

经济实力:作为我国经济中心城市和长三角区域中心城市,上海市具有显著的集聚、辐射功能,在区域发展中起到突出的引领带动作用,经济总量规模持续领先,现代服务业优势突出、战略性新兴产业增势强劲,在人才集聚、产业优化、技术进步、制度创新等方面保持标杆水平。2022年,上海市经济发展受公共卫生事件及复杂严峻的国内外形势的影响很大,特别是突发封闭管理对二季度经济运行造成显著冲击,上半年GDP增速转为-5.7%,随后因复工复产加快推进,降幅逐季收窄,前三季度和全年GDP增速分别为-1.4%和-0.2%,全年主要行业中仅金融业和信息产业仍呈较好增长态势。当年上海市投资和消费均负增长,增速分别为-1.0%和-9.1%,对外经济受外需转弱、公共卫生事件导致产能受限等多重因素影响四季度走弱,但全年维持增长态势(3.2%)。此外,当年上海市常住人口净流出近14万人。随着年底防疫政策转向,2023年来,上海市经济发展逐步恢复向好,前三季度GDP增长6.0%,第二、第三产业增加值分别同比增长4.2%和6.6%,由于国际环境严峻复杂、有效需求仍显不足、部分行业企业仍面临不少困难,经济持续恢复的基础仍需巩固。
上海市下辖各区功能规划和产业发展定位区分较为清晰,中心城区重点发展包括金融服务、专业服务、现代商贸、文化创意等产业的高端服务业;郊区重点打造以战略性新兴产业、先进制造业为代表的高端产业集群。从人均经济指标看,中心城区和浦东新区整体经济发达程度仍显著高于郊区。从GDP增长情况看,2022年上海市下辖各区GDP多数呈负增长态势,郊区负增长面以及下降幅度整体大于中心城区,其中浦东新区(1.1%),中心城区中的黄浦区(0.4%)、徐汇区(0.5%)、杨浦区(2.1%)、长宁区(0.4%)和郊区中的奉贤区(0.4%)保持增长。从经济规模看,上海市下辖各区经济总量极差很大,2022年GDP规模的两个极点仍为浦东新区(16013.40亿元)和崇明区(404.16亿元),其余各区均处于1000-3000亿元左右区间。其中,中心城区中黄浦区、静安区和徐汇区GDP规模在2500-3000亿元左右区间,为第一梯队;杨浦区和长宁区GDP规模在2000亿元左右,为第二梯队;普陀区和虹口区GDP规模超1200亿元,为第三梯队,和其他中心城区差距较大。郊区中,闵行区和嘉定区GDP规模在2800亿元左右,规模也在中心城区第一梯队水平;松江区和宝山区GDP规模在1700亿元水平,接近中心城区第二梯队;青浦区、奉贤区和金山区GDP规模在1100-1400亿元之间,也和中心城区第三梯队水平相近;崇明区GDP规模略超400亿元,排名最末。总体看,除两个极点外的各区GDP规模可划分为3个档次:2500亿元以上、1800亿元左右和1200亿元左右。
根据上海市国民经济和社会发展第十四个五年规划和二〇三五年远景目标纲要,全市“十四五”期间GDP年均增长率目标在5%左右。从重点规划看,“长三角一体化发展”、“上海大都市圈”、“浦东高水平改革开放”、“五大新城建设”等区域规划可为上海市及其下属区域经济发展提供良好的政策环境。
财政实力:上海市财力稳健雄厚,收入结构以一般公共预算收入为主,全市一般公共预算收入规模仅次于广东省、江苏省和浙江省,在全国主要城市中处于绝对领先地位,收入质量和自给情况好,对非税收入、上级补助收入和债务收入的依赖度低。但在公共卫生事件和新出台的组合式减税降费政策影响下,2022年上海市一般公共预算收入自然口径同比下降2.1%至7608.2亿元,特别是二季度收入下降48.1%,三、四季度收入随着经济企稳回升而逐步恢复,当季收入分别增长9.3%和47.2%。从行业结构看,金融业、工业、信息服务业收入分别增长4.5%、2.1%和0.4%;批发零售业和住宿餐饮业收入分别下降2.6%和63.4%。2023年上半年度,上海市全市一般公共预算收入累计完成4619.4亿元,同比增长21.7%,受上年同期基数较低及2023年来增值税留抵退税金额减少等因素拉动,增速快速回升,但从两年情况来看,收入尚未恢复到2021年同期水平,两年平均下降1.2%。
上海市市级财力强,市对区财政转移支付力度大,区级自给率总体仍不高,其中中心城区转移支付规模显著小于郊区。2022年,浦东新区和中心城区自然口径下的一般公共预算收入均保持增长,而郊区则普遍出现较大程度下降,产业和税源结构导致的增速差异明显。中心城区中虹口区(17.2%)和普陀区(10.0%)增长突出,其中虹口区航运和金融两大主导产业税收贡献凸显,占区级税收的比重约61.3%,航运和财富管理等主导产业创税增加;普陀区智能软件、研发服务、科技金融等重点培育产业逆势增长,现代服务业占区级税收比重超过60%,创历史新高。郊区中除宝山区(0.5%)和奉贤区(0.8%)外,其余各区一般预算收入自然口径均出现不同程度下降,金山区(-21.2%)、崇明区(-16.6%)和松江区(-11.5%)降幅达两位数。2023年1-9月,除崇明区一般公共预算收入大幅下降22.2%以外,其余各区一般公共预算收入呈不同程度增长,整体看中心城区增幅显著大于郊区,中心城区中除静安区和黄浦区外,增幅均呈两位数增长,处于各区前列;郊区中仅有闵行区增幅为两位数,松江区、奉贤区和金山区增幅在2%出头,相对较小。同期浦东新区一般公共预算收入增幅为7.7%,处于中游水平。
从下辖各区一般公共预算收入规模看,2022年,浦东新区一般公共预算收入为1192.49亿元,在千亿元以上,收入规模在全市处于绝对领先地位;排名次之的闵行区一般预算收入为307.30亿元,与浦东新区的差距大;其后的静安、黄浦、嘉定、徐汇、奉贤、松江和青浦七区一般公共预算收入在200-300亿元之间;其余各区收入规模在100-200亿元之间。
上海市城市建设相对完善,产业发展相对成熟,对土地财政的依赖度不高,但近年供地节奏加快,全市政府性基金预算收入与一般公共预算收入之比于2019年来逐年回升,2022年为53.12%,但上海市财力对基金收入的依赖程度仍相对合理。2022年,上海市政府性基金预算收入在上年高基数情形下仍进一步增长至4041.5亿元,但市级和浦东新区、虹口区、静安区、长宁区和杨浦区基金收入分别较上年减少74.2亿元、72.6亿元、173.2亿元、68.0亿元、3.5亿元和1.0亿元,收入下降的主要为中心城区。中心城区中黄浦区增量最大,达138.8亿元。郊区基金收入均较上年增加,其中闵行区增量为108.4亿元;涉及五大新城板块的嘉定区、松江区、青浦区和奉贤区增量分别为154.4亿元、43.8亿元、40.8亿元和19.0亿元;金山区增量为1.3亿元。
从上海市各批次土地集中出让情况看,根据中指指数,2023年1-9月上海市共计出让住宅用地43宗,实现成交总价1162.47亿元,同比下降57.2%。其中,闵行区、青浦区、松江区、浦东新区和嘉定区土地出让总价占比相对高,分别为24%、15%、12%、12%和11%,以上五区土地出让总价合计占比达74%;其次为宝山区、奉贤区和普陀区,占比分别为8%、8%和6%,以上八区土地出让总价合计占比达95%,除浦东新区外均为郊区,郊区中仅崇明区当期未出让住宅土地。同期中心城区中仅杨浦区、徐汇区和静安区出让住宅土地,土地出让总价占比分别为2%、2%和1%,占比相对小。整体看,浦东新区和郊区仍为出地主力,中心城区土地成交每亩均价和成交楼面均价仍显著高于郊区。
债务状况:上海市地方政府债务管理规范、严格,债务总量规模控制得当。截至2022年末,上海市政府债务余额为8538.6亿元,较上年末增长16.1%,远低于财政部核定的上海市2022年政府债务限额11303.1亿元。以地方政府债务余额与一般公共预算收入规模相对比,2022年末上海市地方政府债务余额是其当年一般公共预算收入的1.12倍。2022年末上海市政府债务余额虽增幅扩大,但上海市财力对地方政府债务的覆盖程度仍好,政府债务规模适度,风险可控。
上海市下辖各区政府债务整体处于低水平,其中金山区、崇明区和杨浦区债务水平相对较高。2022年末,仅浦东新区(-3%)和中心城区的静安区(-4%)、长宁区(-3%)和普陀区(-2%)债务余额下降,中心城区中杨浦区(0%)和虹口区(1%)债务余额增幅小,黄浦区(18%)和徐汇区(19%)债务余额增幅大;郊区债务余额增幅均在两位数,主要在15%-25%左右的区间,崇明区(73%)增幅最为突出,崇明区往年未使用限额空间较大,但2022年几乎用足。从限额空间看,杨浦区、嘉定区、奉贤区、金山区和崇明区政府债务余额占限额的比重在90%以上,债务增量空间已不大。上海市已发债城投企业带息债务及存量债券整体规模相对小,主要集中于市本级和浦东新区。

一、上海市经济与财政实力分析
(一)上海市经济实力分析
2022年,上海市经济运行受公共卫生事件及复杂严峻的国内外形势的影响很大,特别是突发封闭管理对二季度经济运行造成显著冲击,上半年GDP增速转负,随后因复工复产加快推进,降幅逐季收窄,但全年GDP仍略有下降,主要行业中仅金融业和信息产业仍呈较好增长态势。当年上海市投资和消费均负增长,对外经济受海外需求收缩和其他国家产能恢复、公共卫生事件导致产能受限等多重因素影响而走弱,但全年维持增长态势。随着年底防疫政策转向,2023年来,上海市经济发展逐步恢复向好,但由于国际环境严峻复杂、有效需求仍显不足、部分行业企业仍面临不少困难,经济持续恢复的基础仍需巩固。
上海市地处长江三角洲冲积平原,我国南北弧形海岸线中心点,长江和钱塘江入海汇合处,交通便利,腹地广阔,是一个良好的江海港口,土地面积为6340.5平方公里。根据中共中央、国务院印发的《长江三角洲区域一体化发展规划纲要》,长三角一体化规划范围包括上海市、江苏省、浙江省、安徽省全域(总面积35.8万平方公里)。以上海市,江苏省南京、无锡、常州、苏州、南通、扬州、镇江、盐城、泰州,浙江省杭州、宁波、温州、湖州、嘉兴、绍兴、金华、舟山、台州,安徽省合肥、芜湖、马鞍山、铜陵、安庆、滁州、池州、宣城27个城市为中心区(总面积22.5万平方公里),辐射带动长三角地区高质量发展。以上海青浦、江苏吴江、浙江嘉善为长三角生态绿色一体化发展示范区(总面积约2300平方公里),示范引领长三角地区更高质量一体化发展。以上海临港等地区为中国(上海)自由贸易试验区新片区,打造与国际通行规则相衔接、更具国际市场影响力和竞争力的特殊经济功能区。作为我国经济中心、长三角城市群中心城市,上海市区位条件及战略地位突出,具有显著的集聚辐射功能,在全国经济建设和社会发展中具有十分重要的地位和作用。

2022年末,上海市常住人口总数为2475.89万人,较上年末减少约13.54万人,人口自然增长率降低、老龄化率升高和外来常住人口减少为主要原因;其中,年末户籍常住人口增加12.19万人至1469.63万人,外来常住人口减少25.73万人至1006.26万人,外来常住人口占常住人口总数的40.64%。比之《上海市城市总体规划(2017-2035年)》中提出的“到2035年上海市常住人口控制在2500万左右”,未来人口增量空间小。按常住人口计算,2022年上海市人均GDP较上年增长近4%至18.04万元,与捷克水平相当,超过葡萄牙、沙特、希腊等国家。
2022年,上海市实现地区生产总值(GDP)4.47万亿元,位居全国各省(自治区、直辖市)第11位。按可比价格计算,上海市地区生产总值同比下降0.2%。分季度看,全市GDP一季度同比增长3.1%,受二季度突发公共卫生事件影响,上半年GDP同比下降5.7%;但随着复工复产加快推进,前三季度GDP同比降幅收窄至1.4%,全年降幅进一步收窄至0.2%。从三次产业构成看,2022年上海市分别实现三次产业增加值96.95亿元、1.15万亿元和3.31万亿元,同比分别增长-3.5%、-1.6%和0.3%。上海市三产占比高,2022年三产占比为74.1%,较上年提高0.4个百分点。地区生产总值中,公有制经济增加值为2.07万亿元,同比增长2.3%;非公有制经济增加值为2.39万亿元,同比下降2.3%。非公有制经济增加值占地区生产总值的比重为53.6%。


2023年前三季度,上海市实现地区生产总值3.3万亿元,按可比价格计算,同比增长6.0%,经济发展总体延续恢复向好态势,第一、第二产业增加值分别同比增长2.1%、4.2%,第三产业增加值增长6.6%。由于国际环境严峻复杂、有效需求仍显不足、部分行业企业仍面临不少困难,经济持续恢复的基础仍需巩固。
产业构成方面,上海市已形成以现代服务业为主体、战略性新兴产业为引领、先进制造业为支撑的现代产业体系。从上海市地区生产总值的行业构成看,上海市主要行业大类包括工业,金融业,批发和零售业,房地产业,信息传输、软件和信息技术服务业,租赁和商务服务业,交通运输、仓储和邮政业,旅游产业等,2022年上述行业分别实现增加值10794.54亿元、8626.31亿元、5068.50亿元、3788.56亿元、3619.21亿元、2894.12亿元、1914.53亿元和874.02亿元,同比分别增长-1.5%、5.2%、-9.7%、6.2%、0.9%、0.2%、-8.1%和-42.3%,其中批发和零售业,交通运输、仓储和邮政业,旅游产业增速相对低。战略性新兴产业发展方面,2022年上海市战略性新兴产业增加值为10641.19亿元,同比增长8.6%,占上海市生产总值的比重为23.8%,其中,工业战略性新兴产业增加值为3741.92亿元,同比增长6.6%;服务业战略性新兴产业增加值为6899.27亿元,同比增长9.8%。

工业发展上,2022年上海市实现工业增加值1.08万亿元,同比下降1.5%,呈下降态势,但降幅较上半年和前三季度分别收窄10.7个和1.6个百分点。从工业总产值看,2022年四个季度规模以上工业总产值分别增长4.8%、-24.3%、13.1%和0.2%,呈V型走势,全年累计下降1.1%。全市规上工业总产值继续保持4万亿量级,战略性新兴产业总产值占规上工业总产值比重提高到43%,占比较上年提高2.4个百分点,科创引领产业高质量发展效能进一步显现。从工业企业盈利情况看,2022年规模以上工业企业实现利润总额2788.19亿元,同比下降11.7%;实现税金总额1841.67亿元,同比增长0.5%;规模以上工业企业亏损面为25.3%。
根据《上海市国民经济和社会发展第十四个五年规划和二〇三五年远景目标纲要》和《上海市先进制造业发展“十四五”规划》,提出以集成电路、生物医药、人工智能三大先导产业为引领,大力发展电子信息、生命健康、汽车、高端装备、先进材料、时尚消费品六大重点产业,构建“3+6”新型产业体系。2022年,上海市出台《上海市推进高端制造业发展的若干措施》,聚焦保障空间载体、加强资金支持、拓展市场空间、优化综合生态4个方面,提出共25条政策举措,以建设现代化产业架构为目标,初步构建起“2+(3+6)+(4+5)”的现代化产业架构,即以制造业数字化转型和绿色低碳转型为引领,三大先导产业创新突破、六大重点产业集群深耕提升、四大新赛道产业加快拓展、五大未来产业前瞻布局的新型产业体系。2022年集成电路、生物医药、人工智能三大先导产业“上海方案”102项任务全部落地,全年全市三大先导产业制造业产值同比增长11.1%。
上海市工业基础扎实,全市园区数量多、分布广,既具备产业集聚优势,又具备资源分散布局优势。上海市内共有国家级开发区15个、市级开发区26个,其中38个为工业类开发区[2]。园区经济对上海市工业经济的贡献突出,根据上海市经济和信息化委员会发布的信息,2022年1-11月,上海市产业园区完成规上工业产值2.94万亿元,占全市工业企业的80.3%;实现规上工业企业利润总额近2642亿元,占全市规上工业企业利润的84%。临港产业区、国际汽车城、上海金桥经济技术开发区、上海浦东康桥工业园区、上海松江经济技术开发区、上海松江综合保税区、上海嘉定工业园区、张江高科技园区、上海化学工业经济技术开发区、陆家嘴金融贸易区等10家开发区工业生产突破千亿规模,产业集聚效应凸显。

上海市定位为“五个中心”,即国际经济、金融、航运、贸易中心和具有全球影响力的科技创新中心。与之关联的现代服务业是上海经济增长的重要引擎。金融方面,上海市金融市场体系完善,市场交易活跃度高,金融业增加值占地区生产总值的比重高。《上海国际金融中心建设“十四五”规划》明确“十四五”时期上海国际金融中心总体建设目标;提出深化落实“金融30 条”,出台实施全球资产管理中心、金融科技中心、国际绿色金融枢纽、国际再保险中心建设支持政策,加快打造人民币跨境使用枢纽、国际金融人才高地、金融营商环境高地。2022年,上海市金融业增加值为8626.31亿元,增长5.2%,为当年上海市主要的经济增长点,占上海市GDP总量的比重达19.3%;全年金融市场交易总额2932.98万亿元,增长16.8%,增速同比提高6.4个百分点,其中上海证券交易所有价证券、中国金融期货交易所和银行间市场成交额分别增长7.6%、12.6%和23.8%。2022年末,上海市中外资金融机构本外币各项存款余额19.23万亿元,比年初增加1.65万亿元;贷款余额10.31万亿元,比年初增加0.71万亿元。截至2022年末,上海证券市场首发募资额全球第一,现货黄金交易量、原油期货市场规模等均位居世界前三;上海持牌金融机构总数增加到1736家,其中外资金融机构539家,占比超30%。截至2022年末,38家外商独资和合资私募证券管理人中有32家落户上海。
贸易方面,2022年上海市实现商品销售总额16.45万亿元,同比下降7.1%,其中,零售业销售额1.26万亿元,同比下降6.8%。当年全市口岸货物贸易总额为10.4万亿元,同比增长3.5%,占全球比重提高到3.6%左右,保持世界城市首位。同年,上海自贸区实现商品销售总额6.30万亿元,同比下降4.3%;实现服务业营业收入0.87万亿元,同比增长3.4%。
上海市作为区域中心城市,保持了很强的交通枢纽功能,国际航运中心竞争力强。2022年,上海市交通运输受公共卫生事件影响大,部分货运量和客运量指标呈下降态势,全年完成港口货物吞吐量73227.16万吨,同比下降5.7%;上海浦东、虹桥两大国际机场全年共起降航班32.70万架次,下降43.7%;实现进出港旅客2889.00万人次,下降55.8%。尽管受到外部环境的不利影响,上海市依托良好的港航基础条件和产业聚集优势,航运中心枢纽地位仍稳固,2022年,上海港集装箱吞吐量达到4730.30万国际标准箱,连续13年位列全球第一;上海市在新华·波罗的海国际航运中心发展指数的排名仍保持世界第三,仅次于新加坡和伦敦。交通基础设施建设方面,目前浦东国际机场四期扩建工程正在稳步推进,比邻的铁路上海东站也已开工建设,建成后将有力支持浦东机场的空铁联运,继亚洲最大的虹桥综合交通枢纽后,在浦东新区打造起规模更宏大的交通枢纽。
科技创新中心(简称“科创中心”)建设也是上海市重要战略目标。2018年1月发布的《上海市城市总体规划(2017-2035年)》首次并称科创中心和“四个中心”为“五个中心”,并提出“2020年建成具有全球影响力的科技创新中心基本框架”的目标愿景,根据2022年初的政府工作报告,上海“五个中心”建设深入推进,“四大功能”进一步强化。根据2022年全国科技经费投入统计公报,2022年上海市研究与试验发展(R&D)经费支出1981.6亿元,R&D经费投入强度为4.44%,远高于全国水平(2.54%),在各省(市)中位居第2,仅次于北京市(6.83%)。上海市科技创新能力强,科技体制机制创新持续进步,2022年每万人口高价值发明专利拥有量达40.9件,较上年增加6.7件;有效期内高新技术企业数突破2.2万家。从科创板上市企业看,2022年末科创板累计上市企业501家,其中上海上市企业78家;上海市科创板上市企业总市值1.42万亿元,居全国首位。
从经济增长的动力结构看,2022年上海市投资增速为-1.0%,较上年下降9.1个百分点,其中工业投资同比增长0.6%、房地产开发投资同比下降1.1%、城市基础设施投资同比下降7.9%,较上年分别下降7.6个百分点、8.3个百分点和13.7个百分点,仅工业投资勉强维持增长;全年社会消费品零售总额1.64万亿元,同比下降9.1%,较上年下降17.5个百分点;全年货物进出口总额4.19万亿元,同比增长3.2%,较上年下降13.3个百分点。整体看,2022年公共卫生事件对上海市投资和消费都造成沉重打击,对外经济受外需转弱、公共卫生事件导致产能受限等多重因素影响四季度走弱,但全年维持增长态势。2023年来,上海市投资和消费显著恢复,1-9月,上海市固定资产投资同比增长25.0%,其中工业投资同比增长14.0%、房地产开发投资同比增长25.3%、城市基础设施投资同比增长15.2%;实现社会消费品零售总额1.38万亿元,同比增长16.1%。同期,上海市实现进出口总额3.17万亿元,同比增长2.7%,其中出口总额1.30万亿元,同比增长3.9%;进口总额1.87万亿元,同比增长1.8%。

房地产市场方面,2022年,上海市房地产开发投资转为负增长,完成投资4979.54亿元,下降1.1%。其中住宅投资保持增长,当年全市住宅投资2771.80亿元,增长3.7%;办公楼投资和商业用房分别投资695.81亿元和416.17亿元,分别下降9.4%和18.6%。2022年,全市房屋在建规模微增,全年房屋施工面积增长0.3%,新开工面积和竣工面积分别下降23.6%和38.8%。同年,新建房销售面积转为负增长,但其中住宅销售面积增长4.8%;二手存量房买卖登记面积1426.93万平方米,下降43.98%。房屋交易价格方面,剔除征收安置住房和共有产权保障住房等保障性住房后的市场化新建住宅的区域均价分别为:内环线以内11.92万元/平方米;内外环线之间9.38万元/平方米;外环线以外4.85万元/平方米。内环线以外新房价格涨幅较大。

根据上海市国民经济和社会发展第十四个五年规划和二〇三五年远景目标纲要,全市“十四五”期间GDP年均增长率目标在5%左右。从重点规划看,“长三角一体化发展”、“上海大都市圈”、“浦东高水平改革开放”、“五大新城建设”等区域规划可为上海市及其下属区域经济发展提供良好的政策环境。
突发公共卫生事件和新出台的组合式减税降费政策影响下,2022年上海市一般公共预算收入自然口径同比小幅下降,其中二季度收入大幅下降,三、四季度收入逐步恢复;当年基金收入保持高基数下的增长,首次超过4000亿元,土地供应规模继续扩大,对全市财力形成支撑。2023年上半年度,上海市全市一般公共预算收入增速受上年同期基数较低及2023年来增值税留抵退税金额减少等因素拉动而快速回升,但从两年情况来看,收入尚未恢复到2021年同期水平;2023年前三季度土地出让下降显著,财力有所承压。
近三年上海市全市财政收入合计数逐年增长。从全市财力构成看,2022年一般公共预算收入总计仍是上海市财政收入合计的最重要来源,一般公共预算收入总计占财政收入合计的比重为66.2%,较上年变化不大,其中一般公共预算上级补助收入和一般债务收入或因公共卫生事件和留抵退税影响下税收收入不达预期以及支出需求增大的双重影响下大幅增长;同年政府性基金预算收入总计在高基数下继续增长,专项债务收入大幅增长。总体看,2022年上海市全市财力中上级补助收入[3]和债务收入[4]贡献有所提升,占财政收入合计的比重分别为7.7%和10.2%,依赖程度仍相对小。上海市全市财力较集中于市级,2022年市级财政收入合计为0.86万亿元,占全市财政收入合计的比重为49%,较上年提升约1个百分点,主要系上级补助收入和债务收入增加引起,全市上级补助收入和债务收入均为市级收入。

2022年,上海市全市实现一般公共预算收入7608.2亿元,按自然口径计算同比下降2.1%,扣除留抵退税因素后同口径同比增长3.9%。其中,税收收入为6349.2亿元,同口径增长3.2%,自然口径下降3.9%;税收比率为83.45%,较上年略有下降。2022年,上海市一般公共预算收入在经历上半年大幅回落后,自下半年开始,随着经济企稳回升,呈逐步恢复增长态势。按自然口径分季度看,一季度,在各项促进经济增长举措的效应下,收入实现10.9%的增长;二季度,受突如其来的公共卫生事件冲击,叠加国家新出台的组合式减税降费政策,特别是大规模留抵退税政策的实施,当季收入下降48.1%;进入三季度后,一系列稳增长政策效应逐步显现,当季收入增长9.3%;四季度,收入延续恢复增长态势,当季收入增长47.2%。从行业结构看,金融业、工业、信息服务业收入分别增长4.5%、2.1%和0.4%;批发零售业和住宿餐饮业收入分别下降2.6%和63.4%。

2022年上海市全市一般公共预算收入规模位列全国各省市第4位,与上年持平,次于广东省、江苏省和浙江省。2022年上海市一般公共预算收入仍以税收收入为主,税收比率为83.45%,税收比率指标仍位列全国各省市前列,仅次于北京市(85.17%),收入质量及稳定性好。

近年来,上海市坚持党政机关过紧日子,优化财政支出结构,保障重点领域支出,全力支持就业、医疗、教育、养老、托育、文化等方面的民生保障工作。2022年,上海市一般公共预算支出为9393.2亿元,同比增长11.4%。其中城乡社区支出、教育支出、社会保障和就业支出、卫生健康支出占一般公共预算支出的比重分别为15.2%、12.0%、11.9%和13.9%。当年上海市财政自给率(一般公共预算收入/一般公共预算支出)为81.0%。财政运行处于紧平衡状态,财政收入增长趋缓和刚性支出需求旺盛之间的矛盾较为突出。
从政府性基金预算收支决算情况看,2015-2022年上海市全市政府性基金预算收入呈先降后升态势,分别为2312.2亿元、2295.0亿元、1960.6亿元、2095.4亿元、2418.1亿元、3175.0亿元、3769.0亿元和4041.5亿元,2022年收入在上年高基数情形下仍进一步增长,其中国有土地使用权出让收入为3798.7亿元,同比增长7.7%,为调整后预算数的135.7%,占政府性基金收入的比重为94.0%。比之同年度一般公共预算收入,全市政府性基金预算收入与一般公共预算收入比率由2015年的41.9%逐年下降至2018年的29.5%,2019年来逐年回升至2022年的53.12%,但财力对基金收入的依赖仍相对合理。2022年全市政府性基金预算支出为3736.5亿元,同比增长4.7%。

土地出让方面,2020年上海市提出“加快经营性用地出让节奏,夯实土地供应计划,适当增加年度土地供应量”。2021年上海市八部门联合印发《关于促进本市房地产市场平稳健康发展的意见》,提出“完善土地市场管理,优化土地供应结构,增加商品住房用地供应,特别是在郊区轨道交通站点周边、五大新城(南汇、松江、嘉定、青浦、奉贤新城)加大供应力度;坚持房地联动机制,引导企业理性拿地,稳定土地价格”,同年上海市实行住宅用地出让“两集中”试点。2020-2022年,全市土地成交面积分别为1839.1万平方米、2119.0万平方米和1498.9万平方米,同年分别实现土地成交总价3142.4亿元、3143.5和3311.9亿元。主要因住宅用地成交均价提升,2022年土地成交均价从之前五年的1.50万元/平方米左右提升至2.21万元/平方米。2022年溢价率继续下降至2.82%,较上年下降1.16个百分点,略高于2018-2019年的近乎底价成交水平。

根据中指数据,2023年1-9月,上海市共推出各类用地规划建筑面积1853.99万㎡,同比下降19.98%;成交规划建筑面积1250.77万㎡,同比下降48.5%;成交楼面均价为1.02万元/㎡,同比下跌18.56%;平均溢价率为6.98%,较上年同期增长4.06个百分点;实现土地出让金1270.45亿元,同比下降58.06%。
从国有资本经营预算收支决算情况看,2022年上海市全市国有资本经营收入为195.0亿元,为预算的136.3%,同比增长11.4%。其中,利润收入为159.5亿元,同比增长6.6%;股利、股息收入35.0亿元,同比增长40.6%。上海市国资实力雄厚,地方国有企业资产总额、营业收入和利润总额约占全国地方国企的1/7、1/9和1/6。2022年末,上海市国有资产总量达到3.60万亿元,增长4.3%,其中市属企业国有资产总量为2.81万亿元,增长4.1%;区属企业国有资产总量为0.80万亿元,增长4.9%。2022年(末),上海市地方国有企业资产总额为28.01万亿元,增长6.6%;归母所有者权益4.90万亿元,增长5.0%;实现营业收入3.81万亿元,下降4.8%;实现利润总额0.25万亿元,下降30.5%。2022年,上汽集团、绿地集团、中国太保、浦发银行、上海建工、上海医药等6家国企入围世界500强,保持全国地方国资第一;上港集团、申通地铁集团、锦江国际集团、机场集团等5家国企进入全球行业排名前三。截至2022年底,上海市地方国有控股上市公司96家,总市值2.34万亿元,国有股市值近万亿元。上海市为国资国企重镇,国有资源丰富,国资国企改革走在全国前列,管理体系完善,国资经营收入对全市财力的贡献相对其他省市处于高水平,可增强全市财力弹性。
2023年上半年度,上海市全市一般公共预算收入累计完成4619.4亿元,同比增长21.7%,受上年同期基数较低及2023年来增值税留抵退税金额减少等因素拉动,增速快速回升,但从两年情况来看,收入尚未恢复到2021年同期水平,两年平均下降1.2%;全市一般公共预算支出完成4314.2亿元,同比增长13.2%。政府性基金收支方面,2023年上半年度,全市政府性基金收入累计完成1144.7亿元,同比增长8.9%;同期,全市政府性基金支出累计完成1099.7亿元,同比下降18.2%。2023年上半年度,上海市政府一般债券和专项债券发行同比显著减少,相应收入分别为137.0亿元和324.0亿元,扣除同期政府债券还本支出后净收入分别为78.2亿元和253.2亿元。2023年1-8月,上海市一般公共预算收入累计完成5997.7亿元,同比增长14.9%;一般公共预算支出累计完成5521.2亿元,同比增长8.1%。
二、下辖各区经济与财政实力分析
因闸北区于2015年并入静安区,2016年崇明县撤县设区,目前上海市下辖16个区。按历来较为普遍的市郊划分标准,上海市各区中黄浦、徐汇、长宁、静安、普陀、虹口和杨浦7区为中心城区,除浦东新区外的其余8区为郊区,浦东新区因其特殊性,属于半中心城区半郊区。
空间规划上,根据2013年初发布的《上海市主体功能区规划》,上海市划分为都市发展新区、都市功能优化区、新型城市化地区和综合发展生态区。其中,都市发展新区指浦东新区,定位为全市“四个中心”及科创中心的核心功能区、战略性新兴产业主导区和国家改革示范区;都市功能优化区包括黄浦区、徐汇区、长宁区、静安区、普陀区、虹口区、杨浦区、宝山区和闵行区,主要目标是促进服务业和制造业的融合;新型城市化地区包括嘉定区、金山区、松江区、青浦区和奉贤区,在重点工业区优化提升产业能级;综合发展生态区即崇明区,以休闲、生态居住为特色。

根据《上海市城市总体规划(2017-2035年)》,上海市提出优化城市空间布局,落实主体功能区战略,构建开放紧凑的市域空间格局,逐步形成“一主、两轴、四翼,多廊、多核、多圈”的空间结构和“主城区—新城—新市镇—乡村”的城乡体系。“一主、两轴、四翼”,即:主城区以中心城为主体,沿黄浦江、延安路-世纪大道两条发展轴引导核心功能集聚,并强化虹桥、川沙、宝山、闵行4 个主城片区的支撑,提升主城区功能能级,打造全球城市核心区。“多廊、多核、多圈”,即强化沿江、沿湾、沪宁、沪杭、沪湖等重点发展廊道,完善嘉定、松江、青浦、奉贤、南汇等5个新城综合性节点城市服务功能,培育功能集聚的重点新市镇,构建公共服务设施共享的城镇圈,实施乡村振兴战略,实现区域协同、城乡统筹和空间优化。
2021年9月,上海市规划资源局公布《上海市国土空间近期规划(2021-2025年)》,提出加快形成“中心辐射、两翼齐飞、新城发力、南北转型”的市域空间新格局,并提出5个近期任务和目标:一是提升主城区能级和对外辐射能力;二是加快新城向独立的综合性节点城市目标发力;三是推进东西两翼国家战略承载区的高质量建设;四是推动南北两侧金山宝山地区转型升级;五是全面建设崇明世界级生态岛。上述5点也是《上海市国民经济和社会发展第十四个五年规划和二〇三五年远景目标纲要》中关于“优化功能布局,塑造市域空间新格局”的内容。

从各区人口分布看,根据《上海市第七次全国人口普查主要数据公报》,2020年11月1日零时,中心城区人口为668.37万人,占比26.9%;浦东新区人口为568.15万人,占比22.8%;郊区人口为1250.57万人,占比50.3%。与2010年第六次全国人口普查相比,中心城区人口所占比重减少3.4个百分点,浦东新区人口所占比重增加0.9个百分点,郊区人口所占比重增加2.5个百分点。郊区中,仅奉贤区和崇明区常住人口占比呈下降态势。结合主体功能区规划,中心城区均属于都市功能优化区,人口密度远高于其他区,而郊区中的闵行区和宝山区次之,两区也被划为都市功能优化区,且在城市总体规划中定位为主城片区。2021年末,上海市常住人口小幅增加,以浦东新区及郊区流入为主,中心城区净流出居多;郊区中金山区和崇明区也净流出,其中崇明区人口流出规模较大。2022年末,上海市常住人口减少13.54万人,中心城区当年人口普遍净流出。

上海市下辖各区功能规划和产业发展定位区分较为清晰,中心城区重点发展包括金融服务、专业服务、现代商贸、文化创意等产业的高端服务业;郊区重点打造以战略性新兴产业、先进制造业为代表的高端产业集群。2022年上海市下辖各区GDP普遍呈负增长态势,仅浦东新区,中心城区中的黄浦区、徐汇区、杨浦区、长宁区和郊区中的奉贤区保持增长,郊区负增长面以及下降幅度整体大于中心城区。中心城区和浦东新区整体经济发达程度仍显著高于其余郊区,其中浦东新区以其“五个中心”核心功能区的特殊战略定位,继续作为上海市辖区发展的典范,此外受益于打造社会主义现代化建设引领区的政策,后续发展将伴随更为优越的政策条件和行政资源。为增强郊区对中心城区的疏解能力,上海市出台“五大新城”建设方案,旨在打造独立综合性节点城市,郊区发展将在人口、产业导入,配套建设等方面迎来进一步的发展机遇。
上海市下辖各区经济总量极差很大,2022年GDP规模的两个极点仍为浦东新区(16013.40亿元)和崇明区(404.16亿元),其余各区均处于1000-3000亿元左右区间。其中,中心城区中黄浦区、静安区和徐汇区GDP规模分别为3023.05亿元、2627.97亿元和2557.91亿元,在2500-3000亿元左右区间,为第一梯队;杨浦区和长宁区GDP规模在2000亿元左右,为第二梯队;普陀区和虹口区GDP规模超1200亿元,为第三梯队,和其他中心城区差距较大。郊区中,闵行区和嘉定区GDP规模分别为2880.11亿元和2768.30亿元,规模也在中心城区第一梯队水平;松江区和宝山区GDP规模在1700亿元水平,接近中心城区第二梯队;青浦区、奉贤区和金山区GDP规模在1100-1400亿元之间,也和中心城区第三梯队水平相近;崇明区GDP规模略超400亿元,排名最末。总体看,除两个极点外的各区GDP规模可划分为3个档次:2500亿元以上、1800亿元左右和1200亿元左右。
从GDP增长情况看,2022年上海市下辖各区GDP多数呈负增长态势,仅浦东新区(1.1%),中心城区中的黄浦区(0.4%)、徐汇区(0.5%)、杨浦区(2.1%)、长宁区(0.4%)和郊区中的奉贤区(0.4%)保持增长。当年金山区(-7.9%)、松江区(-4.3%)和崇明区(-4.3%)GDP下降幅度相对较大,其余GDP负增长的各区降幅主要在2%左右。

从人均地区生产总值指标[5]看,2022年上海市下辖各区中除宝山区(7.80万元)和崇明区(6.66万元)外,其余各区人均生产总值均高于全国水平(8.57万元)。16个区中5个区在上海市人均生产总值(18.04万元)以上,分别为黄浦区、长宁区、静安区、浦东新区和徐汇区;其余各区在全市平均水平以下,其中闵行区、青浦区、普陀区、松江区、宝山区和崇明区人均地区生产总值不到上海市平均水平的60%。整体看,中心城区人均地区生产总值普遍高于郊区,但普陀区人均地区生产总值位列第13位,属中心城区中最低;嘉定区人均地区生产总值位列第8位,属郊区中最高。

从上海市产业空间布局和各区产业定位看,现代服务业方面,根据《上海市服务业发展“十四五”规划》,按照“中心辐射、两翼齐飞、新城发力、南北转型”的城市功能优化和空间布局规划导向,坚持中心城区服务业提能级、强密度,郊区服务业显特色、促转型的基本思路,“十四五”期间着力构建“一核、两带、三极、多片区”的服务业空间格局,形成点线串联、功能辐射的现代服务业发展网络。其中,“一核”即中央活动区,依托中心城区服务业集聚发展基础,以现代商务楼宇为主要载体,突出总部经济、楼宇经济和街区经济,发展办公、金融、商务、商业、文化、创意、休闲、旅游等综合性、多元化、高品质服务功能;“两带”为南北向打造沿黄浦江两岸现代服务业活力滨江带和东西向打造以延安路-世纪大道为轴线的服务业创新发展带;“三极”为强化临港新片区、长三角生态绿色一体化发展示范区、虹桥国际开放枢纽等国家战略承载区域的发展引擎作用,打造“十四五”服务业开放创新的强劲活跃增长极。
先进制造业方面,根据《上海市先进制造业发展“十四五”规划》,以中心城区重点发展高附加值都市型产业和生产性服务业,郊区重点发展先进制造业,形成“一极战略引领、三带支撑发展、新城持续发力、特色载体驱动”的产业布局结构。其中,“一极”为发挥临港新片区政策集成优势,积极融入全球科技和产业创新网络,增强全球资源配置能力,大力发展集成电路、人工智能、生物医药、航空航天等重点产业,构建现代化产业体系,打造面向未来的高端产业基地。“十四五”时期,临港新片区力争对全市制造业增长贡献率达到1/3以上,成为全市制造业发展的战略增长极;“三带”为形成沿江、沿湾、沪西三条高端产业集群发展带。沿江高端产业集群发展带主要涉及浦东北部、宝山和崇明长兴岛,积极承担国家战略任务,布局芯片、大飞机、船舶海工等关键领域;沿湾高端产业集群发展带,从临港新片区沿杭州湾北岸延伸到奉贤、金山,奉贤重点发展美丽健康和智能新能源汽车,金山重点发展新材料、智能装备、生命健康、信息技术等;沪西高端产业集群发展带主要涉及嘉定、青浦、松江、闵行,嘉定重点发展汽车、智能传感器、医疗设备等,青浦重点发展信息技术、北斗导航、现代物流等,松江重点发展智能制造装备、集成电路、生物医药等,闵行重点发展高端装备及航天、人工智能、健康医疗等。

从各区产业发展现状看,2022年,浦东新区地区生产总值和规模以上工业总产值均在万亿规模以上,其中地区生产总值1.60万亿元,增长1.1%;规模以上工业总产值1.34万亿元,增长4.0%,为上海市工业增长作出显著贡献。根据2022年浦东新区政府工作报告,浦东新区制定出台集成电路、生物医药、人工智能等先导产业专项规划和细分产业发展行动方案,“中国芯”“创新药”“蓝天梦”“未来车”“智能造”“数据港”六大硬核产业稳步发展,其中集成电路产业规模达到约2300亿元,同比增长超过20%;生物医药产业规模达到3382亿元;国产C919大型客机完成首架交付,CR929远程宽体客机首架开工建造,中国首艘全球最大江海联运型液化天然气船实现交付,第二艘国产大型邮轮开工建造;汽车制造实现工业产值4064.28亿元,同比增长12.1%;数字产业加快发展,人工智能相关产业规模达到近1400亿元,上海数据交易所挂牌产品超700个。新增4家市级特色产业园区,战略性新兴产业制造业产值占工业总产值比重达到51.2%。浦东新区作为上海市国际经济、金融、贸易和航运中心核心承载区,近年来金融中心能级持续提升,浦东新区持牌类金融机构总量达到1173家、约占全市2/3,金融要素市场和基础设施约占全市90%;贸易中心规模持续扩大,贸易结构多元,货物贸易稳定增长,专业管理咨询、通信服务等服务贸易加快发展,占全市约50%;总部经济加快发展,新增跨国公司地区总部30家,累计跨国公司地区总部达到419家;航运中心功能持续巩固,集装箱吞吐量4279万标箱,支撑上海港集装箱吞吐量保持全球第一;高端航运服务业稳步发展,航运融资租赁、航运保险、海事法律与仲裁等功能性机构加快落户,各类航运企业超过1万家。2021年4月中共中央国务院发布《关于支持浦东新区高水平改革开放打造社会主义现代化建设引领区的意见》,浦东新区的战略地位进一步提升,后续发展将伴随更为优越的政策条件、更开放的营商环境和更高的政府治理水平。
中心城区三产优势明显,三产占比排名前6位的区均为中心城区,仅杨浦区排名靠后,但杨浦区烟草业占比高,若不含烟草业,杨浦区三产占比为87.4%,排名可升至第7位。中心城区主要以现代商贸业、专业服务业、信息服务业、金融服务业、航空及物流业等第三产业为拉动经济增长的主要驱动力。黄浦、静安、长宁、虹口、徐汇和普陀六区2022年三产占比均在90%以上。

中心城区以外被纳入都市功能优化区的宝山区和闵行区三产占比在60%以上,二产占比均接近35%,仍有一定的工业经济占比。具体来看,宝山区黑色金属冶炼和压延加工业贡献突出,此外通用设备制造业、金属制品业、化学原料和化学制品制造业、汽车制造业等占比较高,2022年宝山区工业增加值560.82亿元,同比增长0.6%,全年规模以上工业战略性新兴产业完成总产值723.84亿元,增长7.9%,占全区规模以上工业总产值的比重为27.5%。2022年闵行区实现工业增加值921.76亿元,同比下降5.3%,主导产业包括通信设备、计算机及其他电子设备制造业、通用设备制造业、电子机械及器材制造业、化学原料及化学制品制造业,2022年四个重点行业完成工业总产值1872.92亿元,下降4.8%,占全区工业总产值的比重为51.0%;全年新能源、高端装备、生物医药、新一代信息技术、新材料、新能源汽车、节能环保等工业战略性新兴产业完成规模以上工业总产值1822.30亿元,下降0.7%,占全区规模以上工业总产值比重为52.4%。
新型城市化地区范围内的嘉定、金山、松江、青浦和奉贤5区中,除青浦区2022年三产占比(67.94%)相对较高外,其余4区三产占比均位于尾部,工业制造业占比较高。其中,金山区2022年在地规上工业产值为2340.57亿元,下降13.4%;属地规上工业产值完成1586.10亿元,下降7.8%。在地规上工业企业包括属地规上工业企业和上海石化等20家企业,从属地产值看,智能装备、生命健康、新材料和信息技术4个产业集群共完成工业产值1262.43亿元,下降3.1%,占属地工业产值比重为79.6%;工业战略性新兴产业产值实现731.58亿元,下降6.8%,占在地工业总产值比重为31.3%。松江区三大优势产业为电子信息业、现代装备业和都市型工业,2022年上述产业实现工业总产值3607.83亿元,占全区规模以上工业总产值的比重为80.2%;战略性新兴产业实现工业总产值2969.71亿元,占全区规模以上工业总产值的比重为66.0%。嘉定区以汽车制造业为主导产业,2022年实现汽车制造业产值3855.4亿元,同比增长6.0%,占全区规模以上工业总产值的69.8%;全区战略性新兴产业实现工业产值1500.1亿元,增长9.7%,占全区规上工业总产值的27.2%。青浦区和奉贤区行业相对较为分散,其中青浦区以通用设备制造业、汽车制造业等十大行业为支柱,2022年十大行业完成工业总产值1314.63亿元,下降5.9%,占全区规模以上工业总产值的78.0%;奉贤区全年实现工业增加值861.2亿元,增长2.4%,重点行业包括新能源、汽车配件和电子信息等八大重点行业。
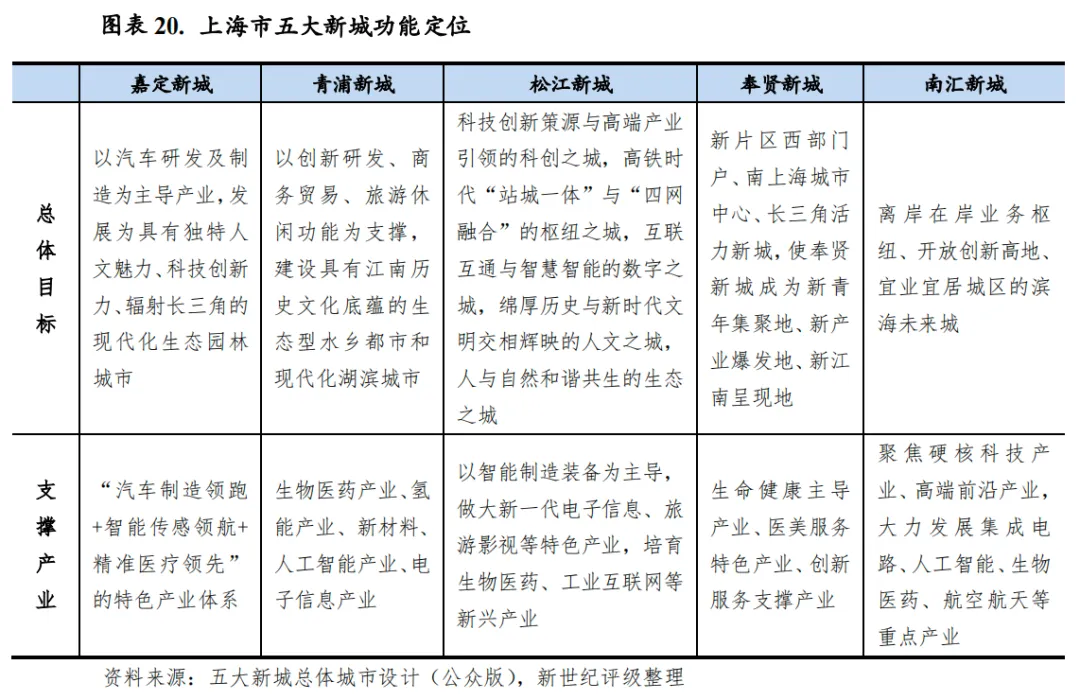
2021年,上海市规划和自然资源局发布了嘉定新城、松江新城、青浦新城、奉贤新城、南汇新城各自的总体城市设计和“十四五”规划建设行动方案,提出了各自的目标定位。五大新城建设会在十四五期间进入实质性加速推进阶段,为打造独立综合性节点城市,所涉地区将在人口、产业导入,配套建设等方面迎来进一步的发展机遇。

从经济增长的驱动因素看,消费方面,2022年,社会消费品零售总额规模在千亿以上的区共6个,分别为浦东新区(3599.53亿元)、闵行区(1844.58亿元)、嘉定区(1525.90亿元)、静安区(1480.70亿元)、黄浦区(1353.62亿元)和徐汇区(1056.43亿元)。主要受公共卫生事件影响,2022年各区社会消费品零售总额同比均下降,其中中心城区降幅整体大于郊区,降幅较大的区如黄浦区(-14.7%)、徐汇区(-14.5%)、闵行区(-12.5%)、长宁区(-12.3%)、杨浦区(-11.2%)、虹口区(-10.1%)、静安区(-9.9%)中除闵行区外均为中心城区。

从投资规模看,2022年上海市投资规模最大的区仍为浦东新区,其次为闵行区、青浦区、宝山区、奉贤区、嘉定区和松江区,投资额在500-700亿元区间,虹口区、黄浦区、崇明区和长宁区投资额相对小,在300亿元以下。总体看新型城市化地区投资体量普遍大于都市功能优化区,郊区投资体量普遍大于中心城区。从投资增速看,2022年上海市各区固定资产投资增速[6]差异仍很大,其中,浦东新区同比增长11.4%,增速位于各区首位,中心城区投资增速整体显著高于郊区,中心城区中仅普陀区(-2.2%)呈负增长态势;郊区中仅嘉定区(2.8%)保持增长,其余各区均呈负增长态势,降幅在两位数的区包括崇明区(-22.8%)、闵行区(-15.6%)、松江区(-14.6%)和宝山区(-14.2%)。

进出口方面,从规模看,浦东新区进出口总额仍最大,2022年为2.46万亿元,远超其他各区合计进出口总额;其次为松江区(3365亿元)和闵行区(2350亿元);嘉定区、黄浦区、奉贤区、徐汇区、金山区、宝山区进出口总额约在1000-1700亿元水平;其余各区在千亿元以下,其中普陀区(356亿元)、杨浦区(301亿元)和崇明区(145亿元)进出口总额相对较小。2022年上海市下辖各区进出口总额同比增速[7]极差很大,金山区、杨浦区和奉贤区呈两位数增长,静安区、长宁区和宝山区呈负增长态势。
上海市市级财力强,市对区财政转移支付力度大,区级自给率总体仍不高,其中中心城区转移支付规模显著小于郊区。2022年,浦东新区和中心城区自然口径下的一般公共预算收入均保持增长,而郊区则普遍出现较大程度下降,产业和税源结构导致的增速差异明显。2023年1-9月,除崇明区一般公共预算收入大幅下降外,其余各区一般公共预算收入呈不同程度增长,整体看中心城区增幅显著大于郊区,中心城区中除静安区和黄浦区外,增幅均呈两位数增长,处于各区前列;郊区中仅有闵行区增幅为两位数,松江区、奉贤区和金山区增幅相对较小。
上海市市级一般公共预算收入占全市一般公共预算收入的比重较高,2022年,上海市市级一般公共预算收入为3415.9亿元,占全市一般公共预算收入的比重为44.9%;下辖各区一般公共预算收入合计为4192.27亿元,占全市一般公共预算收入的比重为55.1%。从下辖各区一般公共预算收入规模看,上海市下辖各区财力差距较显著。2022年,浦东新区一般公共预算收入为1192.49亿元,在千亿元以上,收入规模在全市处于绝对领先地位;排名次之的闵行区一般预算收入为307.30亿元,与浦东新区的差距大;其后的静安、黄浦、嘉定、徐汇、奉贤、松江和青浦七区一般公共预算收入在200-300亿元之间;其余各区收入规模在100-200亿元之间。从一般公共预算收入构成看,2022年上海市下辖各区税收比率除青浦区(78%)、普陀区(76%)和松江区(76%)外均在80%以上,收入质量普遍较高。其中,虹口区、浦东新区、嘉定区、徐汇区、长宁区税收比率在90%以上。
2022年,上海市全市一般公共预算收入呈下降态势(-2.1%),但浦东新区和中心城区自然口径下的一般公共预算收入均保持增长,而郊区则普遍出现较大程度下降,产业和税源结构导致的增速差异明显。中心城区中虹口区(17.2%)和普陀区(10.0%)增长突出,其中虹口区航运和金融两大主导产业税收贡献凸显,占区级税收的比重约61.3%,航运和财富管理等主导产业创税增加;普陀区智能软件、研发服务、科技金融等重点培育产业逆势增长,现代服务业占区级税收比重超过60%,创历史新高。郊区中除宝山区(0.5%)和奉贤区(0.8%)外,其余各区一般预算收入自然口径均出现不同程度下降,金山区(-21.2%)、崇明区(-16.6%)和松江区(-11.5%)降幅达两位数。


从一般公共预算自给情况看,2022年,长宁区(89.6%)、静安区(86.1%)和虹口区(82.2%)一般公共预算自给率最高,在80%以上;其后为奉贤区、徐汇区和黄浦区,一般公共预算自给率在70%-80%之间;浦东新区、闵行区和松江区在60%-70%之间;其余各区除崇明区(23.8%)和金山区(45.8%)外,其一般公共预算自给率在55%-60%之间。上海市对各区财政转移支付力度加大,2022年,上海市对各区财政转移支付为1414.8亿元(含中央转移支付分配区部分296.2亿元),同比增长29.2%,其中市级一般性转移支付为840.0亿元,专项转移支付为278.6亿元。其中,崇明区、浦东新区、闵行区、奉贤区、松江区和宝山区所获转移支付规模分别为226.7亿元、206.5亿元、112.7亿元、111.9亿元、103.1亿元和101.5亿元,在百亿元以上,崇明区所获转移支付规模尤为突出。整体看郊区所获转移支付规模普遍高于中心城区。

2023年1-9月,除崇明区一般公共预算收入大幅下降22.2%以外,其余各区一般公共预算收入呈不同程度增长,整体看中心城区增幅显著大于郊区,中心城区中除静安区和黄浦区外,增幅均呈两位数增长,处于各区前列;郊区中仅有闵行区增幅为两位数,松江区、奉贤区和金山区增幅在2%出头,相对较小。同期浦东新区一般公共预算收入增幅为7.7%,处于中游水平。

上海市城市建设相对完善,产业发展相对成熟,对土地财政的依赖度不高,但近年供地节奏加快,全市政府性基金预算收入与一般公共预算收入之比于2019年来逐年回升,但上海市财力对基金收入的依赖程度仍相对合理。2022年,上海市政府性基金预算收入在上年高基数情形下仍进一步增长,但市级和浦东新区、虹口区、静安区、长宁区和杨浦区基金收入较上年减少,收入下降的主要为中心城区,郊区基金收入均较上年增加。从上海市各批次土地集中出让情况看,2023年前三季度上海市土地出让显著下降,浦东新区和郊区仍为出地主力,中心城区土地成交每亩均价和成交楼面均价仍显著高于郊区。
2022年,上海全市基金收入仍保持高基数下增长,但市级和浦东新区、虹口区、静安区、长宁区和杨浦区基金收入分别较上年减少74.20亿元、72.61亿元、173.18亿元、67.96亿元、3.49亿元和1.00亿元,主要为中心城区,其中虹口区和静安区受土地供应影响降幅很大。中心城区中黄浦区增量最大,达138.78亿元。郊区基金收入均较上年增加,其中闵行区增量为108.40亿元;涉及五大新城板块的嘉定区、松江区、青浦区和奉贤区增量分别为154.43亿元、43.77亿元、40.78亿元和18.99亿元;金山区增量仅1.27亿元,整体财力水平处于尾部。
从绝对规模看,2022年浦东新区以701.59亿元的收入规模仍位列第一;其次为闵行区、嘉定区、黄浦区、普陀区和青浦区,收入规模在200-300亿元左右区间;再次为松江区、静安区、杨浦区、奉贤区、徐汇区和宝山区,收入规模在100-200亿元之间;崇明区、金山区、虹口区和长宁区收入规模仍处于尾部,分别为92.37亿元、60.06亿元、52.98亿元和33.77亿元。

因上海市下辖各区政府性基金预算收入年度间变动相对大,对地方财力的贡献程度年度间也存在较大波动,2022年各区政府性基金预算收入与一般公共预算收入比的均值为81%,中位数为73%,郊区因基金收入增加,该比率普遍上升。普陀区、杨浦区、嘉定区和青浦区政府性基金预算收入与一般公共预算收入比超过100%,分别为177%、118%、113%和106%;其余各区该比率均在100%以下,财力对基金收入的依赖度不高。

2023年1-9月,上海市各区政府性基金收入未完全披露。上海市各区政府性基金预算收入主要由国有土地使用权出让收入构成,受区域土地出让情况影响较大。从上海市各批次土地集中出让情况看,2023年1-9月上海市共计出让住宅用地43宗,实现成交总价1162.47亿元,同比下降57.2%。其中,闵行区、青浦区、松江区、浦东新区和嘉定区土地出让总价占比相对高,分别为24%、15%、12%、12%和11%,以上五区土地出让总价合计占比达74%;其次为宝山区、奉贤区和普陀区,占比分别为8%、8%和6%,以上八区土地出让总价合计占比达95%,除浦东新区外均为郊区,郊区仅崇明区未出让土地。同期中心城区中仅杨浦区、徐汇区和静安区出让土地,土地出让总价占比分别为2%、2%和1%,占比相对小;其余中心城区未有土地出让。整体看,浦东新区和郊区仍为出地主力,中心城区土地成交每亩均价和成交楼面均价仍显著高于郊区。

三、上海市及下辖各区债务状况分析
(一)上海市政府债务状况分析
上海市地方政府债务管理规范、严格,债务总量规模控制得当。2022年末,上海市政府债务余额虽增幅扩大,但上海市财力对地方政府债务的覆盖程度仍好,债务规模适度,政府债务风险可控。
截至2022年末,上海市政府债务余额为8538.6亿元,较上年末增长16.1%,其中,地方政府债券余额8537.3亿元,占比为99.98%;当年政府债务限额为11303.1亿元,较上年增加700.0亿元;2022年末上海市政府债务余额占限额的比重为75.5%,较上年末上升6.1个百分点。按级次分,市级债务余额为2519.1亿元,较上年末增长29.3%;区级债务余额为6019.5亿元,较上年末增长11.3%。以地方政府债务余额与一般公共预算收入规模相对比,2022年末上海市地方政府债务余额是其当年一般公共预算收入的1.12倍。2022年末上海市政府债务余额虽增幅扩大,但上海市财力对地方政府债务的覆盖程度仍好,债务规模适度,政府债务风险可控。

2022年,上海市发行地方政府债券1802.1亿元,较上年增加591.0亿元,包括新增债券781.0亿元(其中:一般债券234亿元、专项债券547亿元),主要用于轨道交通等基础设施及配套项目,旧区改造等保障性住房项目,污染防治等生态环保项目,教育、医疗卫生等社会事业项目;再融资债券1021.1亿元,主要用于置换存量债务、偿还当年到期地方政府债券本金。2023年前三季度,上海市发行地方政府债券1119.60亿元,其中新增债券617.0亿元、再融资债券502.60亿元。财政部下达上海市2023年可发行新增债券额度617.0亿元,截至2023年9月末已全部完成发行。期末上海市地方政府债券余额为8921.10亿元。

从已发债城投企业带息债务[10]看,2023年9月末上海市城投债存续企业2022年末带息债务余额为4584.50亿元,是当年末政府债务余额的53.7%,是上海市2022年一般公共预算收入的60.3%,相对规模处于全国各省升序排列的上游水平。

上海市下辖各区政府债务整体处于低水平,其中金山区、崇明区和杨浦区债务水平相对较高。上海市已发债城投企业带息债务及存量债券整体规模相对小,主要集中于市本级和浦东新区。
上海市下辖各区政府债务压力总体不大。从2022年末债务余额增长态势看,仅4个区债务下降,分别为浦东新区(-3%)和中心城区的静安区(-4%)、长宁区(-3%)和普陀区(-2%),中心城区中杨浦区(0%)和虹口区(1%)增幅小,黄浦区(18%)和徐汇区(19%)增幅大;郊区增幅均在两位数,主要在15%-25%左右的区间,崇明区(73%)增幅最为突出,崇明区往年未使用限额空间较大,但2022年几乎用足。从限额空间看,杨浦区、嘉定区、奉贤区、金山区和崇明区政府债务余额占限额的比重在90%以上,债务增量空间已不大。
从2022年末各区政府一般债务余额与其当年一般公共预算收入之比看,仅嘉定区(1.06)、奉贤区(1.40)、崇明区(2.54)和金山区(3.42)在1倍以上。从2022年末各区政府专项债务余额与其当年政府性基金预算收入之比看,中心城区中仅黄浦区(1.81)、静安区(1.93)、杨浦区(2.93)和虹口区(5.63)在1倍以上;郊区中仅崇明区(1.13)、奉贤区(1.15)和金山区(1.51)在1倍以上。从2022年末各区政府债务余额与其当年一般公共预算收入和政府性基金预算收入合计之比看,金山区(2.73)、崇明区(1.94)和杨浦区(1.94)债务压力相对较大,但处于可控水平。

从区域城投企业带息债务情况看,上海市2023年9月末城投债存续企业2022年末带息债务余额合计为4584.50亿元,主要集中于市本级和浦东新区,分别为1511.98亿元和1416.89亿元,分别占全市城投债存续企业2022年末带息债务余额的33.0%和30.9%,合计占比为63.9%。其次为黄浦区、奉贤区和静安区,城投债存续企业带息债务余额分别为402.71亿元、283.78亿元和282.62亿元,分别占全市城投债存续企业带息债务余额的8.8%、6.2%和6.2%,合计占比为21.1%。其余各区城投债存续企业带息债务规模相对小,且青浦区和崇明区2023年9月末无城投债存续企业,宝山区2023年9月末城投债存续企业未披露2022年度数据,故该口径下的城投带息债务余额为0。与一般公共预算收入规模相比,上海市2023年9月末城投债存续企业2022年末带息债务余额是2022年上海市全市一般公共预算收入的0.60倍,债务负担相对轻。下辖各区中黄浦区、奉贤区、浦东新区和静安区城投债存续企业带息债务规模相对较大,带息债务余额分别是其2022年一般公共预算收入的1.47倍、1.28倍、1.19倍和1.01倍,其余各区2023年9月末城投债存续企业2022年末带息债务余额与其2022年一般公共预算收入之比均在1倍以下。

2022年以来,上海市城投债发行规模在全国各省市中处于中下游,2022年及2023年前三季度全市城投债发行额分别为465.54亿元和386.12亿元,在全国各省市发行规模降序排列中均位列第19位。从城投企业存量债券看,2023年9月末上海市城投企业存量债券余额为1414.83亿元,在全国各省市城投债余额降序排列中位列第19位。2023年9月末上海市存量城投债集中于市本级、浦东新区和静安区,三者存量城投债券余额分别为293.40亿元、498.18亿元和216.21亿元,分别占全市存量城投债券余额的20.7%、35.2%和15.3%,合计占比为71.2%。与一般公共预算收入规模相比,上海市下辖各区存量城投债券规模均相对较小,2023年9月末存量城投债券余额与2022年一般公共预算收入之比最高的为静安区、奉贤区和浦东新区,分别为0.77倍、0.43倍和0.42倍,其余各区该比率均在0.30倍以下(含)。


[1]依据地区生产总值核算制度和第四次全国经济普查结果,国家统计局统一对2018年各省市地区生产总值初步核算数进行了修订,修订后的数据显示,2018年上海市地区生产总值(GDP)为36011.82亿元,比原初步核算数增加3331.95亿元,增幅为10.2%。修订后的第一产业增加值为104.78亿元,比重为0.3%;第二产业增加值为10360.78亿元,比重为28.8%;第三产业增加值为25546.26亿元,比重为70.9%。
[2]非工业类开发区为陆家嘴金融贸易区、佘山国家旅游度假区和虹桥经济技术开发区。
[3]为一般公共预算和政府性基金预算的上级补助收入合计数。
[4]为一般债务收入和专项债务收入合计数。
[5]因虹口区、普陀区和崇明区未披露2022年末常住人口,使用2021年末常住人口替代计算所得;全国人均生产总值为官方披露数据。
[6]黄浦区固定资产投资增速数据未获得,以下增速统计中不包括黄浦区。
[7]闵行区和松江区2022年进出口增速数据未获得,以下增速统计中不包括上述两区。
[8]图中计划单列市单独列示,相关省份的地方政府债务余额与一般公共预算收入已作相应扣除。
[9]图中计划单列市单独列示,相关省份的地方政府债务余额与一般公共预算收入已作相应扣除。
[10]口径为2023年9月末Wind口径存续城投债企业的2022年末带息数据,下同。





