企业如何有效的开展经营分析——以某建筑企业经营分析关键流程为例
作为一个“清醒”的企业经营者,不仅要知道企业经营结果是什么,还要知道为什么以及下一步如何做,这样方能使企业的经营“告别瞎忙的日子,实现业绩的增长”。
经营分析正是解决上述难题的利器。所谓经营分析,就是企业经营团队通过对阶段性的关键经营结果进行对比分析,从而识别机会和业绩等方面的差距,探究背后原因,共创共识改进策略和行动计划,然后执行及监控,最终促进经营目标的达成。毋庸置疑,经营分析是企业经营管理中的重要活动,但令人遗憾的是,很多企业经营分析工作开展的并不理想,似乎对这项工作有点“食之无味,弃之可惜”的无力感,其中也不乏一些大企业在经营分析活动中做到了“兢兢业业”地走形式。
这样的经营分析,又能从中收获什么呢?若你有过上述经历,相信答案是否定的。经营分析绝不是走马观花的几个流程,也不是某一个部门的责任。真正经营分析是一把手工程、多个部门协同、要有目的的设计等。
总而言之,企业应当有效地开展经营分析活动,使这一管理行为产生真正的价值。
如何有效的开展经营分析?企业可以从四个步骤构建企业经营分析框架:

很多企业对经营分析指标缺失梳理或没有经过认真系统的思考,直接开始会议讨论或让部门管理者写个总结,使经营分析工作成了眉毛胡子一把抓,缺失重点突出,没有抓住主要矛盾,使经营分析工作没有聚焦,浪费了时间和资源,最后效果不佳。
在经营分析中,企业首先要做的是必须清楚地知道要分析什么,抓住企业的经营关键点,提取核心的经营分析指标,即基于企业战略目标和业务流程等,建立一套能够衡量企业经营结果的指标体系和稳定的分析结构。然后,再针对性地收集相关信息,计算和评价相关指标,从历史、期望/预算、同行/市场等多个维度进行对比分析,明确机会和业绩差距,锁定经营中关键问题。本阶段由公司高层、运营管理部门、财务管理部门共同研究、讨论完成,并报企业最高领导批准。当然,理想的状态是企业在年初时就构建企业经营分析指标体系。若没有构建分析指标,企业可依据下列工具构建经营管理驾驶舱,建立经营分析的指标体系。特别说明的是,要注意指标之间的关联度。1、可以借助平衡记分卡构建经营分析指标体系(综合性强)2、可以借助预算的执行构建经营分析指标体系(偏重财务)3、可以借助企业价值链构建经营分析指标体系(偏重运营)

经营分析会议是解决企业经营问题的关键。遗憾的是,多数企业喜欢召开经营分析大会,领导在主席台就坐,各级管理者轮流发言,员工在台下听着,这样的经营分析会效果甚微,往往是领导的独角戏,在某种程度上可能会起到传达、宣传作用,但并不能真正发挥团队智商,解决企业经营中具体问题,最后成为了一种形式主义活动。
故而,经营分析会要将大会变成小会、使指标与会议相结合,明确各项分析会议主题及责任人,以“研讨会”的形式查找原因,总结经验,提出解决方案,制定行动计划,形成专项会议研究结论。在研讨会中要明确发起人、组织者、参与者、主持人的角色。
也可以运用“复盘技术”来促进各项主题的经营分析会高质量开展。

复盘中,可以借助一些引导工具,比如世界咖啡、团队共创等,让会议更高效,力争激发参与者能够积极投入、群策群力、共创共识。同时,也可以借助管理工具,比如鱼骨图、价值树、5Why漏斗法等。

本阶段由运营管理部门主导和督办,指定的专题负责人组织相关人员召开经营分析专项会议进行研究并形成专题分析报告,报告中更多是体现解决方案及行动计划。
举例:某建筑企业经营分析会议研讨结果

如果经营分析所选取的指标很明确、分析会议讨论得也很具体,那么撰写经营分析报告的素材就会很充分了,接下来就是各项专题分析结论的呈现、汇报。
无论是什么方式呈现,经营分析报告应该呈现以下特征:4、探究数字背后的原因,但不要过于纠结,重在解决方案;5、最终的目的是促成行动,形成计划、明确责任人等。1、以数据导向:尽可能用数据说话,通过实际数据和预算、KPI数据的对比,直接得出明确的结论。2、以问题为向:由对比的差距,定位问题,分析并锁定问题原因。3、以结果导向:紧扣目标,重点思考如何调整才能达到目标。各项专题分析报告由专项责任人向公司领导层汇报、通过后,汇总形成公司经营分析报告,上报公司最高负责人审批,并召开员工大会进行宣贯执行。经营分析报告撰写示例1:

经营分析报告撰写示例2:

监督体系是保障经营分析成果落地有效手段。企业应该建立监督机制,明确监督内容、监督方式、结果运用等,建立经营分析成果落地监督计划和报告机制,设立专或兼职监督人员,包括日常监督和重点监督、专项监督和随机抽查,提高经营分析成果落地效果。
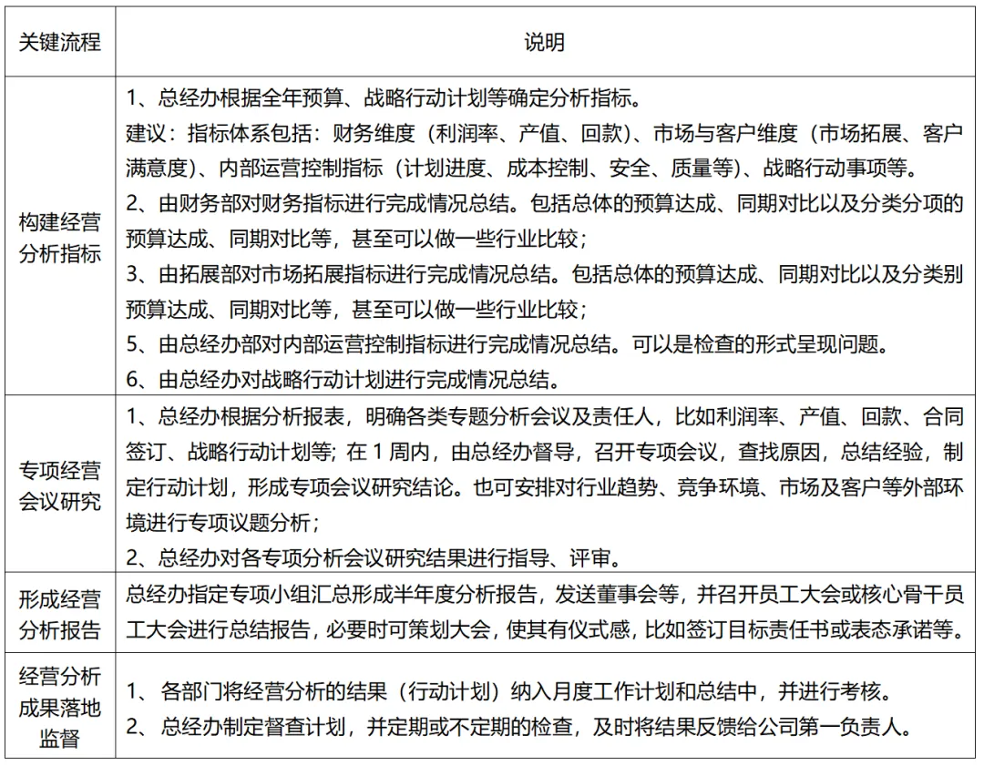
一般来讲,企业会将经营分析确定的计划纳入月度工作计划和总结报告中,并进行考核。本阶段主要由企业领导牵头,各职能和业务部门具体执行,运营管理部门实施监督落实。某建筑公司企业经营分析操作流程:

点击左下方“阅读原文”查看所有原创作者 ↓↓↓