
本文根据冷芸在冷芸时尚圈X丽迅物流9周年年会上的演讲整理。

冷芸在冷芸时尚圈X丽迅物流
9周年年会上演讲
欢迎按格式“姓名+城市+职业”加“woshilengyun”,直接联系冷芸本人。

全球时尚市场宏观数据
1、时尚的定义
先澄清下我们对“时尚”的定义,因为每个人对时尚的定义不一样。我们对时尚的定义就是“个人身体的穿戴与装饰用品”。所以服饰、鞋子、包包、配饰、珠宝、美妆都属于我们这个品类。
2、时尚行业是全球第7大产业
首先,给大家分享一下整个的宏观数据。以下来自欧睿数据,但是这个报告并没有说明全球到底有多少个行业,但不管怎么样,我们知道这个行业至少应该也要上百上千个,时尚是第七大产业,排第七不是一个小行业。

3、全球时尚业增速放缓
我们再来看下图这组数据,左边这张图是按金额来算,从2019到2023年的全球鞋服数据。可以看到业绩虽然还是在增长,但是增速从2020年开始是大幅下滑的。

下图则是指人均消费金额,我们可以看得出来,全球人均消费金额几乎没有增长。

毫无疑问,电商其实在过去的四五年当中,在全球发展都很快。
4、我们的件单价金额就是提升空间
下面这里有一组很有趣的数据,这个是全球每个国家人均消费时尚类产品的金额、件单价和件数的统计表格。大家看看这组数据有没有什么让你惊讶的地方?

中国的人均件单价金额(平均买的每一件衣服的价格)在这几个国家里面是最低的。挪威、英国是最高的。当然这个数据是2018年的数据。但是因为国内也是有统计局的数据,所以我也推测了一下,这个数据这几年并没有太大的变化,而其他国家的数据有没有变化,这几年我就不知道了。但是不管怎么样,我们知道这里面有新的机会点,我们甚至比埃及的人均件单价要稍低一些,但我们消费的件数很高。
这里澄清下,我认为这个件单价金额是有一定偏差性的。 因为我们有世界上最牛逼的供应链,我们的售价可能本身比其他市场要便宜。但是,这组数据还是体现了消费能力。
所以我们的人均件单价和总金额都有待提升。
我们怎么来提升呢?这就是我今天要跟大家说的主题——AI就是解决方案。
5、时尚业正在从劳动密集型行业升级为科技与文化共同驱动的产业
首先,我在这里开始之前,我再问一点,你们觉得时尚业是夕阳产业还是朝阳产业?我想今天来这里的应该都认为是朝阳。但是我也很坦率的说,我们社群在过去将近十年的时间走了一批人的原因是因为他们离开了这个行业,而他们有些曾经是我们这个圈子里面很活跃的人,但是他们不看好这个行业。但我可以告诉大家,如果按老的观点来看,它确实依然是夕阳产业。
但是时尚业的属性正在发生巨大的变化!
接下来跟大家说的这个趋势,我会先从全行业谈,再从消费端、零售端、制造端来谈。然后我会跟大家分享,我认为大型企业该怎么做,中小型企业该怎么做,我们作为个体又该怎么做。

AI时代的全球时尚发展趋势
及企业与个人的应对方案
趋势一:文化与美学正在从战术升级到战略层
在战术层面,过去几十年,每个公司都会谈美、流行趋势、文化,但这些几乎都是战术层面,或者说企业只是把这些要素当作一种营销手段。
但AI时代,要升级为战略层面。为什么这么说?
1、消费思潮:从崇尚“全球品牌”到“民族中心主义”消费观
首先,全球的消费思潮正在发生巨大的变化,是从追崇全球品牌转向以民族主义为主的消费观。什么叫做“以民族主义为中心的消费观?”也就是主要是大家更愿意消费本民族的品牌与产品。
各位千万不要认为只有中国在发生这个现象,我说的这个现象是全球的。中国发生这个现象我相信大家都不意外,比如说像新中式,以及这几年的中国本土品牌的成长。其实美国官方在十多年前,就已经说要让“美国制造”再次伟大。比如英国也在号召大家购买“英国制造”,这个跟当下的世界格局也是有关系的。
再给大家一组数据。这组数据是我1个月前在东华大学听到的一位专家分享。我估计很多人和我一样还没意识到这个数据的显著变化。如果把全球经济体分为“发达经济体”与“新兴市场与发展中经济体”,两者在全球规模占比,从1991年的83.1%与16.9%,到2024年的58.8%与41.2%。
这对于个体与企业也意味着,我们正在进入了中国企业全球化的黄金时期(中国现在对新兴市场与发展中经济体的影响力有目共睹)!接下来20年的市场机会,除了发达国家,新兴市场也非常值得关注。
其次,再给大家看一组非常有趣的数据。
这组数据来自于皮尤研究中心。皮尤研究中心是全球专注于研究全球居民对各个国家的好感度的一个专业的研究中心。他们每一年都会从五大洲中,每一洲选取样本国家。样本还会考虑发达国家、发展中与经济落后国家的占比。然后从每个国家做随机样本调研,调研他们对各个国家的好感度。
以下这组数据是关于中国,就是全球居民对中国和美国的好感度。这个是2024年的数据,我们可以看得出来2024年显示的是以西方为主的其他国家民众对我们的好感度是迅速恶化的。好感度在32%。

但是有一个好消息是年轻人(40岁以下)对中国的好感度是在发生变化的。大家想想为什么会有这样的差异?为什么均值是低的,但是年轻人的好感度是在上升的?你们认为这背后什么方面起了什么作用?

在十多年之前,我们最大出口的产品品类是我们纺织服装,但是纺织服装被认为是技术含金量比较低的品类。在过去十年,汽车和电器品类超越了我们,而汽车和电器是技术含量比较高的。
所以现在去看全球知识产权(World Intellectual Property)注册局的数据,中国在过去5年商标和技术版权申请数量是全球第一的,甚至超过了后面三个国家的总和。从这个数据可以看出,中国在整个全球的地位正在发生质的变化。
再跟大家对比一下美国,美国在十年前,你们猜猜全球对他们的好感度的百分比是多少?十年前差不多80%,但2024年美国的好感度只有49%。
我们在接下来看这个数据。当时皮尤中心还问了一个问题,就是“你认为中国和美国谁是真正的经济老大?”这是一个认知问题,不是事实问题。你们猜猜大多数人投中国还是美国?

韩国、日本、以色列、加拿大、尼日利亚、土耳其、瑞典和印度几个国家认为美国还是老大。
觉得中美实力相当的国家有英国、巴西、荷兰、肯尼亚。
而更多的国家认为中国已经是经济老大,有希腊、意大利、西班牙、德国、波兰、澳洲、法国、西匈牙利、印尼、墨西哥、南非、阿根廷。
后面还有更加让人意外的数据。
2025年的调研数据发生了戏剧性的翻转。全球对中国和美国的好感度达到了历史性的一致性。2025年全球对美国的好感度骤降到35%,而对中国则是有了提升,好感度到了32%。这组数据不是全球数据,而是来自于全球最发达的10个国家(国家名单见下图)。也就是在这10个国家居民的认知里面,他们对美国的好感度急剧下滑,但是对中国的好感度是在缓慢上升的。

2、消费思潮:从崇尚“品牌”到崇尚“文化圈层”
这是一个我在网上看到,我觉得写得还不错的文章中得图片。就是Z时代是有很多文化圈层的,比如语C圈、娃圈、兽圈、谷圈等等。这个是对企业意味着什么呢?

以前的品牌都是说品牌价值观、品牌文化是什么?但现在我认为品牌按传统的路线去走是走不通的。品牌要给自己贴更多的文化标签,也就是不能只有一个文化标签属性,你必须要有多元化的亚文化标签。
以前是主流文化,但现在都是亚文化为主。 品牌要搞清楚你到底属于哪一个亚文化的圈层?而且每一个文化圈层都有深度玩家。如果做你出来的所谓文化产品不被你的深度玩家接受,他们觉得你只是肤浅地理解他们,你只是把文化当作营销手段,而不是真得懂他们,那么他们就不会认可你和接受你。而这些深度玩家对周围的入门级或者好奇者是有影响力的。
所以这也就是为什么我说文化会产生战略性意义。你不能帮再继续像从前那样把它只是当做一个营销工具。
3、消费文化:从物质消费到情绪消费与体验
这个我会在后面的零售实体店部分再回来补充。
4、AI前半程拼硬科技,后半程拼软实力(文化、情感、创意、审美)
因为现在AI做数学、做逻辑分解都非常牛,但是我相信AI的后半程要拼的就是软实力,包括文化、情感、创意、审美这些要素。
5、2024-2025年:中国时尚品牌获得国际声量的元年
这两年我把它称之为是“中国时尚品牌获得国际声量的元年”。为什么这么说?因为我是会关注全球信息的。即便五六年前,国际主流媒体关于中国时尚品牌的报道凤毛麟角。
最早被频繁关注的是从SHEIN希音开始的。希音以快时尚模式席卷欧美市场,2024成为全球下载量最高的购物app,但是可惜SHEIN希音的ESG做得不够好,所以很多的时候是受到了批评的。
在2023年的时候,安踏的业绩超越耐克(中国)。
老铺黄金今年的业绩是超越历峰中国(罗斯柴尔德数据)。
山下有松,最近获得LVMH的伯纳德先生亲访。
这些品牌的成功标志着中国时尚产业从〞制造中心”向”品牌输出”的历史性转变。
6、美感
美感是能够提高议价能力的。所以美本身不光只是装饰,而是美能够改变一个人的经济行为。这也是为什么我现在把自己的研究领域拓展到了美学在经济中的作用。现在的美学研究已经不仅仅局限于哲学和艺术范畴,我之所以去学脑神经学科,就是因为有一个新专业叫神经美学。这是用研究脑神经的方式去研究人是怎么样体验美感的,这个使得现在对美的研究更加科学化。
美影响行为的机制是通过情绪的。美能够让人产生愉悦的情绪。愉悦的情绪可以让人的行为产生转变。所以所谓的情绪消费本质上是美的消费。所以商业对美的研究,要上升到战略层面。
7、美对于企业与个人意味着什么?
大型企业未来会像一些国际品牌那样要么设立文化官,要么聘请在地文化官。目前主要是奢侈品有这样的角色。对个人来说,这意味着你未来可以成为文化顾问或者美学顾问。
所以一方面一些职位在消失,但是另一方面有一些职业在诞生。
趋势二:ESG与可持续发展
1、循环经济:二手服饰市场爆发
二手经济这几年发展很快!政府也有很多政策的扶持。
下图是Thread Up的报告,Thread Up是自己做二手服饰的,所以他们有一些全球化的数据。他们认为截止到2029年,二手服饰交易的增速是会超过新服装的增速的。

2、气候变化催生智能温控服饰
这是一个很值得去关注的一个赛道。现在高端户外品牌已经有自动调温的外套了。
这是一个很重要的信号。判断趋势的方法之一是看风向标企业在做什么。
趋势三:时尚即大健康产业
怎么去理解这个大健康的概念?
健康监测
运动科技
防护功能
心理健康
首先就是智能穿戴,其次就是运动科技。现在大家知道时尚品牌也想走运动风,但是它不是一个颜值的问题,而是各种各样的防护功能的问题,像这几年的防菌、防风、防雨等等功能,都是在比较主流的,那是为什么呢?
1、大众健康意识的全面觉醒,我相信各位都感受了。而且消费者是愿意为此付出合理溢价的。
2、银发市场的崛起。现在银发市场的产品有功能没颜值;有颜值的产品没功能。要把这两者结合起来,且带有适合老年人的功能,那就是一个很好的一个机会点。
3、大家可以看一下这篇文章。
这是Nike最新的产品研究,Nike Mind 001。穿上这双球鞋以后,鞋子可以让人更全面感知自己的身体状态。我们一般是用五官去感知我们的身体状态,但是这双鞋是通过刺激人的脑神经,让感官能够更加全方位、细致的去体验自己的身体状态来调整运动姿势,让其运动表现达到最佳水平。这背后用的就是脑神经学科,所以他叫心智产品。
所以Nike已经不是简单的运动品牌,而是健康科技公司——未来也许会成为健康管理科技公司。这也证明了时尚与健康融合的巨大潜力与商业价值。
趋势四:消费者全方位诉求——既要还要又要再要.....
现在消费者既要颜值好看,还要有功能,又要品质好,再要送货速度快,还要便捷......
这就是现状。
所以很多企业都说现在还能怎么做呢?
答案就藏在——AI。
所以AI来的正是时候。
AI在我看来不是来替代人类的,当然它是肯定可以替代平庸者的,但是AI主要可以来帮我们降本增效。AI就可以帮我们满足消费者既要又要再要的全方位要求。
AI现在已经渗透到各个领域,制造工厂、品牌端、零售端。
1、对大型企业:2026年系统性AI的应用
在我看来大型企业在2026年会系统性的来应用AI。因为在过去的两三年我接触的大型企业都在跟通用模型的公司合作,开发自己的专用模型。
所以2026年,企业员工对AI的应用,应该会从碎片化使用转向系统性应用。
2、对中小型企业:AI智能体的灵活运用
中小企业可以用到AI Agent,就是智能体。智能体其实就是一种可以自行运转的智能软件。人在休息的时候,智能体可以帮人自动运行一些工作。
3、对个人:AI让一个人成为一支队伍
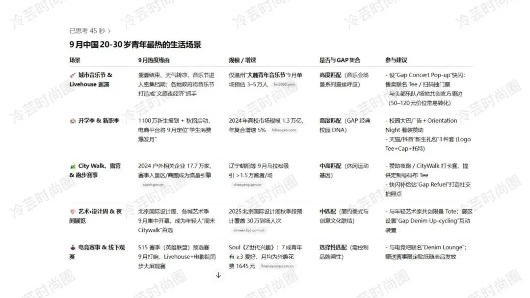
我在这里给大家做一个具体的示范,就是我用GAP这个品牌来做。AI可以做所有的工作,比如这里我让它做的是消费者洞察。当然,提示词就变得很重要,如果你的提示词到位,它可以快速的告诉你在某一个时间段到底应该做什么。(下图可左右滑动)
·





下图是我让AI帮我做数据,比如做品类规划,每一个品类的占比是怎么样的。当然,你的原始数据要给到它。(下图可左右滑动)
·




然后,我也可以让它做爆款。爆款的方向我也会给到它。(下图可左右滑动)
·


还有,我也可以让它做数据分析,比如说我让它出一套毛利最优化的一套方案。(下图可左右滑动)
·


下图是我让它给我提供10个设计企划方向。(下图可左右滑动)
·


所以AI是真的可以让一个人活成一支队伍。
趋势五:蓝领阶层的崛起
这是个被忽略的巨大市场。很多人都觉得蓝领市场是个比较low的阶层,其实不是的。我们忽略的那些汽车制造厂的技术管理者和工人,他们都是蓝领阶层。在德国这样的国家,其实蓝领阶层是跟白领阶层是一样的。
AI时代,蓝领阶层发展大概率要比白领更好。因为蓝领阶层主要是手工作业,不像白领主要是脑力作业。脑力作业反而更容易被AI替代。
关于我对蓝领阶层市场的更多分析,请见这篇。
趋势六:银发市场的黄金时代
银发市场也是一个很重要的一个黄金时代,这个很多人应该也看到了。但是我觉得银发市场需要做一个细分。
50岁-60岁,可能大家在意的是更年期的问题。比如女性很容易出现潮汗。那么衣服能否针对这个解决些问题呢?
60岁-70岁,可能在意更多的是走路如何防止摔跤。
70岁开始,可能更多关注的是大脑健康问题。衣服如何能从这个角度解决问题?
时尚+智能健康,是这个年龄的人关注的焦点。
趋势七:家居办公服细分赛道爆发
我认为这也是个被忽略的赛道。这个问题也源于我自己的痛点问题。居家办公一定会形成主流。现在大企业基本上都有至少1天的远程办公。现在有居家服,有办公服,那么未来是不是需要一种“居家办公服”?
比如说居家,我肯定要穿的很舒适,很休闲,甚至有一些邋遢。但是有的时候你的企业客户会突然来个视频电话问你一件事情。你这时候再匆匆忙忙的去穿一个外套,很尴尬。我就碰到过这样的问题。所以我觉得这是个市场机会。
所以我强烈建议做创业机会的人可以关注一下,又能居家又能办公的服饰。
趋势八:从卖场到体验
我有一个结论,就是我们的服饰商品不改变的话,在百货业态的占比会大大下降。现在我去逛的一些新的百货业态,服装店占比已经只有10%到20%了;以前服装店可是百货业态最大的占比。
那实体店铺要怎么转做体验呢?可以看这篇文章。
趋势九:产业链格局重构
我们要重新看待产业链,尤其是制造业。从前大家都觉得制造业是在最低端。从工作的角度,大家都喜欢去办公室做白领,不喜欢去工厂上班。但现在的工厂跟办公室的办公环境没有两样,它没有什么噪音,一样有空调,而且整体环境非常干净。最重要的就是现在制造业用AI也用的很多。大家可以看看溢达和万事利案例。
对于大型企业,我建议品牌方应该去投资制造厂。因为供应链会更加重要。
对于中小企业,我建议要找到战略合作工厂,否则你的供应链可能竞争力就不够。
对于制造业本身,我则建议一定要走品牌化路线。制造业也要品牌化,尤其是面料。
对个人来说,我会建议你在制造业拓展机会,尤其是营销类的人才。品牌通过AI会现在制造业营销人才很薄弱,所以不要光盯着品牌,你完全可以去拓展一些新的机会。
趋势十:灵工经济成为主流
请看下图,这是我们国内不包含在校生的16到24岁劳动力调查失业率是接近15%。

我们再看一下全球数据,虽然这里写的全球数据其实是在低位,不到5%,但是文章也提到了有一些国家的失业率是达到了13%左右,所以说明这也是一个全球性的问题。

下图是美国跟中国的数据,中国现在灵活就业大概15%,美国是从2014年到2020年,灵活就业率是从14%上升到35%。

所以企业在发生结构性的变化,就业观也要发生变化。更多的人要学会“自我就业”。不再是传统的找工作,而是自己就是一个创业者,英文叫self-employment,即自我雇佣。
—————————————————
冷芸博士

冷芸博士
冷芸时尚圈创始人
独立学者、商业培训导师、时尚评论人与专栏作家。美国富布莱特奖获奖者。北京服装学院客座教授。
知乎时尚话题优秀答主。领英2020年行家。全网40万加关注者,他们多为时尚及奢侈品产业从业者。
冷芸拥有香港大学博士学位。伦敦时装学院时装营销与管理硕士学位。
冷芸2013-14年获得由美国国务院颁发的富布莱特(Fulbright)学者奖。 同年冷芸在纽约帕森斯(Parsons)设计学院做访问学者。其研究领域主要为中西时装体系对比,包括从教育到商业体系的比对。
其近期活动包括:
2025年7月9日,中国服装协会服装科技创新大会演讲嘉宾;
2025年5月9日,Link Fashion创新论坛联席主席;
2024年4月10日,深圳PV展“向善商业”圆桌主持人;
2024年3月29日,市界与财经天下周刊“让女性不设限”演讲嘉宾;
2024年3月27日,上海时装周Biodex可持续时尚发展论坛主持人;
2023年12月4日,虎嗅FM创新节演讲嘉宾;
其他冷芸参加的活动还包括:
2022央视上海总台“让世界看见中国美”时尚大奖评委;2019秋冬深圳时装周“时尚大奖”评委;2018-21年“中华杯”服装设计大赛评委;2018年哈佛中心“女性论坛”特邀嘉宾;2018年第20届IFFTI特邀演讲嘉宾。
其合作撰稿媒体与知识付费平台包括《Vogue服饰与美容》、《费加罗》、《BoF时装商业评论》、《周末画报》、《三联生活周刊》、 知乎等。
其培训与咨询对象则包括唯品会、赫基、三福百货、韩都衣舍、历峰集团、斐乐等,以及其他中小企业。其培训课程与咨询范围包括买手与商品(含商品企划与设计企划),商品数据分析,新媒体运营,时尚写作,美学消费与营销,中小企业经营与管理,消费者洞察与研究等,且所有课程均有融入如何利用AI提高工作效率。
冷芸时尚圈亦有自己的讲师团队。讲课主题几乎涵盖时尚与奢侈品相关的所有课程。包括但不仅限于服装产品知识,球鞋设计与开发、服装生产供应链管理,奢侈品零售运营,服装营销与品牌建设,时尚产品跨境运营等。
冷芸也经常接受财经与时尚类媒体的采访。曾对时尚商业的观点曾被虎嗅、南方周末、中国经营报、Vogue Business及36氪等主流媒体采纳。
冷芸自1996年开始在鞋服业工作,至今近30年。曾任职于耐克、百丽及利丰集团。
冷芸主要出版作品有:《中国时尚:对话中国服装设计师》、《时装买手实用手册》(第3版,10印)、《资深买手宝典手册》(第2版中文版即将出版;英文版将于2026年在欧美上市)、《人生不急 职场不慌》以及《时尚商业概论:从传统到数智化》(获得中国纺织工业联合会颁发的优秀图书三等奖)。
冷芸还是《ROUTLEDGE中国研究百科全书》(英文)经济与商业板块的编辑。冷芸也是《亚洲设计百科全书》(英文)中,“中国服装设计师”与“中国设计教育”词条作者;以及《设计教育:理论与实践》(英文)一书中,中国设计教育一文的作者。冷芸的论文也多次发表在时尚与设计相关的顶级英文期刊上,包括但不仅限于Fashion Theory,Design Issue,The Journal of Design History等。
阅读原文,获得更多



