信 息 服 务 事 业 部
2019年7月9日,国家市场监督管理总局发布了《市场监管总局关于开展食品安全管理人员监督抽查考核有关事宜的公告》,要求加强食品安全管理人员的培训考核,提升食品质量安全管理能力和水平,同时发布了《食品生产企业食品安全管理人员必备知识考试题库》,并说明了题库的使用方法。
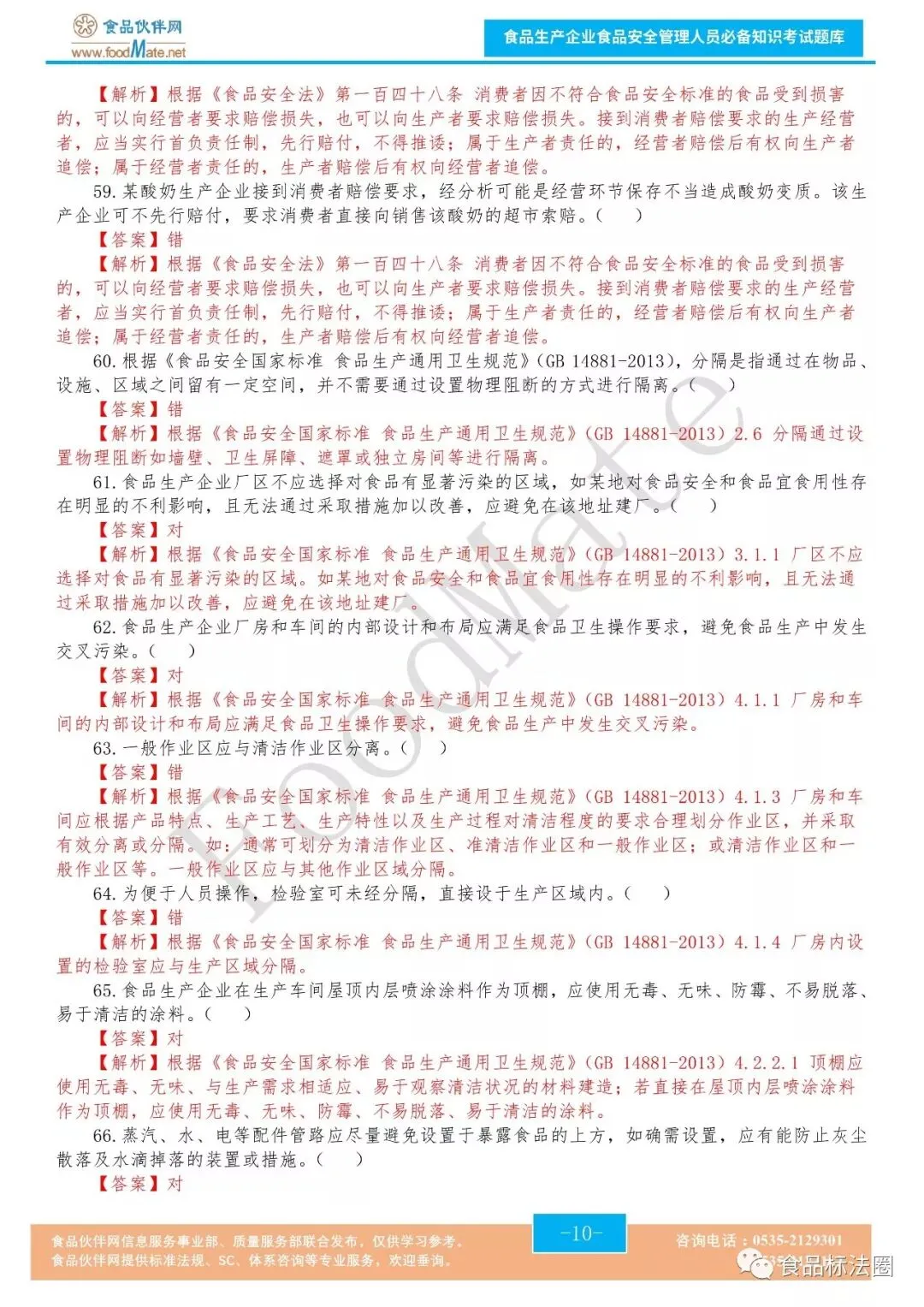
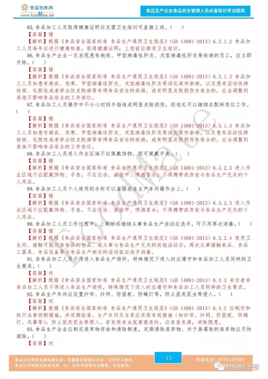
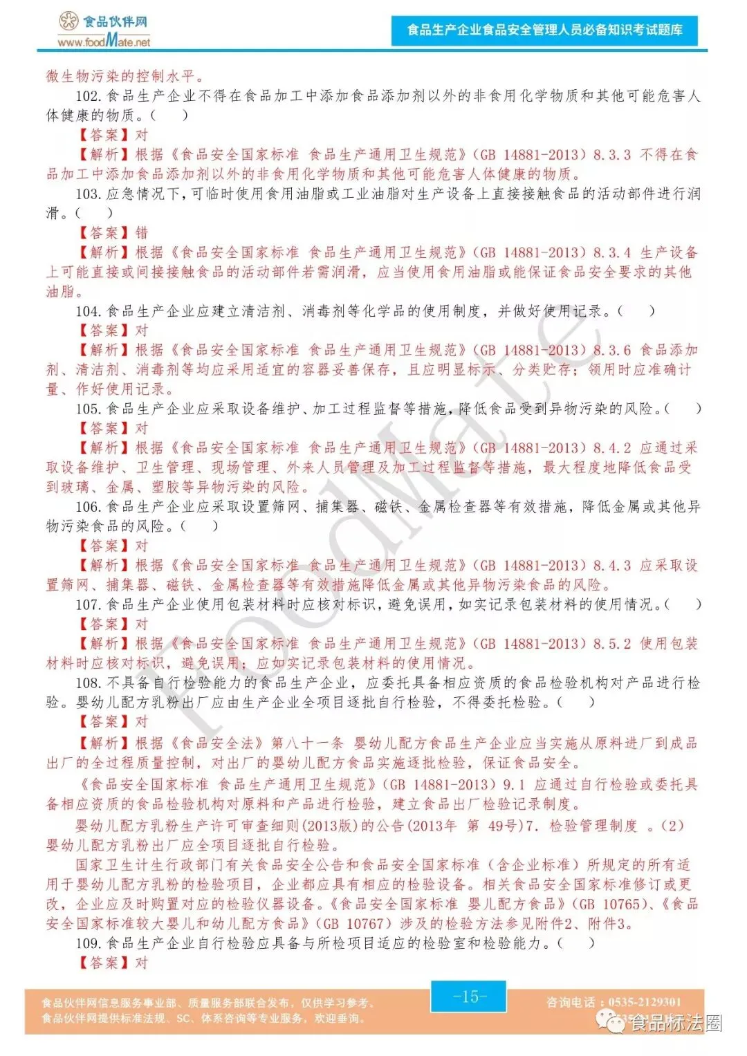
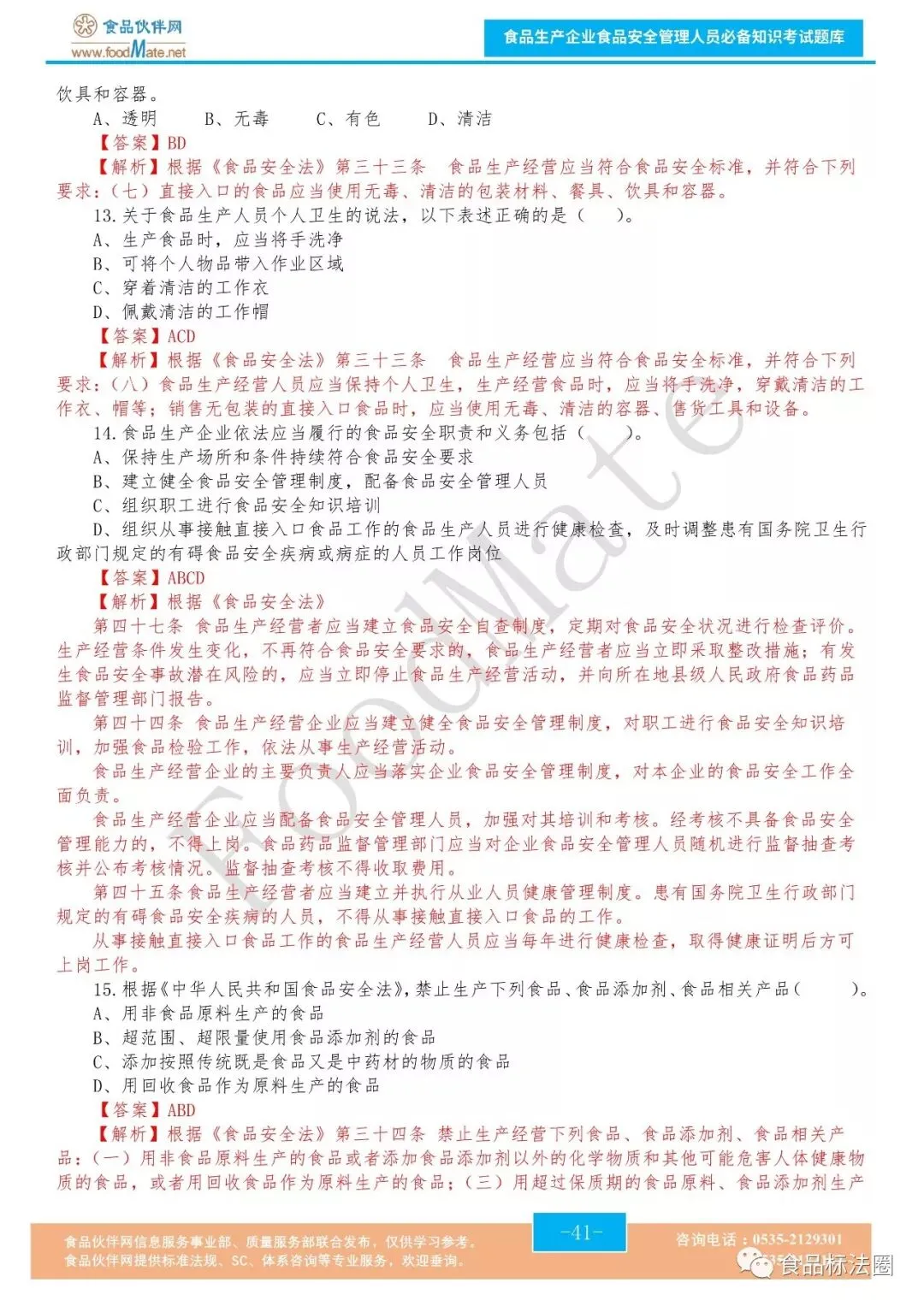
食品伙伴网研究发现,该题库主要以《食品安全法》、《食品安全国家标准 食品生产通用卫生规范》(GB 14881-2013)等标准法规为依据,涉及食品生产经营企业的食品安全主体责任、食品标签标识、食品原辅材料的采购与使用、食品生产经营过程中的食品安全控制要求等内容,全面反映了国家对于食品安全管理人员的知识要求。
食品伙伴网依据现行有效的食品标准与法规,针对题库中的题目整理了参考答案并给出了解析,以供行业参考。同时,随着我国食品安全监管制度的进一步健全,食品标准法规也在不断的发生变化,题库中题目的答案也会伴随标准法规的变化而不同,在此食品伙伴网提醒广大网友和企业,一定要及时跟进食品标准法规的变化更新情况,以便做出应对和调整。
注:点击图片可查看高清大图


























































大家如果对部分题目答案有异议,可在留言区留言一起探讨;联系小编可索取原版文本
作者:食品伙伴网
编辑:食安伴
监制:王晓华
食品伙伴网信息服务事业部原创文章,转载请注明文章来自食品标法圈

请点击小图,长按识别二维码
|
|
|
|
订阅号 |
|
|
(食品微课) |
|
|
|
|
|
|
|
|
|
|
|
|
|
|
|
|
食品理化检测 |
特殊食品 |
|
|
食品仪器分析 |
FoodMate |
































