推广 热搜: 采购方式  甲带  滤芯  气动隔膜泵  减速机  减速机型号  履带  带式称重给煤机  链式给煤机  无级变速机 

企业经营财务分析初阶:管理报告的编制

   日期:2026-01-01 19:27:17     来源:网络整理    作者:本站编辑    评论:0    
企业经营财务分析初阶:管理报告的编制
对于财务分析师而言,直接的工作成果是对企业内部管理者定期提交经营管理层面的财务分析,即如何将经营财务分析的内容用恰当的形式、语言、工具和技术展现给阅读者。
本章将讲述如何为企业内部的管理者编写「管理报告」(management report)。
一、构建并整合全公司范围财务分析报告的框架结构
管理报告的类型如下:
制造业企业管理报告体系如下:
从编制频率来看,经营财务分析报告可以分为定期型、专题型、日常机动型三种。
本章仅介绍第一种定期型管理报告的构建和生成。
1、集团性企业管理报告的先进实践
在有多个下属实体企业或业务板块的集团性企业,管理报告的先进实践应有如下特征:
  • 标准化:由集团财务分析与报告部门按业务类型主导设计下属企业和单位的管理报告内容与格式,同一业务板块的管理报告结构与表项应标准化,原则上同一业务板块的所有子公司应采用标准的管理报告格式编制上报。
  • 达成共识:集团财务分析部门规范指标计算口径与统计数据的信息来源,并与下属单位负责编报的财务分析人员和绩效考核相关的业务部门经理沟通达成共识。
  • 层级分配:集团财务分析部门根据内部责任中心性质定义不同专题管理报表的编制层级(总部、分部、事业部、区域、子公司、部门等)。
  • 沟通机制:在集团与子公司之间建立管理报告的职能架构和沟通机制,确保每个业务单位都有负责编报的财务分析人员,且每期的业务分部和子公司的经营业绩达标情况及时传达至集团,并沟通后续行动计划。
需要注意的是,上述管理报告体系的先进实践要求管理报告的范围必须覆盖全公司,即每一个下属单位都必须纳入全公司管理报告编制上报的范围内,不论其是否有业务活动、是否产生收入或发生费用,就像基于法人架构产出合并财务报表一样。
因为「非公司全范围」的管理报告体系的后续「补漏」成本很高,特别是我国目前很多企业规模发展迅速,且很多依靠外延投资并购的方式「做大」,但在迅速做大以后这种补漏式的信息管理成本将更为高昂。
目前国内很多大型集团企业都有数十乃至上百家不同类型和级别的下属企业,在这样的集团公司,构建全公司范围的管理报告体系至少需要数月至一年的时间。
本节将就构建全公司范围内的管理报告体系的通用流程步骤逐一介绍。
2、步骤一:规划内容和层级
步骤一是构建管理报告体系最重要的一步。
它的重点是完善并确定财务类关键绩效指标、确定需在管理报告内披露的非财务类关键绩效指标、明确不属于绩效考核范围的其他管理需求,并确定需在管理报告内披露的分析指标和维度,简单讲就是明确财务分析要做什么。
步骤一的另一个任务是规划报告内容结构和层级的框架,即把分析指标和维度归口分配到不同的专题(如收入、成本和费用),设计相应的编制报表格式,然后定义报表间相互勾稽关系,分配指定每一张报表和每一表项需要何种类型的下属单位编制并负责汇报与解释业绩达标情况。
财务分析师在规划管理报表内容结构时应遵循以下几点:
  • 从「主表」即管理利润表、管理资产负债表、管理现金流量表的结构出发,自上而下设计二级与三级的子报表组,详细程度逐级升高,例如各类业务维度的分析只在子报表组中出现。
  • 检查确保运算逻辑正确,且与实际核算一致,注意数据的勾稽和链接,确保「主表」的生成是基于对所有下属编报单位的所有专题报表组的汇总。
  • 如果三张主表的个别项目(如营业外收入支出)非管理层关注,不必设计单独的子报表组,可直接在主表上填报。
除了三张主表的项目以外,还不可避免地涉及运营专题和项目。
在构建管理报告内容和层级时,需要就关键业绩指标和报表项保持与各级编报单位的沟通讨论,直到达成共识
在最初实施或改进管理报表前,财务分析师需将每个报表项的定义描述下来,并通报相关的下属编报单位。
在这些持续沟通讨论中,最终需要界定每个报表项需要哪些单位填报并负责解释业绩达成结果,使下属单位建立「编制即需负责」的观念。
对很多集团性企业来说,管理架构和绩效管理模式会根据职能体系或责任中心不同而不同。
下图是一家快速消费品企业集团财务分析报告内容框架的示例。
财务分析师在厘清集团全范围内管理报告内容结构以后,需要界定每个专题的管理报表的编报单位,这意味着不同业务性质的单位需要编报不同的报表。
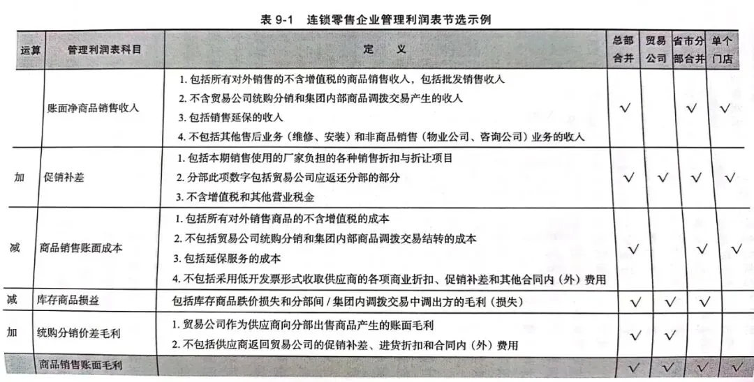
【案例】零售集团管理报告体系的内容和层级的设计
3、步骤二:识别数据需求与获取方法
步骤二的主要任务是根据既定的管理报告内容(绩效考核指标、分析维度、层级)识别数据需求,识别并确定数据获取方法,例如是手工填报还是财务或业务信息系统自动生成。
由于管理报表是为了经营财务分析编制的,因此很多信息不能从三张财务报表中获取,需要从具体明细级会计科目的交易记录中获得
在财务核算系统与业务信息系统并不集成的企业,有的管理报表需要从业务信息系统中取数
构建全集团范围的管理报告体系,推进信息系统的建设与完善,以业务信息与财务信息无缝衔接为最终目标。
4、步骤三:设计模板
管理报告的编制模板包括编制表格、分析图表和填写说明三部分。
对于业务和组织结构不复杂的企业,推行全公司统一标准的Excel电子表格编制模板是较好的避免错误的方法。
设计Excel编制模板的关键是将表项间的链接关系和计算公式固化,并在表格中用不同颜色标识出数据输入区和产出区,产出区域的单元格即需要固化计算公式的区域,需要设置禁止用户修改的功能。
在采用Excel表格编制管理报表时,每套专题分析模块均有专门的工作簿,每个工作簿的首页即填写说明(简易操作手册),描述整个工作簿的工作表结构、每张工作表的定义、行项目的口径释义,以及填制顺序。
5、步骤四:试验性数据测试
管理报告或多或少地需要运用信息技术,并在全公司范围内推广,因此推进管理报告体系的变革,需要经过模型测试、企业内沟通与培训的过程。
测试的具体操作是,抽样选取部分具代表性的历史交易,将数据导入管理报告模板,测试其有效性并进行必要的修正。
较好的测试方法是试点运行法,选取具代表性的下属单元作为试点,模拟输入管理报告需要的所有数据,测试其有效性并进行必要修正。
6、步骤五:沟通与培训
最后,在全公司范围内正式启动管理报告的编制汇报前,主导管理报告体系构建或变革的财务分析师需要起草管理报告编制流程和操作指南,并就管理报告编制流程和操作指南向报告阅读使用部门做沟通与培训。
通过以上五个步骤的介绍可以看出,构建全公司范围内的财务分析报告体系的重点是梳理公司全部下属企业的业务线和运营模式,在此基础上确定需要分析的内容,即制定被下属单位和相关利益方接受和承诺达标的关键业绩指标(KPI)。
在明确了这些分析内容和负责的单位/部门以后,财务分析师需要以「建筑式」的思维系统化设计编制模板,并确保业务与财务信息的流转、计算、表间勾稽的严谨与整合。
今天就到这里,下期我们来讲「管理报告的编制与展现」。
看完点个赞,以后分享更多。

END

参考书籍:《500强企业财务分析实务》李燕翔

粉丝福利:超硬核福利:万一全佣开户,两融默认5%!

点击下方卡片关注公众号,拉你入「财会交流群」~

 
打赏
 
更多>同类资讯
0相关评论

推荐图文
推荐资讯
点击排行
网站首页  |  关于我们  |  联系方式  |  使用协议  |  版权隐私  |  网站地图  |  排名推广  |  广告服务  |  积分换礼  |  网站留言  |  RSS订阅  |  违规举报  |  皖ICP备20008326号-18
Powered By DESTOON