推广 热搜: 采购方式  甲带  滤芯  气动隔膜泵  减速机  减速机型号  履带  带式称重给煤机  链式给煤机  无级变速机 

【投资视角】启示2025:中国汽车座椅行业投融资分析

   日期:2026-01-01 18:21:16     来源:网络整理    作者:本站编辑    评论:0    
【投资视角】启示2025:中国汽车座椅行业投融资分析
导读:

行业主要上市公司:华域汽车(600741.SH);富维股份(600742.SH);天成自控(603085.SH);继峰股份(603997.SH);双林股份(300100.SZ);上海沿浦(605128.SH);双英股份(837677.NQ)。

本文核心数据:中国汽车座椅行业融资整体情况;中国汽车座椅行业投融资单笔融资情况

1、上市企业融资主要用于收购企业股权和项目扩产等

根据代表性上市企业公告的梳理,汽车座椅行业的上市公司融资手段主要通过定向增发方式进行。从整体来看,我国汽车座椅上市企业融资目的主要是用于收购企业股权和补充流动资金收购企业股权和项目扩产等。截至2025年中国汽车座椅行业代表性上市企业主要的融资事件如下:

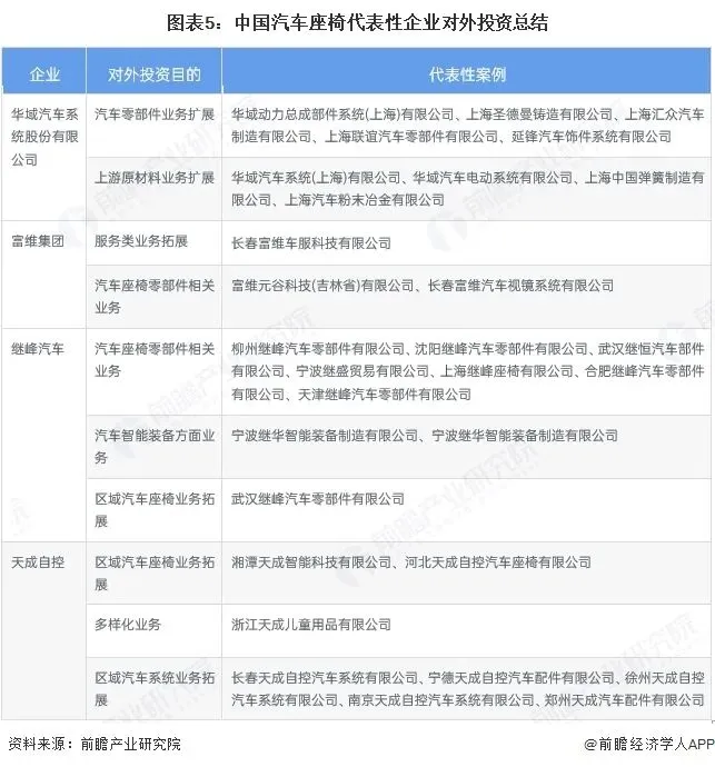
2、代表性企业对外投资情况主要为汽车座椅零部件业务延伸

从中国汽车座椅代表性企业的对外投资来看,汽车座椅企业对外投资的企业数量较多,多以设立子公司汽车座椅零部件业务延伸为主。

从几家代表性企业的对外投资来看,大型汽车座椅企业通过设立子公司从事汽车座椅零部件业务的延伸,包括热系统、头枕、支架等部件,以及从事汽车其他零部件的业务。

3、汽车座椅行业投融资事件主要为A轮融资

截至2025年8月,中国汽车座椅行业融资事件较多,融资企业的业务种类多样,包括智能化汽车座椅、座椅零部件技术研发等,截至2025年中国汽车座椅行业投融资事件汇总如下:

从中国汽车座椅行业投融资事件轮次分布情况来看,根据汇总的融资事件情况来看,天使轮融资事件数量占比18%,A轮事件数量占比约36%,B/B+轮事件数量占比约14%,股权转让事件数量占比约21%。整体来看,大多数企业的融资轮次在A轮和股权转让。

5、汽车座椅行业投融资总结

更多本行业研究分析详见前瞻产业研究院《全球及中国汽车座椅行业发展前景展望与投资战略规划分析报告

同时前瞻产业研究院还提供产业新赛道研究、投资可行性研究、产业规划、园区规划、产业招商、产业图谱、产业大数据、智慧招商系统、行业地位证明、IPO咨询/募投可研、专精特新小巨人申报、十五五规划等解决方案。如需转载引用本篇文章内容,请注明资料来源(前瞻产业研究院)。

更多深度行业分析尽在【前瞻经济学人APP】,还可以与500+经济学家/资深行业研究员交流互动。更多企业数据、企业资讯、企业发展情况尽在【企查猫APP】,性价比最高功能最全的企业查询平台。

精选报告(部分)

点击下载完整报告
热门咨询

原创声明:本文内容为前瞻产业研究院原创文章,未经授权,不得转载至公众号或其它第三方平台,侵权必究!如需转载请在相应文章底部留言或微信添加懂行帝(微信:qianzhanseo)授权。

 
打赏
 
更多>同类资讯
0相关评论

推荐图文
推荐资讯
点击排行
网站首页  |  关于我们  |  联系方式  |  使用协议  |  版权隐私  |  网站地图  |  排名推广  |  广告服务  |  积分换礼  |  网站留言  |  RSS订阅  |  违规举报  |  皖ICP备20008326号-18
Powered By DESTOON