手机版
二维码
购物车
(
0
)
供应
求购
公司
团购
展会
资讯
招商
品牌
人才
知道
专题
图库
视频
下载
商圈
推广
热搜:
采购方式
甲带
滤芯
气动隔膜泵
减速机
减速机型号
履带
带式称重给煤机
链式给煤机
无级变速机
首页
供应
求购
公司
团购
展会
资讯
招商
品牌
人才
知道
专题
图库
视频
下载
商圈
首页
>
资讯
>
社会热点
极氪001用户研究报告(画像、购车、满意度等)| 附下载
日期:2026-01-01 18:11:45 来源:网络整理 作者:本站编辑
评论:0
极氪001用户研究报告(画像、购车、满意度等)| 附下载
“
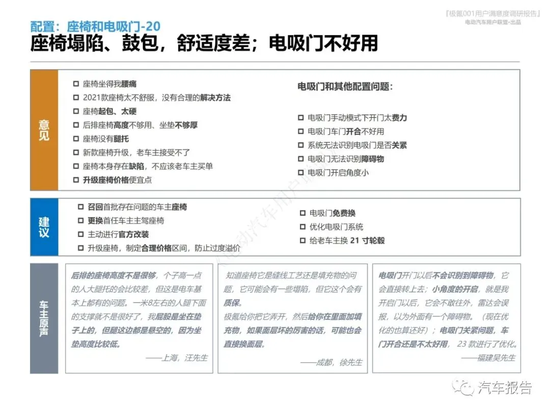
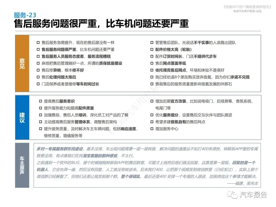
报告内容包括:极氪001用户画像及购买原因、极氪001车主的满意度和推荐度、极氪001的电耗&续航&异味和故障率、极氪001车主给极氪高层的意见和建议
打赏
更多
>
同类资讯
• 第二届AIGC首饰设计应用技术国际
0
条
相关评论
推荐图文
推荐资讯
点击排行
0
1
湖北武汉某投资公司融资经历分享过程
0
2
宠物赛道逆势吸金!15家公司融资事件盘点
0
3
项目融资报告怎么写?股权/债权通用模板
0
4
投资建厂‖大额融资可行性分析报告编制
0
5
?2024-2025电子信息产业洞察?
0
6
红圈实习日记|投融资尽调报告
0
7
?能融到百万的融资计划书怎么写?看这里
0
8
融资过程中打着“做报告”幌子的骗局
0
9
2025年上半年股权投资行业发展运行分析
网站首页
|
关于我们
|
联系方式
|
使用协议
|
版权隐私
|
网站地图
|
排名推广
|
广告服务
|
积分换礼
|
网站留言
|
RSS订阅
|
违规举报
|
皖ICP备20008326号-18
(c)2008-2022 免费发布网 All Rights Reserved