手机版
二维码
购物车
(
0
)
供应
求购
公司
团购
展会
资讯
招商
品牌
人才
知道
专题
图库
视频
下载
商圈
推广
热搜:
采购方式
甲带
滤芯
气动隔膜泵
减速机
减速机型号
履带
带式称重给煤机
链式给煤机
无级变速机
首页
供应
求购
公司
团购
展会
资讯
招商
品牌
人才
知道
专题
图库
视频
下载
商圈
首页
>
资讯
>
社会热点
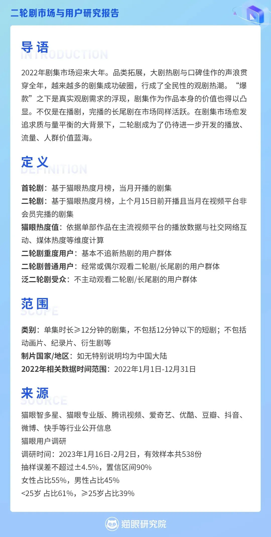
二轮剧市场与用户研究报告
日期:2026-01-01 18:10:10 来源:网络整理 作者:本站编辑
评论:0
二轮剧市场与用户研究报告
打赏
更多
>
同类资讯
• 行业观察丨一图读懂!临港新片区
0
条
相关评论
推荐图文
推荐资讯
点击排行
0
1
2026新手做跨境出海的顺序千万别反了!
0
2
如何通过营收分析,快速定位业务波动原因
0
3
?马来西亚超一半人养宠!猫咪地位NO.1?
0
4
一起看看今天的新闻吧!2025.12.09
0
5
快消品行业小红书引流与运营攻略
0
6
【总经理年度述职】公司总经理年度述职报告
0
7
每周职场 | 从没想到2022的一级市场这么差
0
8
家人们这次真的线下来相见
0
9
妇产科医生申美签,秒变“重点观察对象”?
网站首页
|
关于我们
|
联系方式
|
使用协议
|
版权隐私
|
网站地图
|
排名推广
|
广告服务
|
积分换礼
|
网站留言
|
RSS订阅
|
违规举报
|
皖ICP备20008326号-18
(c)2008-2022 免费发布网 All Rights Reserved