

科技服务行业概况
科技服务业是指运用现代科技知识、现代技术和分析研究方法,以及经验、信息等要素向社会提供智力服务的新兴产业,主要包括科学研究、专业技术服务、技术推广、科技信息交流、科技培训、技术咨询、技术孵化、技术市场、知识产权服务、科技评估和科技鉴证等活动。
科技服务业是随着社会经济与科学技术的发展需求不断增加而逐步发展起来的一个新兴战略性产业,所以分析科技服务业的特征为促进经济发展和传播科学技术有着积极的作用。与其他产业,特别是与为市场中企业生产提供服务的传统服务业如商业、饮食行业等相比,科技服务业有着自己的特点。

从服务方式的差异性、组织性质的差异性上进行划分,科技服务机构类型可以分为研究与试验发展类、技术推广服务类、科技中介服务类、其他科技服务机构。


科技服务行业发展历程
科技服务作为生产性服务业的重要组成部分,近年来在发达国家得到迅猛发展。全球科技服务行业历经四个阶段,1850s-1940s:科技服务机构出现;1940s-1980s:科技服务机构大量涌现;1980s-1990s:科技服务业业态形成;1990s-至今:科技服务业快速发展。

随着我国经济的持续增长,越来越多的跨国公司纷纷在华设立研发机构,对我国产业升级和技术进步起到了积极的推动作用。我国科技服务行业发展历经1992-2006年:萌芽期;2007-2013年:起步期;2014-2020年:发展期;2021年及以后:扩张期四个发展阶段。

相关报告:智研咨询发布的《2023-2029年中国科技服务行业市场运行格局及前景战略分析报告》

全球科技服务行业分析
科技服务业作为新兴产业,以需求为导向的高新技术成为推动其发展的主要力量之一。近年来,全球科技服务市场稳定增长,2021年全球科技服务业规模从2017年的48372亿美元至63124亿美元,未来,科技服务业的发展将不断催生新的业态,市场规模将持续增长。当前,全球科技竞争日趋激烈,科技研发越来越受到重视,各国争相突破前沿领域关键技术,以求占据全球创新发展制高点。其中,美国的企业研发投入在全球中占比最高。


国内科技服务行业发展现状
科技服务业是提升国家创新能力和综合竞争力的直接推动力量,对各行各业发展都具有重要的意义。世界各国对科技服务业的发展都极为重视,尤其是发达国家通过科技服务助力国家创新和产业发展,取得了超高额的增加值。
我国科技服务业发展起步较晚,但随着国家政策对科技型企业自主创新的扶持,我国科技服务业得到了很大发展。统计数据显示,近年来我国科技服务业增加值与固定资产投资额都保持快速增长势头。2021年,我国科技服务增加值27138.5亿元,较2020年增长3110.7亿元;科技服务投资规模9002.4亿元,较2020年增长786.6亿元。

2021年,我国共登记技术合同67.1项,同比增长22.1%;成交金额37294.3亿元,同比增长32%;2022年,我国共登记技术合同77.25项,同比增长15.13%;成交金额37294.3亿元,同比增长28.15%,全国技术合同认定登记成交金额居前十位的省市依次为北京、广东、上海、江苏、山东、陕西、湖北、安徽、浙江和湖南。

科技服务业是现代服务业的重要组成部分,具有人才智力密集、科技含量高、产业附加值大、辐射带动作用强等特点。从全球范围来看,世界科技服务业最为集聚的地区均是经济发展环境优良和高新技术创新创业活动十分活跃的区域,且科技服务业发展与区域经济增长形成了真正发良性互动机制。2022年,我国输出技术772507项,其中北京占12.31%;江苏占11.22%;湖北占9.97%;陕西占8.87%;山东占7.18%。输出技术合同成交额47791.02亿元,其中北京占16.63%;广东占8.30%;上海占8.12%。

从全国各省吸纳技术占比来看,江苏技术合同项目数量占11.04%;广东技术合同项目数量占10.20%;北京技术合同项目数量占9.01%,依次排名全国前三。技术合同成交额占比排名前三的分别为广东、江苏、北京,占比分别为11.20%、10.72%、8.61%。


国内科技服务业市场发展背景-相关政策
近30年来,我国也开始逐渐提高科技服务业的地位,发布了一系列促进政策,使我国科技服务业发展取得了令人瞩目的成绩。2022年,国家和地方出台了多项科技成果转化相关政策和措施。这些政策分为国家级和地方级两个层面,内容涵盖:成果转化实操、奖励与职称评定、科技成果评价、区域创新、创新转化服务、科研人员与机构创新、技术转移转化人才等多个方向。


市场竞争格局
科技服务业是近年来逐渐兴起并取得快速发展的一种以促进知识交流和创新为目的的行业,科技服务业本身运行机制和方式是不少学者研究的重点,通过研究其运作方式能够发现科技服务业在不同领域所发挥的作用。
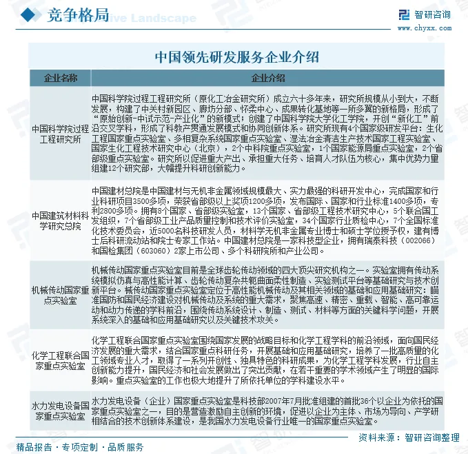
近些年我国生产技术管理咨询服务、法律支持服务、与计算机相关联的服务和工程设计服务等各领域科技服务业的发展都直接或间接为企业发展创造了良好的条件。目前,我国领先研发服务企业有中国科学院过程工程研究所、中国建筑材料科学研究总院、机械传动国家重点实验室、化学工程联合国家重点实验室、水力发电设备国家重点实验室等。


科技服务业研究发展方向
我国科技服务业起步较晚、发展水平较低,但是近年来随着科技服务业自身影响的不断壮大和国家社会对其关注程度不断升高。"十四五"规划以来,建设科技强国已经成为我国科技发展的目标引擎和实践要求.在这样的背景下,各发展主体需要多方位、全面化的参与到科技服务业的实践中来,保证科技服务业的有效化推进,不断为社会的发展提供坚实的支持和活力。
十四五”规划以来,建设科技强国已经成为我国科技发展的目标引擎和实践要求。在这样的背景下,各发展主体需要多方位、全面化的参与到科技服务业的实践中来,保证科技服务业的有效化推进,不断为社会的发展提供坚实的支持和活力。这就需要在具体的实践中,能够依托科技实践要素,把握科技实践内容,聚焦科技创新要求,提升科技服务水平,最大化地保证各项工作稳定有序运行。故此需要切实地增进科技自主研发水平的提升,降低产品成本,提升产品的价值,切实地为企业发展降本增效,聚力赋能,提升企业的竞争力和影响力,使企业在新一轮的市场竞争中取得一席之地,实现自身长远化的发展和促进。我国科技服务业发展前景光明。

●以上数据及信息可参考智研咨询(www.chyxx.com)发布的《2023-2029年中国科技服务行业市场运行格局及前景战略分析报告》。
● 智研咨询是中国产业咨询领域的信息与情报综合提供商。公司以“用信息驱动产业发展,为企业投资决策赋能”为品牌理念。为企业提供专业的产业咨询服务,主要服务包含精品行研报告、专项定制、月度专题、可研报告、商业计划书、产业规划等。提供周报/月报/季报/年报等定期报告和定制数据,内容涵盖政策监测、企业动态、行业数据、产品价格变化、投融资概览、市场机遇及风险分析等。
● 您可以关注【智研咨询】公众号,每天及时掌握更多行业动态。
智领产业
研判未来
智研推荐丨
中国乳制品产业现状及发展趋势研究报告
智研推荐丨
2023年中国直播电商产业现状及发展趋势研究报告
智研推荐丨
2023年中国生猪养殖产业现状及发展趋势研究报告
智研推荐丨
2023年中国光伏支架产业现状及发展趋势研究报告
智研推荐丨
2023年中国风电叶片行业发展现状研究报告

文章转载、引用说明:
智研咨询推崇信息资源共享,欢迎各大媒体和行研机构转载引用。但请遵守如下规则:
1.可全文转载,但不得恶意镜像。转载需注明来源(智研咨询)。
2.转载文章内容时不得进行删减或修改。图表和数据可以引用,但不能去除水印和数据来源。
如有违反以上规则,我们将保留追究法律责任的权力。


