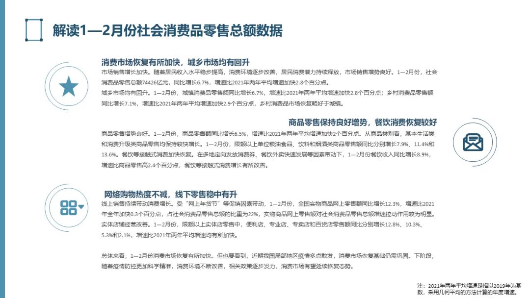
梅花数据针对2022年一季度食品饮料行业,制作了行业观察报告。报告目的了解掌握监测期间食品饮料行业重要政策、大企业动态、上市新品、特色包装、营销案例、负面事件等相关信息,系统性地把握行业形势,帮助行业人员作出准确判断,开展相关工作,欢迎感兴趣的朋友下载查阅。
以下为报告部分内容展示,点击阅读原文下载完整报告。
















点击阅读原文或扫描以下二维码下载报告

本文数据来源:梅花数据整理搜集
关于梅花数据:
梅花数据是为企业提供商业数据监测、管理、分析及应用的一站式数据服务平台,以数据智慧,赋能商业。
欢迎您关注关注我们的公众号或官网https://www.mohodata.com/了解更多内容。


