CVC市场洞察:解读三家产业资本

近期,清科创业(01945.HK)旗下清科研究中心发布了《产业与资本的融合之路——2023年股权投资市场CVC发展研究报告》(下文称“报告”,可点击“阅读原文”获取完整版),对产业资本的投资模式进行了全面梳理。那么目前我国CVC市场中有哪些具有代表性的产业资本?它们的投资布局是怎样的?又是怎样的策略引导其开展投资布局的?清科研究中心选择了三家在投资模式及策略等方面各具特点的产业资本,通过数据分析结合调研,形成了这份投资攻略以供市场参考。01 小米
专注直投、高度市场化的产业CVC代表
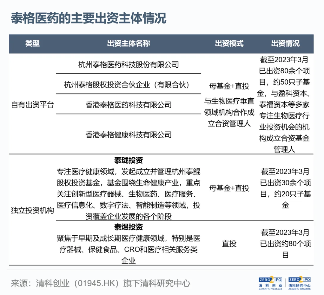
小米的投资部门自小米成立之初即开始围绕主业进行投资布局,至今已形成拥有多个投资主体的产业资本平台集群及独立运作的投资机构。此外,小米创始人雷军于2011年设立的顺为资本与小米的投资布局之间也形成了良好的协同作用。根据资金来源、投资领域等方面的差异,小米对外出资的主体可分为小米产投与小米战投两个投资平台。小米产投是相对独立的产业资本投资平台,主要通过所管直投基金对外进行股权投资,服务于小米对于产业链上游以及集团战略的前瞻性布局。小米战投与集团的关系更加紧密,资金全部来源于集团,多投向小米产业链下游,如消费电子、智能硬件、文娱等领域内企业,为小米生态圈完善与延展“添砖加瓦”。小米集团旗下共有三只备案基金,其中天津金米投资为集团对外出资平台,资金全部来源于母公司;湖北小米长江基金、北京小米智造基金则独立对外募资,两只基金规模均在百亿左右,LP构成相对多元且单个LP出资金额普遍较大,体现了“少而精”的特点。根据清科研究中心统计,除自有资金外,小米所募集的资金超过七成来自于政府引导基金、产业资本、国资出资平台、金融机构等LP,其中前两类LP出资占比均在25%以上。值得注意的是,出资小米的产业资本LP多数与小米存在合作关系。自2012年起小米即对外开展股权投资,经过数年发展已发展成囊括了多个出资主体的产业资本平台集群。据统计,截至2022年小米参与的投资案例数超过400起,披露的投资金额共计142.91亿元。小米的投资活跃度逐年递增,其中2021年小米“出手”超百次,达到历年投资数量的峰值,在整个股权投资市场中也位于前列。小米的投资组合不但囊括智能手机、智能家居产业链上下游企业,还围绕着“智能”及“硬件”两个主题向外发散,在新能源汽车、智能驾驶、集成电路、云计算、AR/VR等领域的基础层、技术层、应用层等均有布局。较快的投资节奏与广泛的投资布局最终服务于集团业务的拓展与战略转型。2013年以来,小米进行了多次战略转型,从“手机+IoT”到“手机+AIoT”,再到“手机×AIot”,小米的智能生态布局已相对完善,具备从手机到可穿戴设备、家用电器、智能网管等多个产品线。2021年小米宣布开启智能电动车业务,实现了智能生活应用场景的全覆盖。投资层面的前瞻布局与小米集团战略的转变高度协同。2013年小米开启了「生态链投资计划」,通过“投资+孵化”模式寻找智能硬件领域创业公司,快速扩大智能硬件业务版图。据统计,2014年小米开始AIoT领域的投资,投资比重逐年增加并在2017及2021年达到2个小高峰。而在更上游的集成电路领域,除了布局智能手机、AIoT、5G等与主业强相关的芯片公司外,小米投资的芯片公司还涉及智能驾驶、新能源汽车产业链,为小米“造车”战略的提出打下了坚实基础。据统计,小米对集成电路领域的投资在2020年及2021年集中爆发,年均投资案例数达26笔。2021年起,小米的投资重点也逐渐转变,对智能电动车领域的投资快速增长,2022年投资案例数达到16起,已超过手机及AIoT领域内投资。泰格医药主要围绕自身上下及相邻产业链的各个环节持续重点发掘优质初创企业,根据清科研究中心的不完全统计,截至2022年,泰格医药已直接参与了约170家生物医疗领域中企和近70只股权投资基金的出资。从投资模式来看,泰格医药通过自有出资平台出资、设立独立投资团队投资等多种模式同时布局生物医药领域内优质项目或垂直领域机构所管子基金,撬动更多资源扩大自身的产业生态版图。从资金来源来看,泰格医药旗下的泰珑投资、泰煜投资虽已开展独立募资,但其对集团资金的依赖度相对较高,近五成资金来源于泰格医药内部。其中,泰珑投资旗下杭州泰鲲股权投资基金是泰格医药最主要的母基金出资主体之一,总规模200亿元,由泰格医药出资100亿与杭州国有资本投资、杭州高新创投共同发起设立。泰煜投资的资金来源则相对多元,泰格医药在基金中出资三至四成,其余合作的LP的包含政府引导基金、上市公司、政府机构/出资平台、市场化母基金等。泰格医药主要通过自有出资平台和母基金—杭州泰鲲股权投资基金对外出资子基金。截至2022年泰格医药已与40余家股权投资机构达成合作,参与了近70只人民币和美元基金的认缴出资,披露出资金额接近40亿元人民币。从管理机构所关注的行业与领域来看,泰格医药对于深耕生物医疗行业的垂直领域机构保持更高的关注度。根据清科研究中心的不完全统计,泰格医药已出资的子基金管理机构中约半数为聚焦医疗健康行业的专业机构。而对于有过往合作经验的机构和信任的团队,泰格医药会参与多期新基金的设立。据统计,泰格医药合作的40余家子基金管理机构中,约1/5的机构获得了泰格医药的多次出资。为较早地捕捉行业机会、布局前沿技术、提高商业嗅觉,泰格医药出资子基金以创业投资基金为主。截至2022年泰格医药已认缴出资的人民币基金中,创业投资基金的数量占比达到67.1%,认缴出资金额超七成。同时,泰格医药也通过配置并购基金,对优质标的进行协同整合和运作,以获取投资收益和成熟技术经验。泰格医药借助“投资+孵化”、战略收购等方式,不断扩张自身业务外延,优化业务结构,塑造健康发展的生态系统。泰格医药投资覆盖企业早期至成长期的全生命周期,其中重点关注处于早期研发阶段的创新项目,同时通过对成熟企业的战略收购丰富自身的研发服务能力及服务地域范围。除了针对处于不同生命周期的企业采取差异化策略之外,泰格医药对处于产业链不同环节的项目也有多种合作模式。对于能够培育未来潜在客户、捕捉行业机遇的产业链下游,泰格医药保持高度关注。截至2022年泰格医药近170余个直投项目中,约七成为处于产业链下游的药物和器械研发企业。对于具备一定发展壁垒、需要技术及人才资源累积的产业链上游,泰格医药主要通过投资或战略合作的方式适度参与临床试验实验室和试验中心建设。针对同处产业链中游、与自身业务联接更为紧密的CXO企业,泰格医药重点投向业务侧重点不同、有差异化的核心优势的CXO企业以增强优势互补。宁德时代近年来通过不断加强自身产业链相关上下游的布局,增加供应链安全和降低成本,稳固其在动力电池领域内的综合竞争力。据了解,其在镍钴锂磷等矿产原材料、电池正负极材料、锂电池生产设备、车规级芯片、电池充换电与回收、自动驾驶等新能源汽车核心全产业链范围内展开了广泛布局。从投资模式来看,宁德时代主要通过直接投资和合作设立合资公司的形式对产业链上下游成熟企业进行投资。同时,宁德时代也逐渐开始配置股权投资基金,或是直接参股了部分投资机构,通过与专业投资机构合作更高效地挖掘优质项目。据统计,2021年以来宁德时代作为LP出资活跃度显著提升,密集出资了多只新能源产业、绿色制造、科技领域的股权投资基金。宁德时代主要通过上市公司及旗下出资平台宁波梅山保税港区问鼎投资有限公司出资子基金。整体而言,宁德时代做LP的时间并不长,但其在近年来出资频繁,是市场中具有代表性的新兴产业类LP。截至2022年宁德时代共直接参与了10只子基金的认缴出资,其中2021年之后出资的子基金数量共8只,认缴出资规模累计28.49亿元。宁德时代出资的子基金多数聚焦于主业相关的泛新能源、绿色科技、高科技产业,合作的投资机构除了具备行业契合度与专业度,宁德时代更侧重于有过往合作基础的投资方。此外,宁德时代也直接持股了部分股权投资机构,包括准点投资、滨海产业基金、孚腾资本等。值得注意的是,宁德时代出资了晨道资本多只基金,二者在股权投资中有多次协同与合作。晨道资本的实控人关朝余曾在多家宁德时代参股公司任职。宁德时代的对外投资高度服务于其主业发展,大致可以概括为“上游保供应、下游促创新”两个主题。针对产业链上游,宁德时代的投资聚焦于镍钴锂磷等矿产、电池正负极材料、锂电池生产设备、新能源智能装备供应商等供方企业,以保障主业供应链安全。据了解,宁德时代上游原材料的扩产速度显著落后于市场需求的上涨速度。为保障主业平稳运行,宁德时代加速开展了对上游关键原材料、核心设备供应商的投资布局,并通过投资与相关企业建立了研发和技术合作关系,助力公司核心竞争力和技术创新能力提升。在重点布局上游供方企业的同时,宁德时代也在逐渐提升对产业链下游及其横向延伸领域的关注。通过股权投资,宁德时代与下游新能源汽车领域内企业达成深度合作,在与客户绑定稳定供需关系的同时,也结合应用端视角持续推动技术创新,提高自身综合竞争力。如宁德时代入股的下游新能源汽车企业未来或将成为其CTC技术落地的重要平台。宁德时代对新能源汽车产业相关细分领域也保持高度关注,投资布局涉及储能、自动驾驶、智慧出行、共享出行等领域。此外,宁德时代还对具有发展潜力和应用前景的新型技术或是保持关注,前瞻性布局为未来发展进行铺垫。据统计,2020年起宁德时代陆续投资了多家半导体、芯片相关企业,其中频繁出现第三代半导体碳化硅材料供应商的身影,加强了对关键技术的投入以为新产品的研发与规模化生产铺路。同时,宁德时代也进行跨界投资,如参与小康人寿保险增资重组、参与组建蚂蚁消费金融等,布局商业模式创新。基于紧密围绕产业链开展投资的策略,宁德时代的布局持续完善、产业生态日益丰富,逐步实现从动力电池龙头向新能源服务商的转型。当前经济发展承压,并非所有企业都会持续投入资金开展股权投资。然而,产业资本的投资布局能够根据企业境况及战略作出调整,帮助部分企业抓住机遇实现行业地位或发展方向的转变,其将成为我国市场的重要参与者。与此同时,产业资本的投资专业度也在逐渐提升,投后管理也由此前的粗放投喂模式转型为精细化赋能模式。此外,2023年初《中央企业基金业务管理暂行办法》发布,对于中央企业管理基金、中央企业参与基金提出了具体要求。未来,随着中央企业参与股权投资业务健康有序发展,我国市场或涌现更多央企背景的CVC,借助股权投资推进战略性新兴产业的融合集群发展。清科研究中心也将持续关注中央企业基金发展动态,为市场揭示中央企业的投资布局。
完整报告:《产业与资本的融合之路——2023年股权投资市场CVC发展研究报告》
更多内容:
《2023年股权投资市场CVC发展研究报告》 系列解读上篇

研究咨询邮箱:research@zero2ipo.com.cn商务合作:pedata@zero2ipo.com.cn市场合作:marketing@zero2ipo.com.cn