中国年度车评委团与 PRIME Research璞锐咨询 联合发布了《2024 中国汽车行业趋势报告》。
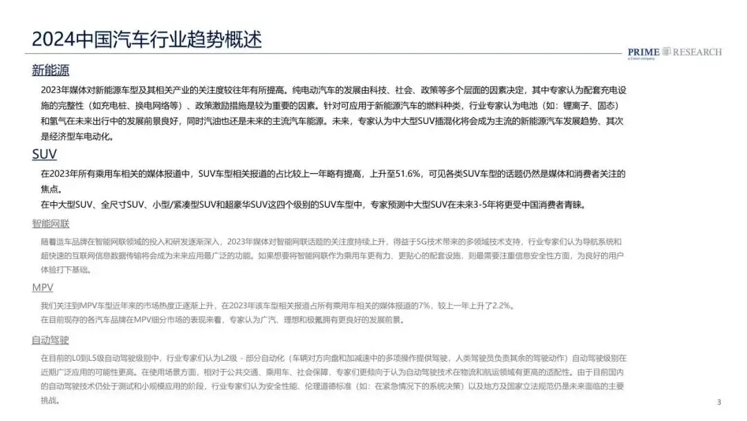
在过去的一年中,“新能源”与“SUV”依然是最受国内媒体关注的话题,这一趋势已经保持了4年,且新能源的领先优势也正在不断扩大。而围绕智能网联的话题也依然可以引发一部分的讨论。MPV车型在过去的2023年备受关注,其关注度甚至直接超越了在榜上多年的自动驾驶。
因此,璞锐咨询结合评委们的调查问卷及市场情况将以上的话题展开解读,生成报告。在此将报告全文进行发布。
推荐点击图片,进入图片浏览模式进行阅读。

































报告下载请扫描下方二维码

中国年度车名称及logo属于中国年度车评选组织所有
任何团体或个人未经允许不得转载及使用
“2024中国年度车”评委名单
(以姓名拼音排序)
陈瑶——新浪汽车总编辑
陈震——《萝卜报告》主理人
崔珺——“风格车评”出品人
高华——《高动能》创始人
何芳——《21世纪经济报道》汽车主编
何毅——车云、电动邦、车有范儿联合创始人
胡双龙——众车网主编
江伟麟——羊城交通台《车麟时代》主持人、《速度实验室》创始人/室长
靳军——油门到底总编辑
李耕——《轿车情报》总编辑、汽车E+e/上车吧吃货/走吧耕叔 创始人
李楠——李楠工作室主理人
李晓非——汽车华尔街总编辑
梁洪——中国传媒大学 教授、硕士生导师/《大话车江湖》创始人
梁朝辉——时尚传媒集团汽车总监&品牌杂志出版人
刘鸿仓——《风度》杂志汽车事业部副总经理
刘宇——《极驾客》出版人
缪俊——《MJ车谈》出品人、主编
彭川梅——原企汽车创始人
宋海涛——《海川品车》、《路边停车场》投资人
尚敏——High-end Life 主理人
宋青——Cars01创始人、微博汽车达人PS3保罗
王昉——网易汽车主编
王钢——Uno media group 出版人
王堃——豪车事CEO兼总编辑
王威——威Sir说车 出品人
王歆——百度有驾总编辑
吴志斌——志斌叔叔爱汽车创始人
夏东——“踢车帮”主持人、出品人
许群——《驾道rampstyle》出品人、《四万说车》主理人
晏成——搜狐网副总编辑、汽车事业部总经理
闫小欧——哔哩哔哩汽车总监
颜宇鹏——《大家车言论》创始人
叶明德——TCar试车频道 总编辑
于虎—— “虎哥说车”创始人
于英钊——风度杂志汽车事业部总经理
张立为——《名车志》出品人兼编辑总监
张琦——北京交通广播“汽车天下”制作人、主持人
赵燃——“燃后说”出品人
赵奕——AutoLab总编辑
周展——速度计(速度周刊)主理人
朱烨——“引擎密码”创始人、《车迷》新媒体总监
德国马牌轮胎
“2024中国年度车”首席合作伙伴

作为“2024中国年度车”的首席合作伙伴,德国马牌轮胎自1871年成立以来,一直以不断创造前沿科技和高端品质体验完美结合的轮胎产品享誉全球。作为全球领先的轮胎品牌之一,德国马牌轮胎致力于不断更新和丰富品牌内涵,以契合当代中国消费者的价值观;同时也打造多样的消费者沟通平台,以践行德国马牌轮胎的长期承诺。其品牌传播主张“成就每一程”,彰显了德国马牌轮胎贴近消费者、深耕中国市场的决心,也是深化‘立足市场、服务市场’运营理念的又一重要举措。秉承“成就每一程”的品牌主张,德国马牌轮胎将继续以领先、安全的德国科技和卓越产品品质为中国消费者创造更多价值,支持他们的每一步,成就他们的每一程。
https://www.continental-tires.cn/car
PRIME Research
中国年度车合作伙伴及大数据提供商

作为“中国年度车”的合作伙伴及大数据提供商,PRIME Research是全球策略性传播研究的行业领导者,为来自世界各地的500多家企业和品牌提供卓越服务。自2006年进入中国市场以来,PRIME Research凭借全球视野与本土经验,已助力众多国际及本土品牌制定切实高效的品牌传播战略。
http://prime-research.com/
WGSN
中国年度设计车奖项合作伙伴及设计趋势情报提供商

作为“中国年度设计车”奖项的合作伙伴及设计趋势情报提供者,WGSN为全球6500多家品牌提供权威的生活方式、市场和消费者趋势、CMF趋势和产品设计趋势等方面的预测指导,深受全球创新企业的信赖。
官方网址:https://www.wgsnchina.cn/
微信搜索“WGSNChina”,立即洞悉未来!


