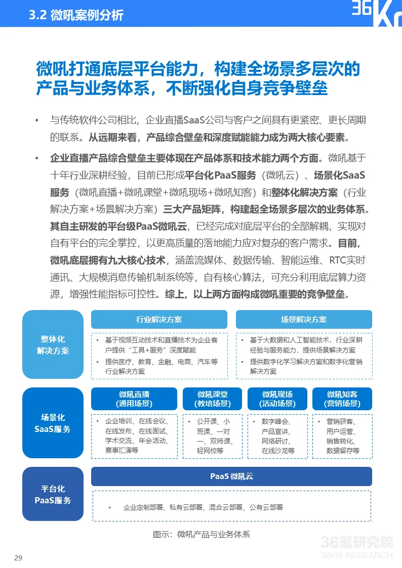
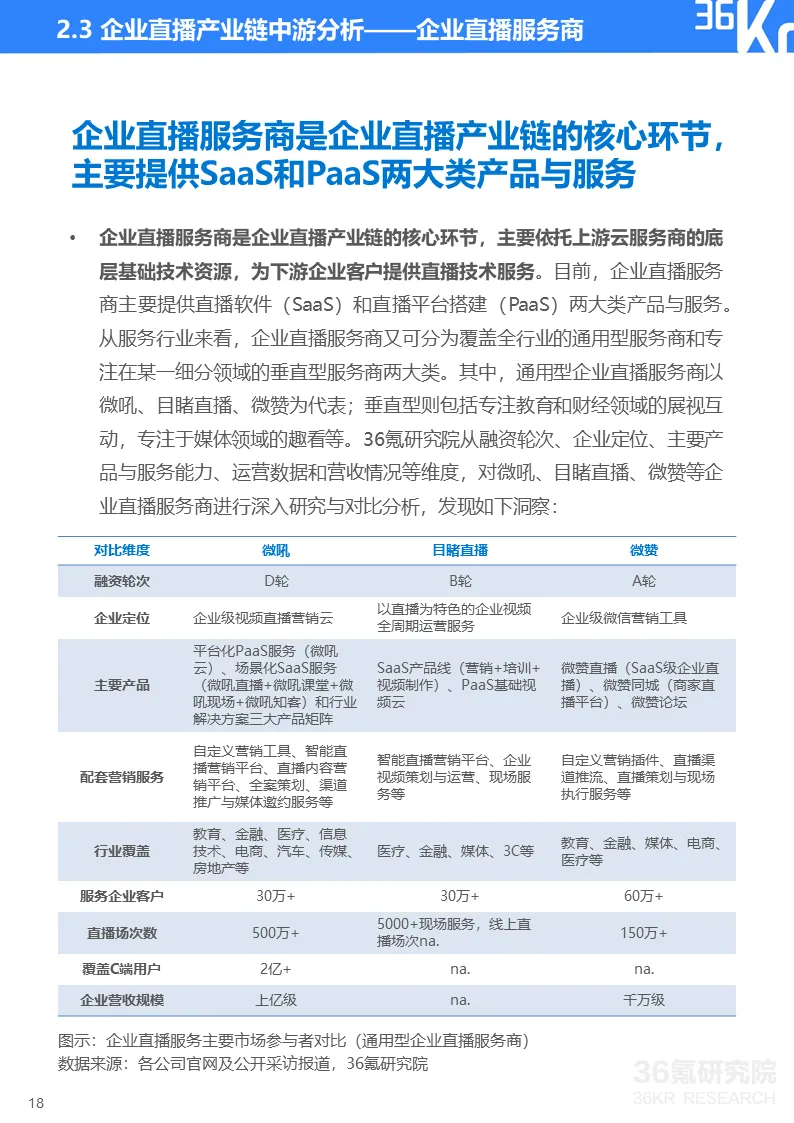
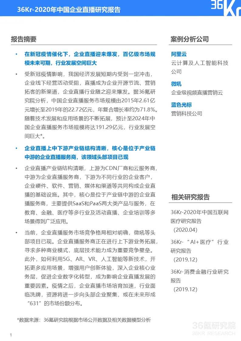
2020 年中国企业直播研究报告 | 36氪研究院


封面来源 | IC Photo
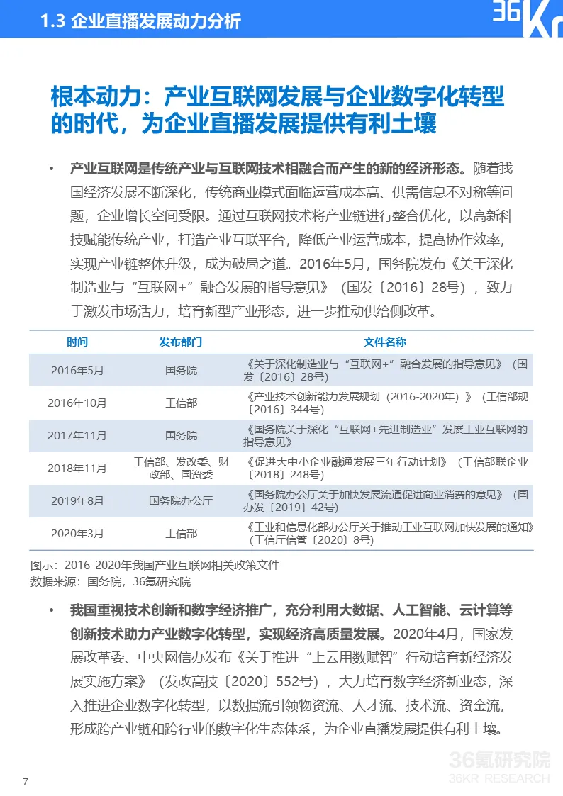
2020年初,一场突如其来的疫情为线下活动按下了暂停键,且在“宅经济”催化下,网络直播成为全民级爆发热点。根据CNNIC数据,截至2020年3月,我国网络直播用户规模达5.6亿人,未来渗透率仍有较大提升空间。企业直播作为网络直播的一种,亦迎来爆发式增长。疫情期间,企业的线下经营、办公、会议、培训等活动受到限制,为保障正常经营与内部协作,不得不寻求线上增长及拓展新的转化路径。直播因强互动性和高转化性等优势,成为当下企业开源节流、业务拓展、数字化转型的共同选择。
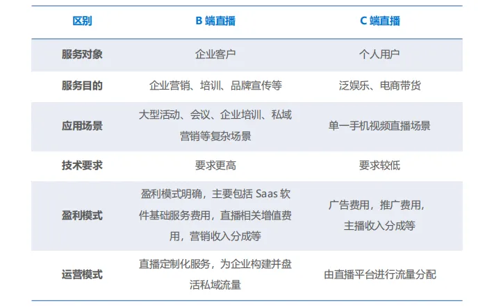
企业直播主要面向企业级客户,与2C直播大有不同
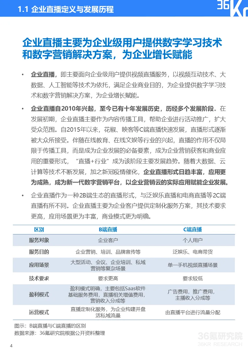
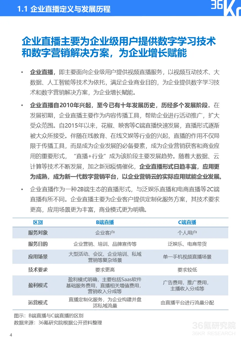
企业直播主要为企业级用户提供视频直播服务,自2010年兴起以来,已有十余年发展历史,其作用已从最初的内容传播工具演变为企业营销获客和商业应用的重要形式,进而成为企业数字化转型的重要基础,为企业增长赋能。企业直播作为一种2B端生态的直播形式,与泛娱乐直播和电商直播等2C端直播有所不同。企业直播主要为企业客户提供定制化服务方案,其技术要求更高,应用场景更为丰富,商业模式更为明确。
经多年培育与发展,企业直播已广泛应用于教育、金融、医疗等多个行业,以及活动直播、企业培训等多种场景中。图示:我国企业直播应用行业分布
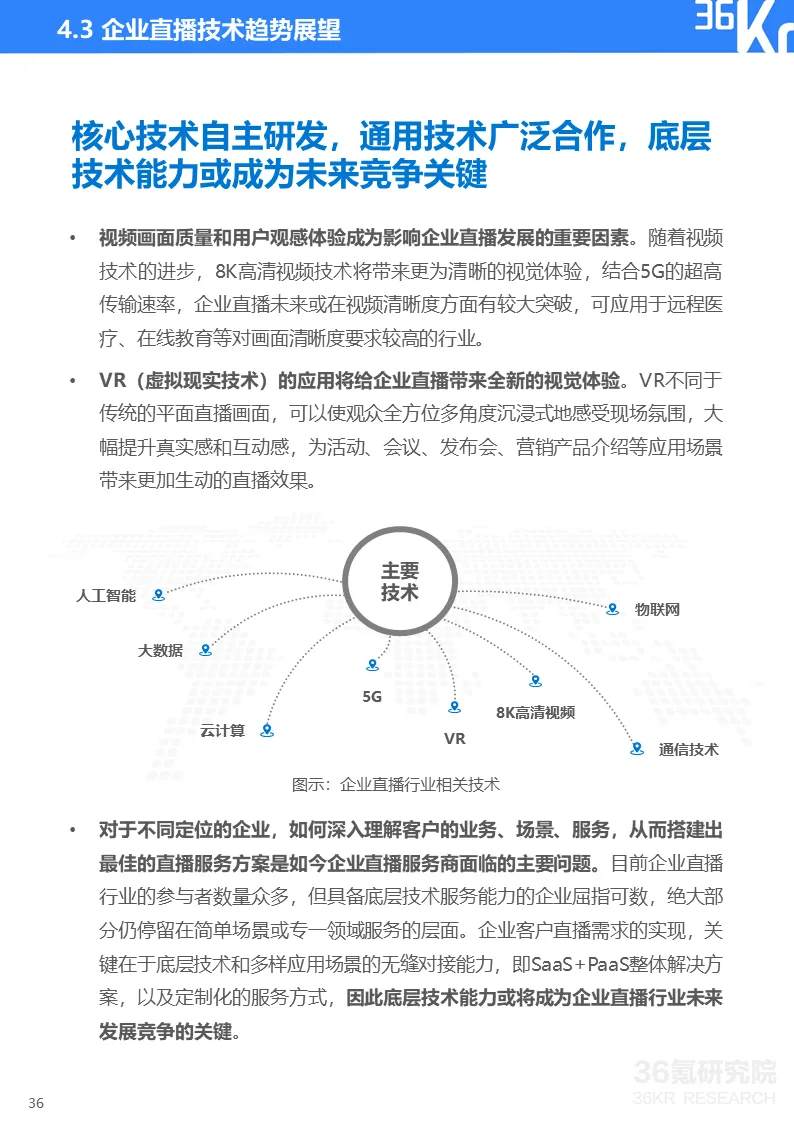
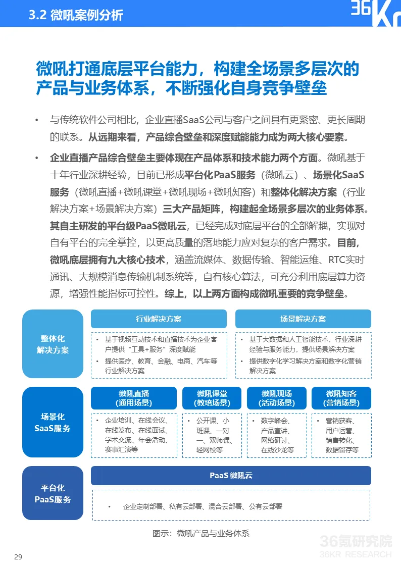
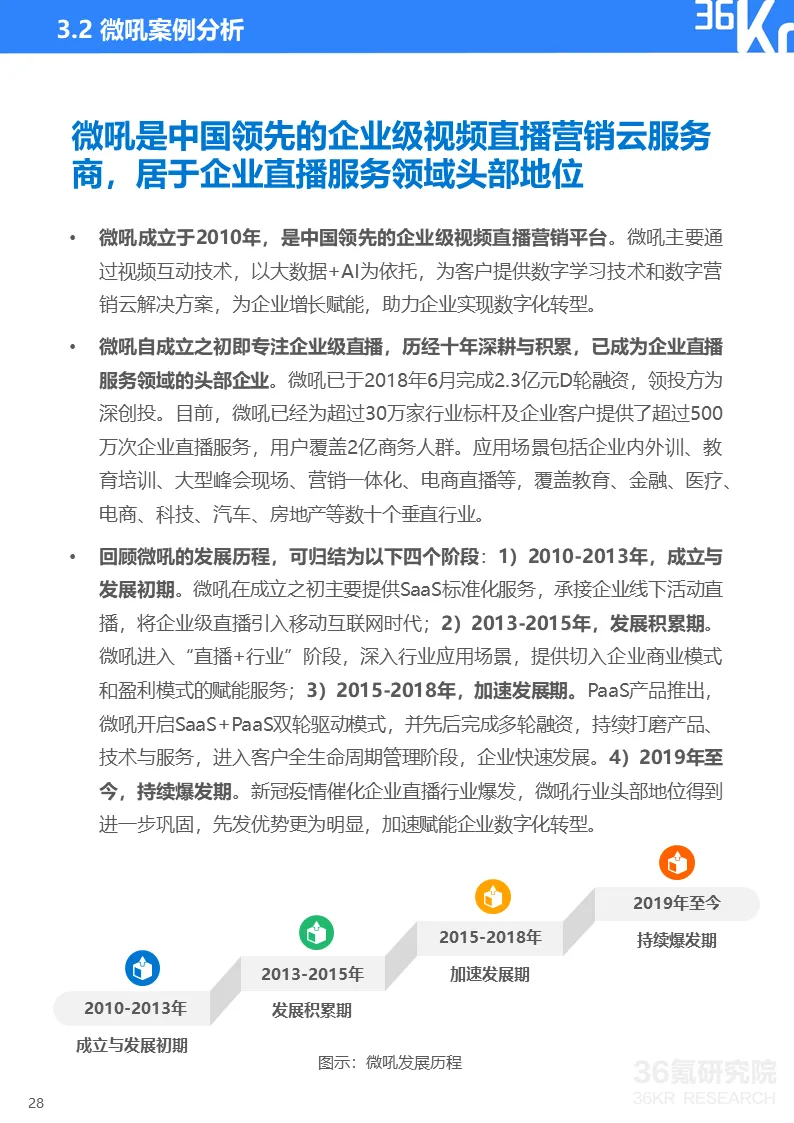
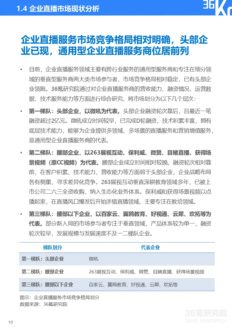
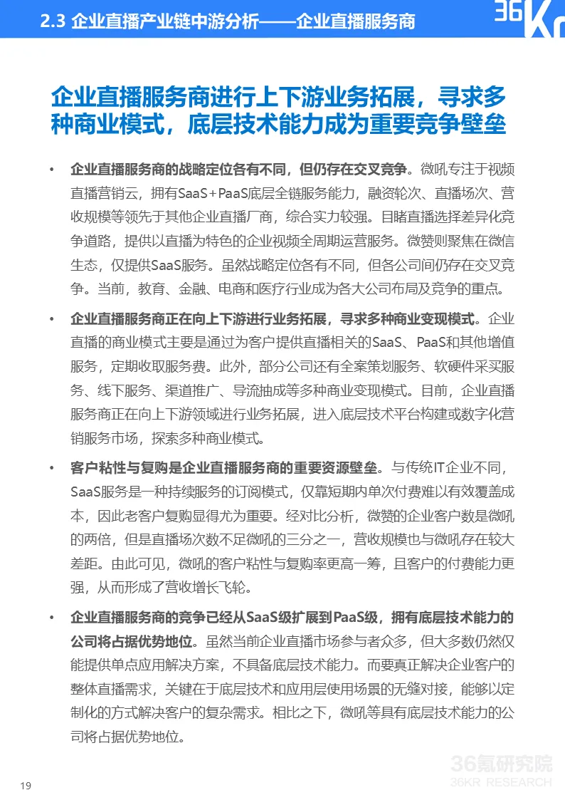
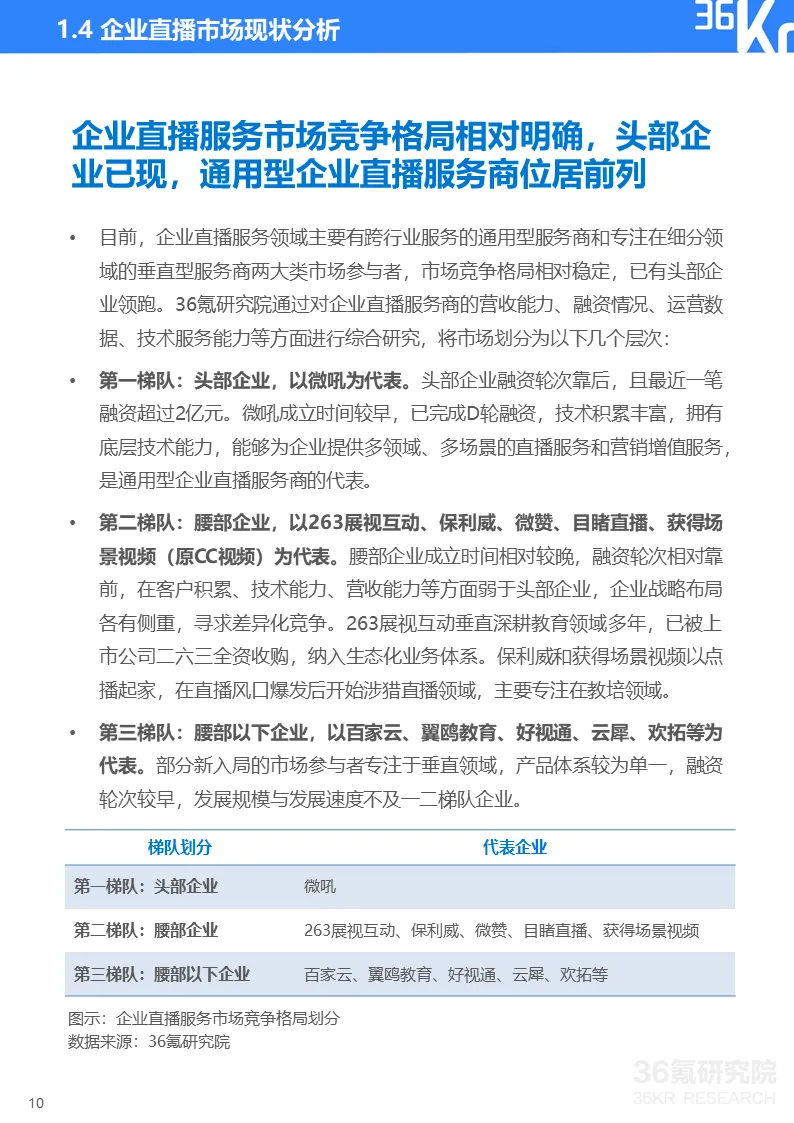
当前,企业直播服务市场的竞争格局相对明确,已出现微吼等头部领跑企业。受疫情催化,企业直播行业加速发展,企业直播服务商正在进行上下游业务拓展,寻求多种商业模式,产品竞争已从SaaS级扩展到PaaS级,底层技术能力成为重要竞争壁垒。未来,如何利用5G、AR、VR、人工智能等新技术,开拓出更多应用场景,增强用户创新体验,深入企业核心业务层,促进企业数字化转型,将成为影响企业直播发展的重要因素。
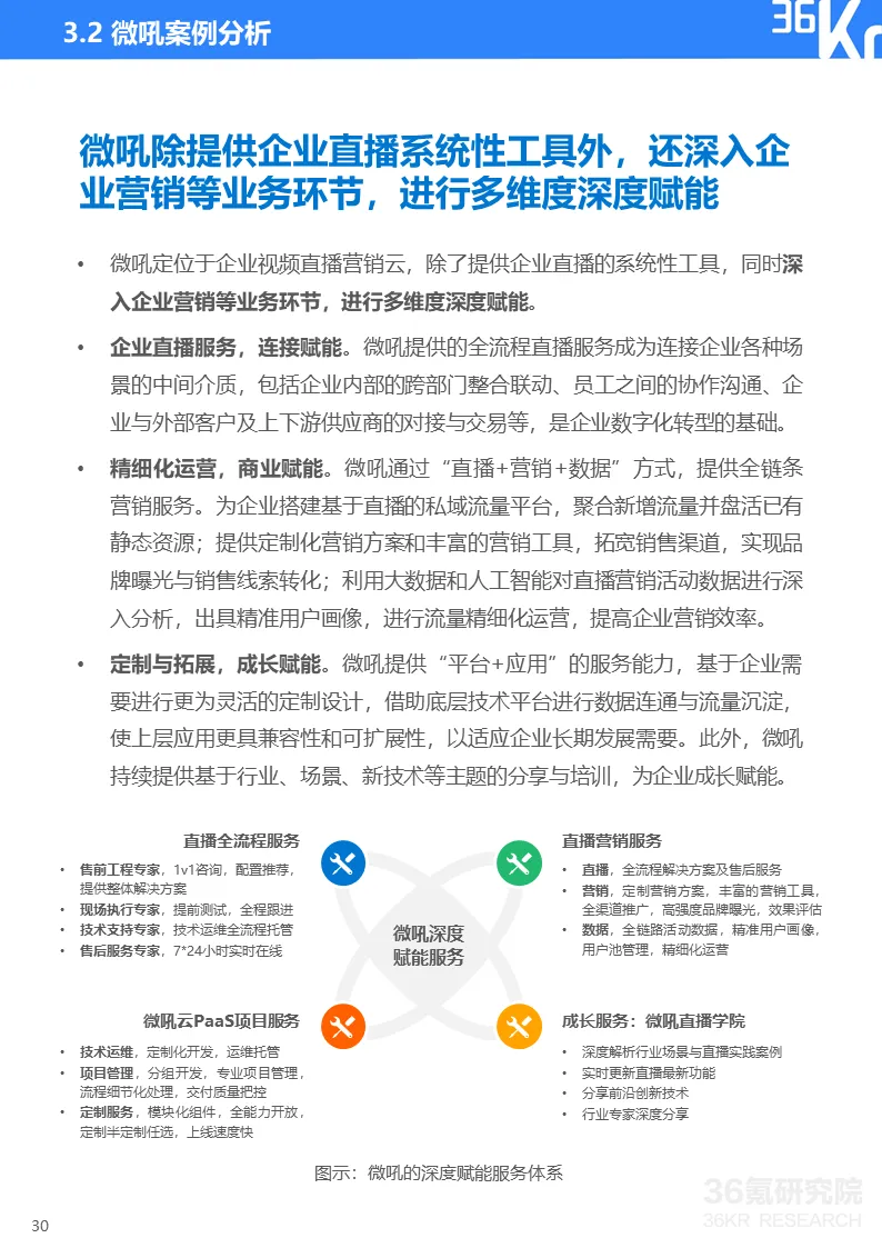
受疫情及宏观经济的双重影响,企业资金周转滞缓,供应链及渠道销路不畅,企业生存面临巨大挑战,企业直播如何帮助企业“开源节流”,为企业增长赋能?在产业互联网发展与企业数字化转型的新时代,企业直播如何成为企业内外部连接器,助力企业数字化转型?为此,36氪研究院立足行业发展基本面,结合不同行业、不同规模的企业需求与痛点,对企业直播的应用与价值进行深入研究,力求挖掘企业直播的成长潜力,描摹企业直播未来发展图景。图示:企业直播的价值,图片来源:微吼官网
人工智能等科技升级将为企业直播带来哪些颠覆性作用?企业直播将如何为企业增长赋能,助力企业数字化转型?或在后台回复 “企业直播” 即可获取《2020年中国企业直播研究报告》

点击文末阅读原文,提取码:kxtv;或在后台回复 “企业直播” 即可获取《2020年中国企业直播研究报告》。