

视频时代正在加速到来,传统企业直播在这一趋势下随之升级进化为“企业级互动视频云”。企业级互动视频云改变了以往直播的单一推送模式,具备双向交互能力,以超高清、低时延、实时互动的优势,全方位提升用户体验,重新定义了企业直播。

当前企业直播进入3.0时代
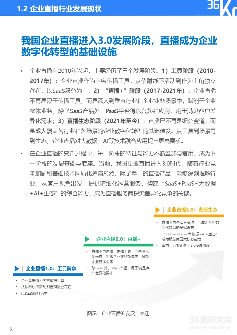
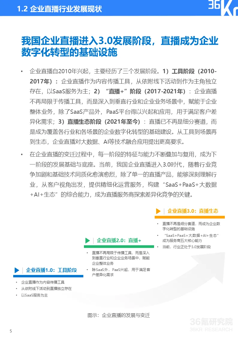
企业直播自2010年兴起,经历了工具阶段(2010-2017年)、“直播+”阶段(2017-2021年)、直播生态阶段(2021年至今)三个发展阶段。在企业直播的变迁过程中,每一阶段的特征与能力不断叠加与复用,成为下一阶段的发展基础与底座。当前,我国企业直播进入3.0时代,直播已不再是细分赛道,而是成为企业数字化转型的基础设施。


企业应用直播为数字化转型赋能,通过开源与节流并举,实现新增长。一方面,利用互动直播进行营销获客,布局直播营销矩阵,搭建私域流量池,开展数据驱动的全生命周期精细化用户运营,增加企业营收;另一方面,将直播作为企业内部数字化工具,开展直播数字化学习、数字化培训和在线会议,打破时间和空间限制,降低差旅成本,提高内外部沟通效率,实现降本增效。



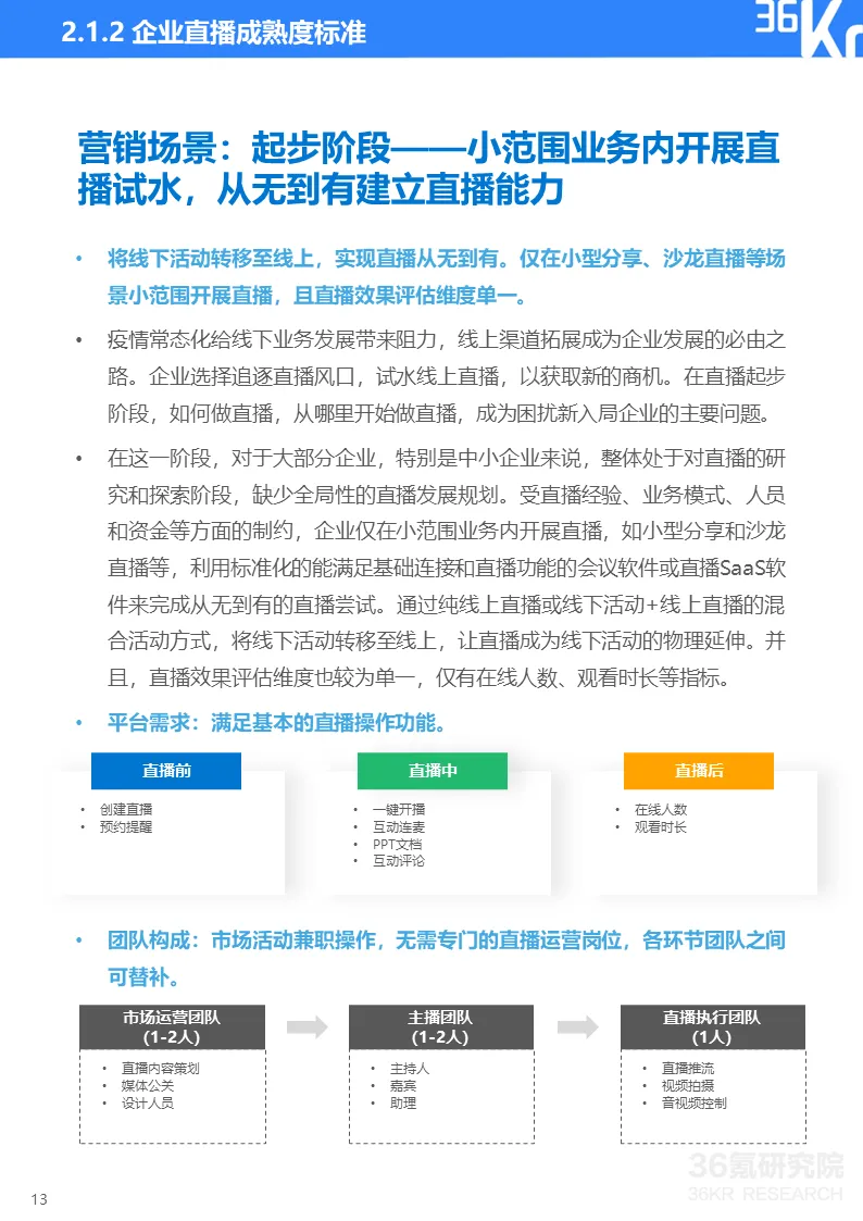
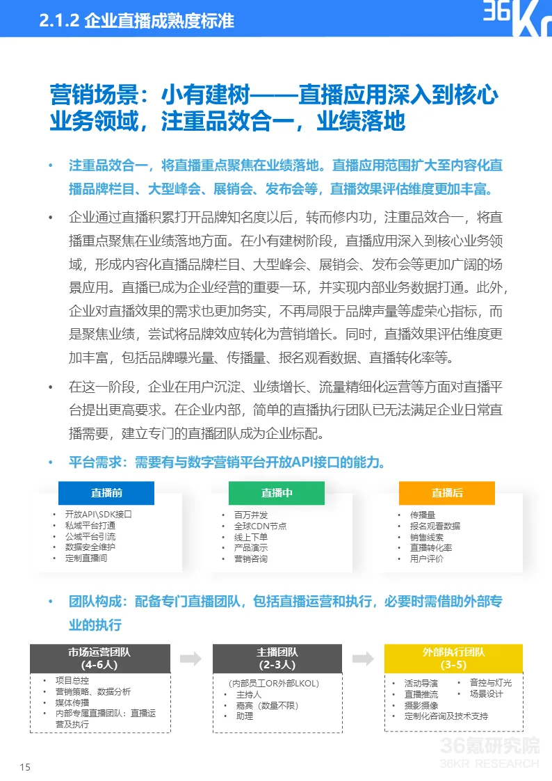
企业直播成熟度标准将直播应用划分为五个阶段,帮助企业评估自身直播应用成熟度
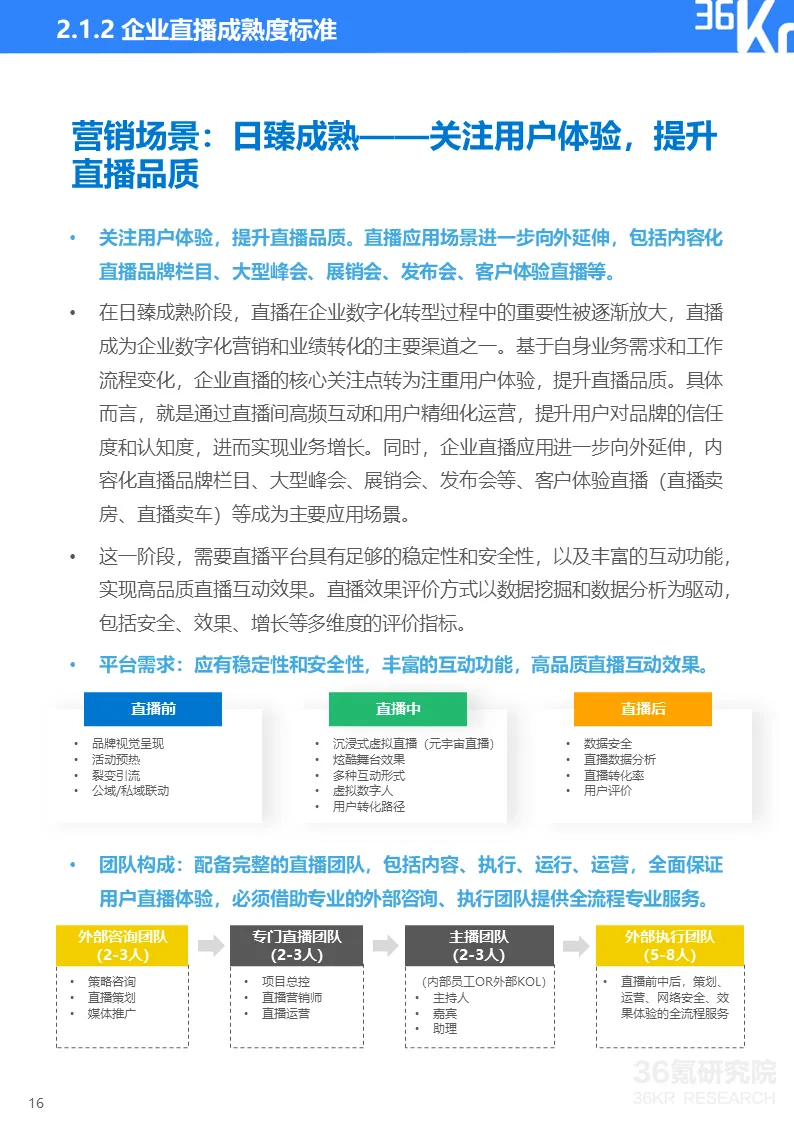
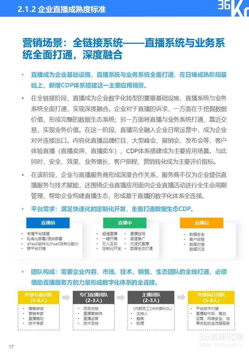
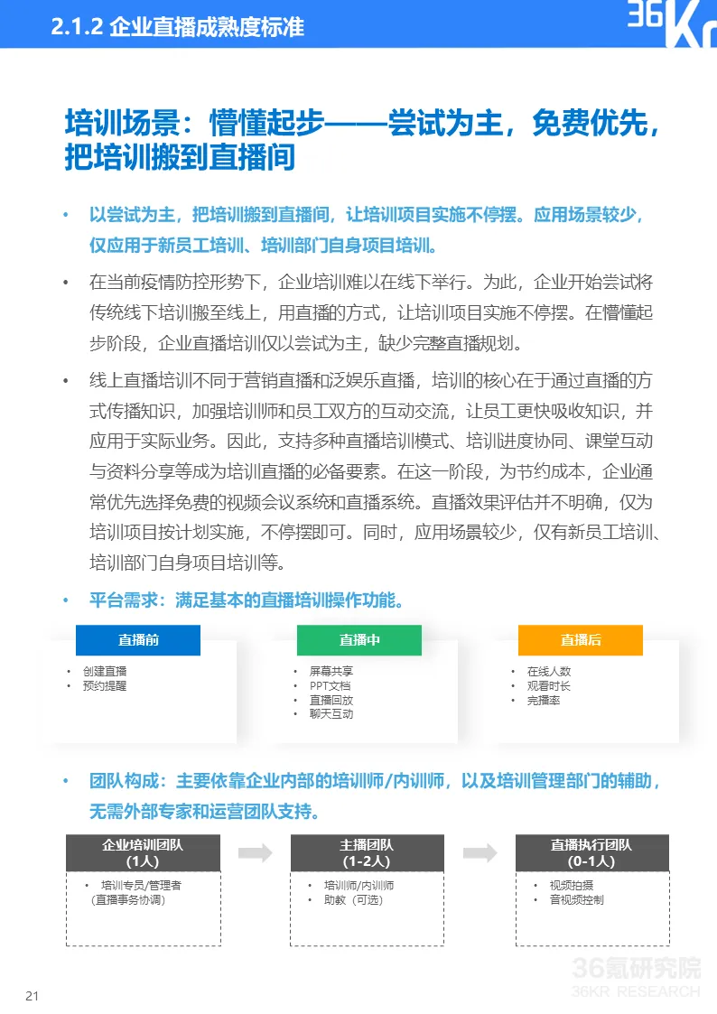
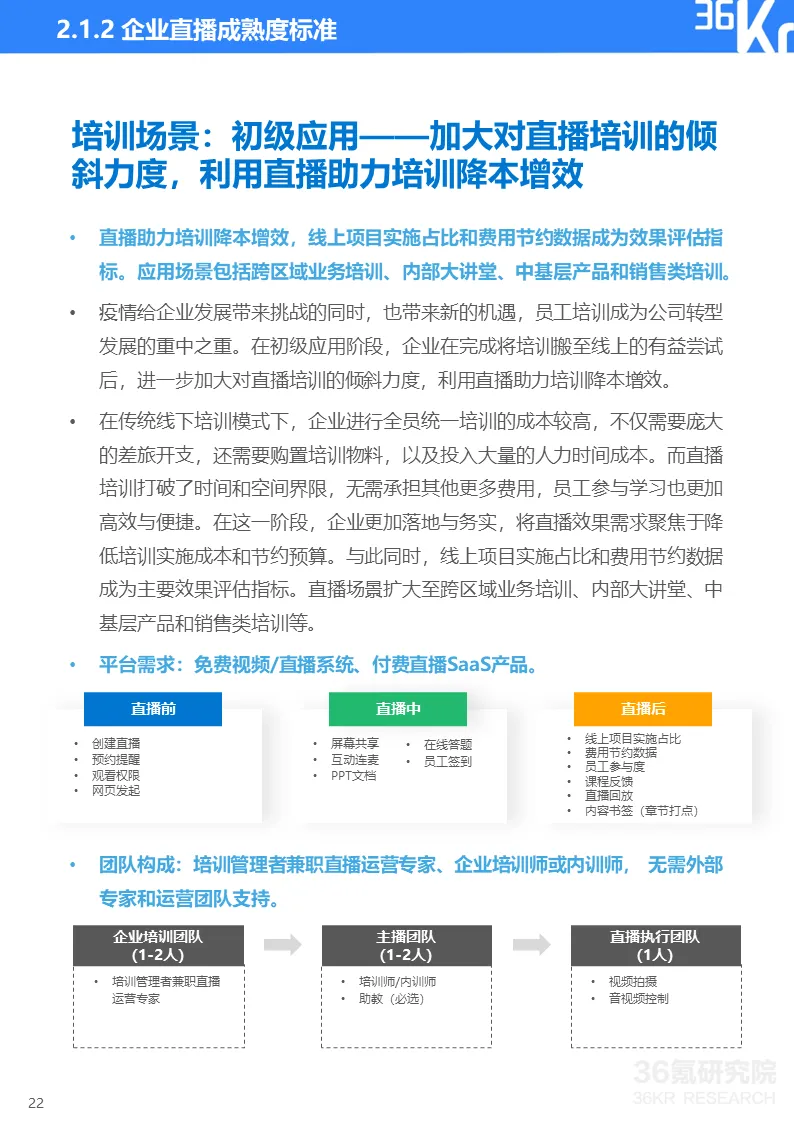
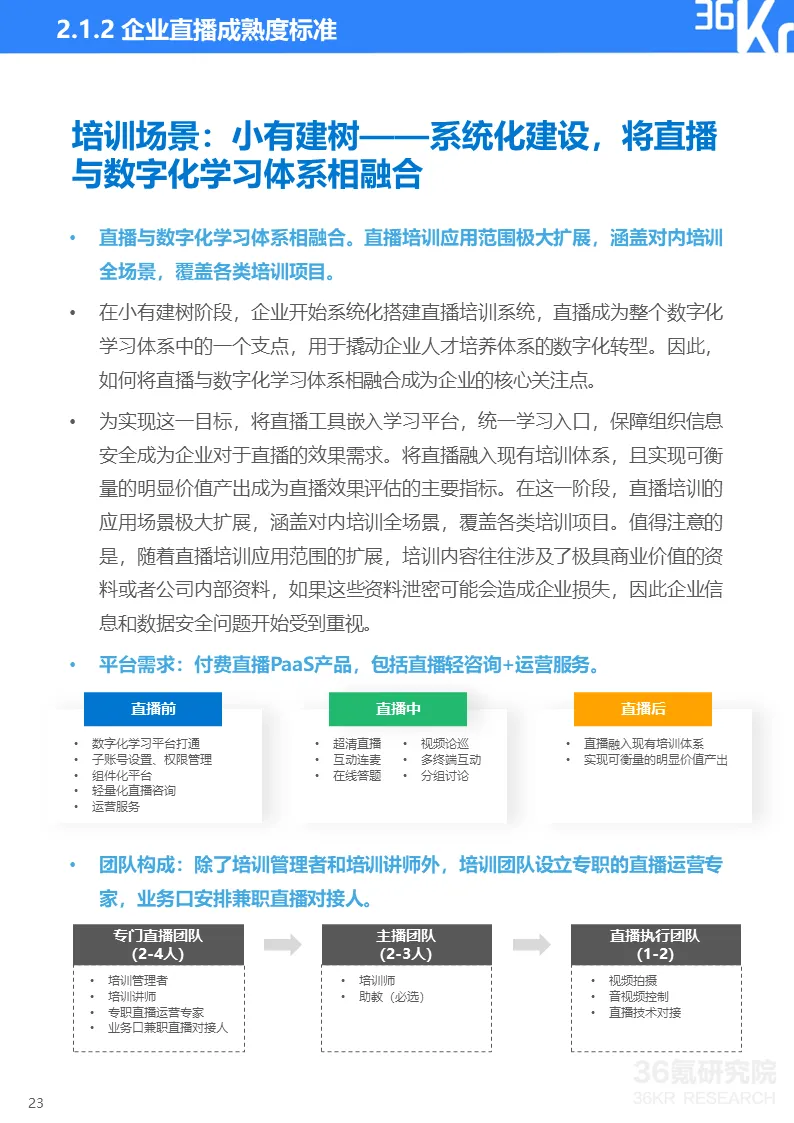
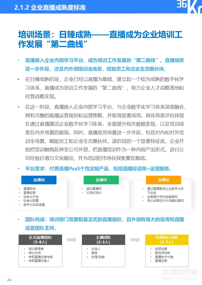
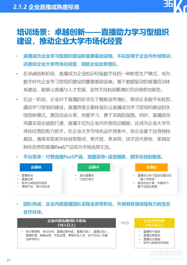
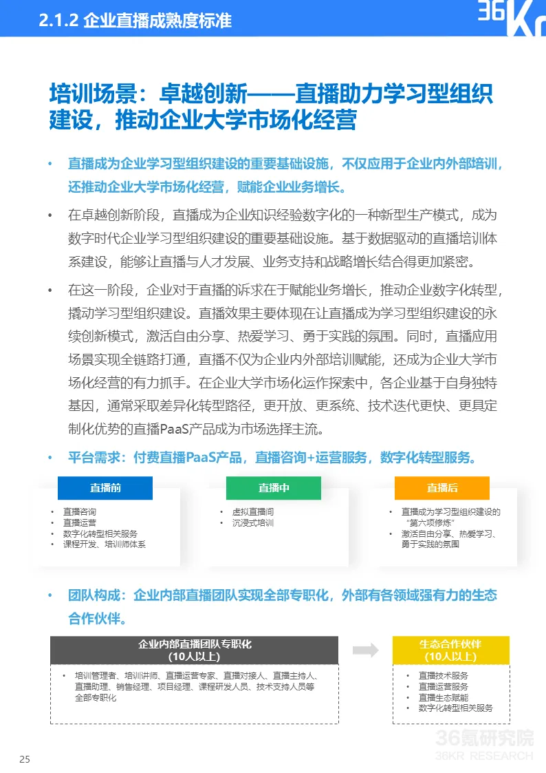
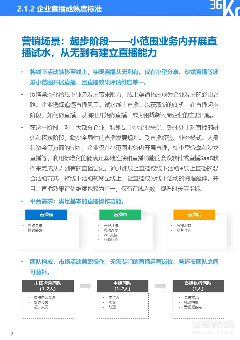
直播研究院和36氪研究院将企业直播分为营销和培训两大类应用场景,并将直播应用成熟度由浅至深划分为五大阶段,从核心关注点、效果需求、平台需求、团队构成、效果评估、主要场景等维度来描摹各阶段主要特征,帮助企业评估自身直播应用成熟度及未来所需提升方向。在实践中,因直播通常与企业具体业务相结合,应用场景和需求可能与标准化指标存在一定变通,企业可依据实际情况灵活使用该标准。



36氪研究院基于产品、技术、服务、安全和生态五个维度构建企业直播服务商行业标准的三级指标体系。产品用于评价直播服务商提供产品的全面性与丰富度;技术用于评估直播服务商的核心技术能力;服务用于评估直播服务商的全链路服务能力;安全用于评估直播服务商的直播质量安全和数据安全保障能力;生态用于评估直播服务商的资源连接和综合服务能力。

本报告重点研究问题如下:
企业直播行业经历了怎样的发展过程?目前处于哪一发展阶段?
企业直播的主要价值是什么?
企业直播行业的市场发展现状如何?主要有哪些市场参与者?
企业如何评估自身的直播应用成熟度?未来所需提升方向有哪些?
企业如何选择适合目前需求的直播服务商?
企业直播行业未来将有怎样的发展趋势?
更多精彩内容,请关注“36氪研究”微信公众号。如想获取《2022年企业直播行业标准研究报告》,点击文章底部【阅读原文】,提取码:xrj8,或在36氪研究院微信公众号上回复“企业直播”获取下载链接。














































36氪旗下公众号
真诚推荐你关注






