

戳这里,查看近期热门行业文章

在大国博弈背景下,商业航天与卫星互联网上升为国家战略关键产业,当前构建太空安全基座势在必行。
数据链路是卫星互联网中相对脆弱的环节。传统的地面加密技术在面对高误码率、长时延的卫星信道时,往往会导致通信效率大幅下降。随着“算力上天”与卫星互联网大带宽应用落地,对高吞吐加密链路网关的需求强劲。
量子通信基于量子力学的基本原理,为数据链路的传输提供安全屏障,覆盖卫星互联网“星-地”两端,是卫星互联网安全加密关键赛道。
在之前的文章中,我们梳理了商业航天核心赛道:柔性太阳翼全解析、低轨卫星产业链全景解析、卫星载荷全景解析
本文重点聚焦卫星量子通信产业链核心赛道、竞争格局和发展趋势。
更多商业航天、AI算力、人形机器人、半导体、新能源、智能驾驶、核聚变、消费、脑机接口、创新药等最新进展和研究资料笔记,发布在知识星球,感兴趣欢迎加入。

01
卫星量子通信概览
量子通信是利用量子力学原理进行信息安全传输的新一代通信技术。
量子保密通信网络旨在实现全球范围内的无缝信息安全传输,其核心在于通过量子叠加、量子纠缠与测不准原理,从物理层面确保信息在传输过程中无法被窃听或复制,是目前唯一已知的无条件安全通信。
这一特性使量子通信在理论上能够实现“绝对安全”的信息传输,被视为对抗未来网络攻击的最可靠手段。

传统地面量子通信:我国已部署的量子保密通信光缆总长度突破1.2万公里,覆盖粤港澳、京津冀、长三角、成渝等重点区域。不过由于网络受限于光纤传输的损耗和地形地貌的阻碍,通信距离和覆盖范围受到很大限制。
卫星量子通信:是构成天地一体化量子保密通信网络的关键节点。通过将量子卫星作为中继站,可以将量子信号从地面站发射到卫星,再由卫星转发到另一个地面站,从而拓展量子通信的距离。
量子卫星在太空中按照预定的轨道运行,通过多颗量子卫星的组网运行,结合地面的量子通信节点,可以形成覆盖全球的量子保密通信网络。

近年来,卫星量子通信已成为全球多国的布局规划关注点。
例如,加拿大QEYSSat项目,美国Marconi2.0天基量子链路计划,欧洲CQuCoM和Nanobob微纳量子卫星计划,英国Arqit公司商用QKD卫星计划等。
我国在2016年8月率先发射了全球首颗量子科学实验卫星“墨子号”,并开展多项开创性的空间量子通信与量子物理学实验,取得了一系列具有国际领先水平的研究成果。

“墨子号”量子卫星:我国研制的首颗空间量子科学实验卫星,实现了千公里级的量子密钥分发,并验证量子通信的远距离传输能力。“墨子号”与以“京沪干线”为代表的地面量子通信骨干网络牵手,构建了全球首个星地量子通信网。
后续我国还计划发射“墨子二号”“墨子三号”,并在2030年力争率先建成全球化的广域量子保密通信网络,构建信息充分安全的“量子互联网”。

“济南一号”量子卫星:由合肥国家实验室研制,是世界首颗量子微纳卫星,也是中国发射的第二颗量子卫星。“济南一号”卫星搭载在“力箭一号”上发射入轨,载荷重量从约250公斤降至约23公斤,实现了轻量化的革命性突破。“济南一号”的主要任务用于量子密钥分发技术验证及实时星地通信实验。
未来基于卫星平台的空间量子通信科研与应用探索,主要面向三个阶段发展目标:
近期基于低轨和中高轨微纳卫星,构建星地QKD传输组网能力,探索高安全需求场景的落地应用。
远期是构建天地一体化量子信息网络,将纠缠制备操控、量态存储中继和量子态转换等功能与卫星平台优势充分结合,形成量子星座和光纤网络融合的未来量子信息网络基础设施。

02
卫星量子通信产业链
卫星量子通信产业链上游主要包括核心器件和基础材料,是技术壁垒最高和创新最活跃的环节,中游核心环节包括量子密钥分发(QKD)设备、网络建设集成、抗量子密码(PQC)等,下游应用与服务环节有量子加密和保密通信等各类领域。

卫星量子通信上游
卫星量子通信的上游聚焦量子通信卫星的核心器件与材料,包括量子光源、单光子探测器、量子随机数发生器(QRNG)、量子存储器、超导材料、纳米晶体等。
从卫星量子通信上游器件的发展趋势来看,器件集成化通过芯片级集成降低卫星载荷体积与功耗,并致力于构建自主可控的供应链。
卫星量子通信核心器件
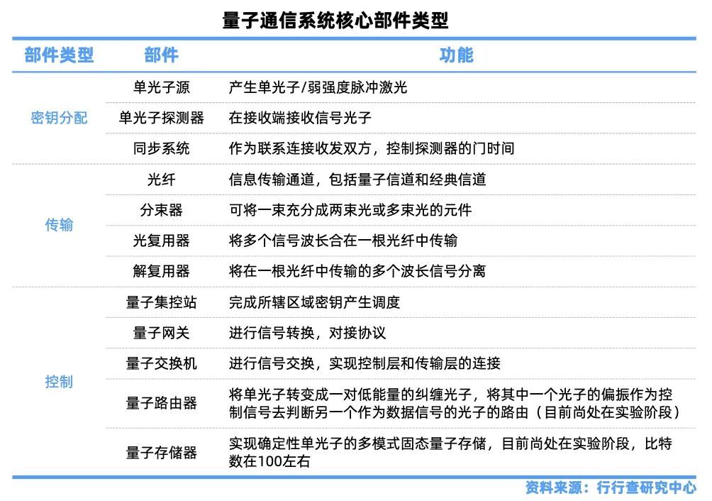
卫星量子通信核心零部件主要涉及量子芯片、单光子发生源、单光子探测器等。
量子保密通信相关产品及量子计算调控系统等产品的核心组件已实现国产化,少量通用进口元器件均有国产化替代方案。

单光子探测器:量子信号的“接收眼”,检测单个光子信号,将光信号转换为电信号,是QKD接收端的关键,中国在单光子探测器效率突破85%。
中科大与国盾量子联合发布全球首款四通道超低噪声半导体单光子探测器,最低工作温度-120℃,暗噪声降至100Hz,体积缩小至国际单通道产品的1/9,已服务于“墨子三号”卫星。
光迅科技自研的1550nm单光子探测器性能达到国际先进水平;神州信息单光子探测技术落地,此外还为量子通信提供随机数生成器,相当于“量子密钥的‘密码本’”;光韵达通过激光技术延伸,布局单光子探测器件。此外,循态量子和赋同科技等开发低噪声、高灵敏度探测器,提升量子信号接收能力。
国际市场上,SingleQuantum等厂商也占据一定市场份额。
量子芯片:利用量子叠加和纠缠特性,用于量子密钥分发中的密钥生成,确保不可预测性和安全性。
海外谷歌、IBM、亚马逊等科技巨头持续领跑超导量子芯片研发,欧洲在离子阱技术路线取得进展,中国在光量子计算领域保持优势。
中科院团队实现基于固态原子(半导体量子点)的确定性单光子源与低损耗铌酸锂薄膜混合集成,构建20个量子点单光子源同步片上集成系统,为可扩展片上量子网络奠定基础。
国盾量子研发的8英寸量子芯片实现量产;国科量子推出高速QRNG芯片,速率超1Gbps,已应用于“京沪干线”量子通信网络;光迅科技兼具光芯片与量子通信技术储备,支撑量子信号传输。
量子光源:作为量子通信的基础信号源,其核心功能是产生纠缠光子对或单光子,技术路线中基于非线性晶体的自发参量下转换(SPDC)是主流方案之一。
中国科大研发的纠缠光源已应用于“墨子号”卫星,实现1200公里星地纠缠分发。
华工科技研发的量子点激光器能够提供高精度光源。光库科技作为量子通信的激光光源供应商,为量子通信提供信息传输的“信号发射器”即激光光源。罗博特科等厂商通过技术延伸布局量子光源相关设备。国盾量子量子光源技术领先,为设备提供核心组件。
美国HRL实验室验证四光子纠缠交换技术,纠缠保真度达0.8-0.9,为卫星量子中继奠定基础。
瑞士IDQuantique推出商用化量子点单光子源,集成度提升,适用于卫星载荷小型化。

卫星量子通信中游:系统集成与网络建设
卫星量子通信中游包括量子通信卫星的设计、制造、发射及网络运营,卫星平台、地面站建设、量子密钥分发网络(QKD)集成及运维服务。
卫星平台
卫星平台是量子通信卫星的载体,需满足高稳定性、低振动、抗辐射等要求,同时需集成量子通信载荷(如单光子探测器、量子纠缠源等)的安装与运行环境。
中国卫星(航天科技集团五院)作为国内唯一具备小卫星工程化批量生产能力的企业,承担“鸿雁星座”等国家重点项目,可定制化设计低轨、中高轨量子通信卫星平台,支持量子密钥分发(QKD)载荷的搭载与运行,为“墨子号”量子科学实验卫星提供卫星平台支持,实现千公里级量子纠缠分发。航天电子(航天九院)是国内唯一具备激光通信终端供应能力的上市公司,承担80%以上宇航集成电路任务,可实现卫星与地面站间的高速数据传输,为“济南一号”微纳卫星提供激光通信载荷,支持星地量子密钥分发实验。
地面站建设
地面站是量子通信卫星与地面网络的关键接口,需具备高精度跟踪、高速数据接收、量子密钥分发(QKD)终端集成等功能。
国盾量子主导“京沪干线”“墨子号”等国家级项目,提供星地量子密钥分发地面站设备及核心模块,小型化地面站系统重量较早期设备降低两个数量级,为“济南一号”微纳卫星配套地面站,实现星地量子密钥分发的模块级验证。科大国创量子通信控制系统提供商参与量子通信网络建设。

量子密钥分发(QKD)设备
QKD设备即量子密钥分发设备,是量子保密通信网络的核心设备。
利用量子比特来编码信息,使通信双方能够产生并分享一个随机的、安全的密钥,用于加密和解密消息,确保信息安全传输。
QKD设备基于量子力学原理,具有无条件安全性,即理论上无法被窃听或破解。

我国在量子保密通信技术上处于世界领先水平,典型企业有科大国盾量子、安徽问天量子科技股份有限公司、浙江九州量子信息技术股份有限公司、问天量子、九州量子、启科量子、国腾量子、HW、循态量子、烽火通信等,支持卫星-地面、地面光纤等多种场景。
国盾量子、问天量子等生产量子密钥分发终端,支持星地、星间链路;亨通光电已形成了量子保密通信QKD、量子密钥云应用管理平台、加密软硬件终端的产品体系;亚信安全与中科院合作研发量子密钥分发QKD技术,计划在6G网络中部署量子加密设备。
量子路由器/交换机
量子路由器和量子交换机是量子通信网络中的关键设备,负责量子信息的路由和交换。
能够处理量子态的传输和转换,确保量子信息在复杂网络中的高效、准确传输。
中创为量子、神州信息等开发量子网络组网设备,实现多节点互联。
量子密钥分发网络集成
该环节核心是将卫星量子通信与地面光纤网络融合,构建“星地一体”量子密钥分发网络,实现全球范围的安全通信。
中国电信通过注资控股国盾量子,形成“运营商+科创板上市企业”双平台架构。 构建“QKD+PQC+卫星”三维技术体系,推动量子密钥分发与经典通信网络的融合。
中国移动(信通数智量子公司)通过“直投+基金”模式投资量子通信初创企业,并与国科量子合资成立子公司,主攻“通量一体+算力融合”技术方向,建设量子密话服务网络。
盛邦安全发布的200G高速链路加密网关全球首发,该产品支持量子密钥分发的接入,可广泛使用于量子通信及量子加密领域。
此外,达华智能研发卫星量子通信加密终端,拥有Ka高通量卫星轨位,服务渔船、应急等场景,子公司海丝卫星提供卫星互联网服务,形成量子安全卫星互联网通信全套解决方案。陕西华达作为量子标准化委员会成员单位,配套中科院量子项目,提供射频电器、射频组件。震有科技基于核心网产品开发量子语音网关,通过与量子密钥分发平台对接保障通信安全。

下游:运维服务和市场应用
运维环节提供量子通信网络的长期运营维护,包括设备监控、密钥管理和安全评估等服务。
神州信息作为国家量子产业联盟首批会员,量子保密通信干线重要服务商,参与京沪干线、粤港澳湾区等多条骨干网及城域网建设;华为、中兴等企业推出“量子安全云平台”,为金融、电网提供服务;运营商探索“量子安全即服务”(QSaaS)商业模式。
随着量子中继关键技术突破、量子微纳卫星与小型化地面站实用化,国内卫星量子通信网络建设迎来提速关键期。未来卫星量子通信与卫星互联网、6G、AI等技术的深度融合,有望推动空天地一体化网络构建,并重塑全球空天地产业格局。
欢迎加入!

推荐一个专注行业研究和产业链分析的公众号,欢迎关注!
*免责声明:本文内容仅作为行业分析参考,不构成任何投资建议!


