商业模式,就是公司的生存逻辑,它意味着“我可以持续赚钱,并且你不能赚到这个钱”。就像餐饮业,同样是卖饭,普通面馆、品牌餐饮和学校食堂,玩法天差地别,赚钱的稳当程度更是云泥之别,这就是为啥分析企业,商业模式必须放首位!
1. 普通面馆:靠天吃饭,赚的是辛苦钱
小区楼下的面馆,老板手艺好、味道香,饭点能坐满半条街。
它的商业模式很简单:
靠客流+翻台率
卖一碗赚一碗的钱。
但这生意,真的全看老天爷赏饭:旁边开家新面馆抢生意,客流就少了;房租涨一点,利润就薄了;老板哪天累了歇业,当天就一分钱进账没有。
就像有些打零工的公司,靠接订单过日子,订单来了就赚一波,订单断了就喝西北风。短期看,业绩可能噌噌涨,但商业模式没壁垒,风一吹就倒,你敢重仓这种靠运气赚钱的公司吗?
2. 品牌餐饮:有护城河,赚的是品牌钱
再看开在商场里的品牌连锁餐饮,比如海底捞。
它的商业模式是:
靠品牌+标准化+供应链
赚的是可复制的钱。
口味统一,在哪吃都一个味;供应链成熟,能把成本压到最低;品牌喊得响,顾客愿意为它多花钱。就算开新店,也不用愁客流,甚至还能靠加盟赚加盟费。
这就像那些有进入壁垒的公司,要么有过硬的品牌,要么有独家的技术,要么有完善的渠道。对手想抄作业?没那么容易!这种公司,赚的钱才叫稳当钱。
3. 学校食堂:旱涝保收,赚的是确定性的钱
最牛的还得是学校食堂,甭管外面刮风下雨,食堂里永远人山人海。
它的商业模式更绝:靠排他性+刚需+长合同,赚的是躺赢的钱。
学生总得吃饭吧?这是刚需;学校里就这几家食堂,没别的选择;和学校签了好几年合同,不用担心被赶走。就算菜价涨一点,也能平稳传导,利润稳稳当当。
这就像那些手握“特许经营权”的公司,比如公用事业、长协订单满满的企业。行业再怎么周期波动,它都能岁月静好。这种“稳稳的幸福”,才是投资里的香饽饽!

有壁垒能复制=品牌餐饮,跟踪;
有刚需+排他权=食堂,放心拿!
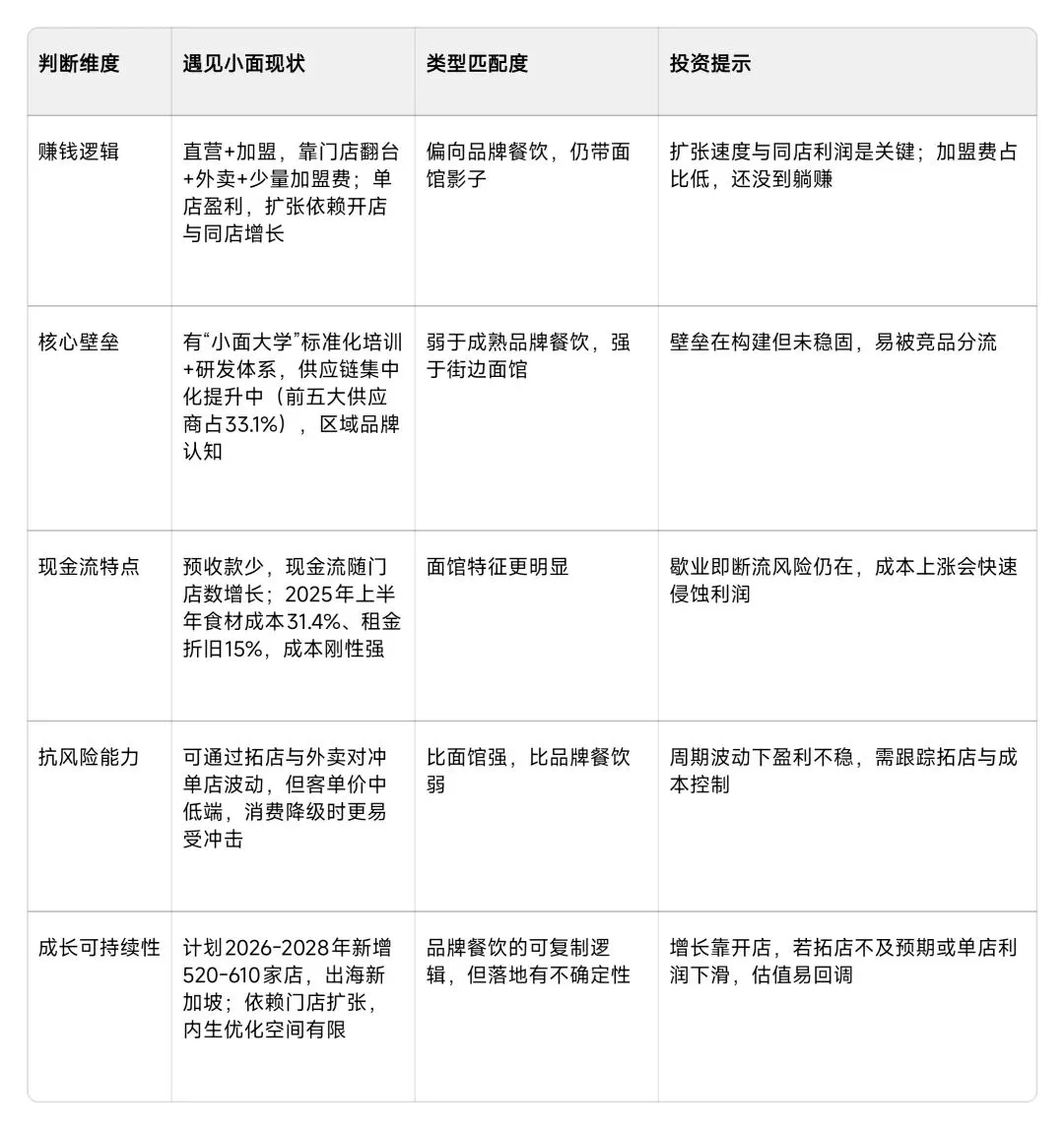
以“面馆/品牌餐饮/食堂”清单逐条对号,快速判断它的投资价值
(1)核心信息速览
- 定位:港交所“中式面馆第一股”,川渝风味连锁,2025年12月上市,约450家门店,主打32元左右客单价
- 核心模式:从普通面馆向品牌餐饮升级中,正在建标准化与供应链壁垒
(2)对照清单逐条拆解

(3)结论与对应
- 结论:
- 对应:
(4)投资实操建议
1. 跟踪指标:
2. 买点信号:
3. 风险点:
(5)商业模式总结
它是努力向品牌餐饮升级的面馆,短期看扩张速度,中期看壁垒是否筑牢,长期看能不能从卖面钱转向“品牌+加盟钱”。
5.餐饮业常见商业模式
(1)街边夫妻店模式(普通面馆型)
核心逻辑:靠手艺+地段,卖一单赚一单的钱。
特点:小而美,成本低,灵活度高,但没壁垒,竞品一来就分流,老板歇业就断收入,典型的靠天吃饭。
例子:小区楼下的面馆、馄饨铺、家常菜馆。
(2) 连锁直营模式(品牌餐饮型)
核心逻辑:靠标准化+品牌+供应链,赚可复制的钱。
特点:口味统一、服务规范,靠品牌吸引客流,供应链集中采购压低成本;扩张靠自己开店,把控力强但重资产,前期投入大。
例子:海底捞、西贝莜面村、喜茶。
(3)加盟扩张模式(轻资产复制型)
核心逻辑:靠品牌授权+管理输出,赚加盟费+供应链差价。
特点:轻资产快跑,不用自己投钱开店,靠加盟费快速回笼资金;但考验管理能力,一旦加盟店品控出问题,砸的是整个品牌的招牌。
例子:绝味鸭脖、蜜雪冰城、正新鸡排。
(4)团餐/食堂模式(旱涝保收型)
核心逻辑:靠排他性协议+刚需,赚确定性的钱。
特点:和学校、医院、工厂签长期合同,客源固定,不用愁客流;毛利不高但稳定,受市场波动影响小,典型的稳稳的幸福。
例子:学校食堂、企业员工餐厅、医院配餐服务。
(5)预制菜/零售化模式(第二增长曲线型)
核心逻辑:把餐厅菜品做成预制菜,卖到超市/电商,赚C端零售的钱。
特点:突破门店地域限制,多一个增收渠道;考验产品研发和冷链物流能力,相当于把餐厅开到消费者家里。
例子:眉州东坡酒楼的预制菜、海底捞的自热火锅。最后,别盯着短期利润,要看长期饭碗
同样是卖饭,不同商业模式的赚钱能力和抗风险能力,简直差了十万八千里。
有些公司,短期利润飙上天,看着光鲜亮丽,其实是面馆模式,风一吹就倒;有些公司,短期利润可能没那么亮眼,但商业模式是食堂级别,旱涝保收,长期拿着才安心。
所以啊,下次想投钱给公司,别再上来就看净利润增长率了。先问问自己:它的商业模式是什么?靠什么持续赚钱?有没有别人抢不走的壁垒?


