

操作系统是计算机的灵魂,目前国外操作系统品牌几乎垄断了巨大的中国市场,其中在桌面端、移动端的市占率分别超过94.75%、98.86%。根据Gartner的统计数据,2018年中国的操作系统市场容量在189亿以上,其中国外操作系统品牌几乎在中国市场处于垄断地位。
截至2019年8月,在中国的桌面操作系统市场领域,微软Windows的市占率87.66%,苹果OSX的市占率为7.09%,合计为94.75%;在中国的移动操作系统市场领域,谷歌Android的市占率为75.98%,苹果iOS的市占率为22.88%,合计为98.86%。
在开源操作系统生态不断成熟的背景下,中国的国产操作系统依托开源生态和政策东风正快速崛起,市场潜力巨大,未来发展前景值得期待。中国桌面操作系统当前呈现两大特征:
一是Windows+Intel架构依旧统治着整个民用市场
二是Wintel闭源架构从趋势上来看,正面临以Linux为代表的日趋成熟的开源生态的挑战。
中国的操作系统国产化浪潮源于20世纪末,历经二十余年,厚积薄发、屡败屡战。目前,依托开源生态以及政策东风,正快速崛起,涌现出了一大批以Linux为主要架构为国产操作系统,如中标麒麟、银河麒麟、深度Deepin、华为鸿蒙等,未来的广阔发展前景值得期待。
在国产操作系统厂商中,目前中标麒麟、银河麒麟、深度Deepin、华为鸿蒙各有所长,在竞合中不断加大国产厂商的市场话语权和占有率。其中:
中标麒麟在政务市场领域具有领先优势;
银河麒麟在军队市场领域的资源深厚;
深度Deepin长期在国际开源排名中处于前12名,且近日与华为Magicbook合作推出首款基于Deepin的笔记本电脑,正式试水民用市场;
华为鸿蒙在5G时代的IOT领域具有巨大先发优势。
一.大视野:半个世纪操作系统演进史
1.1 什么是操作系统?
操作系统(Operating System,OS),是配置在计算机硬件上的第一层软件,是对硬件系统的第一次扩充,占据整个计算机系统核心地位。从1945年第一台计算机诞生至今,随着半导体技术的快速迭代,操作系统也经历了企业商用、个人计算机(PC),再到移动端三个阶段,诞生了诸如Unix、Linux、Windows、OS X、Android等操作系统。随着5G网络通信技术的不断进步,未来信息产业将朝着云计算与物联网(IoT)趋势发展,产能的爆发将为终端不同应用场景带来更多需求。
1946年,第一台电子计算机ENIAC诞生于宾夕法尼亚,ENIAC没有操作系统,其交互只是在“人-硬件”的方式下进行。20世纪50年代,晶体管出现并取代真空管,从而诞生了第二代计算机,由于功耗与体积大幅缩小、性能大幅提升,人机、CPU与I/O之间的效率矛盾日益突出,进而产生了单道、多道批处理系统、分时系统和实时系统,而分时系统也最终演化成时下流行的多用户多任务操作系统UNIX,以及它的变体Linux操作系统。

根据应用场景不同,可将操作系统分为服务器、桌面和移动三大类,根据系统底层架构不同,又可将其分为Unix/OS X、Linux/Android、Windows,其中,Linux、OS X为Unix衍生变体版本、Android则是基于Linux的一个发行版本,本部分从操作系统功能演进角度,作出相应分类。
1.2 早期CP/M、DOS单用户单任务OS
第一个微机操作系统CP/M
1973年,第一代通用8位微处理机芯片Intel 8080发布,同一年,PL/M创始人Gary Kildall博士开发了一个管理程序和数据程序。1974年,Gary Kildall成立Digital Research(DR),并发布第一个微机操作系统Control Program - CP/M V1.3,后陆续被各国微机厂商采用,围绕它的软件也呈爆炸地得到开发。
1977年DR公司对CP/M进行重写,使其适配Intel 8080、8085、Z80 等8 位芯片为基础的多种微机上。1979年又推出带有硬盘管理功能的CP/M 2.2版本。由于CP/M具有较好的体系结构、适应性强、可移植性强以及易学易用等优点,从而在8位微机中占据了统治地位,成为“标准八位机软件总线”。
但是,由于芯片VLSI技术的快速发展,CP/M在向16位CPU的转化上错失机会,在以IBM的PC/AT以及兼容机为中心的16位个人计算机市场上,惨败给微软的DOS系统,后逐渐从市场上消失。

磁盘操作系统DOS崛起
1978年,微软Bill Gates开始为Intel 8086处理器编写程序,1980年8月,盖茨与IBM签订合同,同意为IBM的PC机开发操作系统,并以5万美元价格收购QDOS操作系统。在对其进行升级改造后,微软于1981年发布了第一代16位机MS-DOS系统,并授权给IBM使用,第一台IBM-PC机问世。该系统在CP/M基础上进行了较大扩充,功能上有很大增强。
因此,很快,装有MS-DOS系统的IBM-PC便击败了当时流行的8位机CP/M,并开启了DOS统治桌面操作系统的时代,1983年IBM 推出配有Intel 80286 芯片的PC/AT,相应地,微软开发出MS-DOS 2.0 版本,它不仅能支持硬盘设备,还采用了树形目录结构文件系统。1987 年微软宣布MS-DOS 3.3 版本。
从1.0到3.3版本,MS-DOS都属于单用户单任务操作系统,内存被限制在640 KB。1989年到1993 年,微软又先后推出多个MS-DOS 版本,它们都可以配置在Intel 80386、80486 等32 位微机上。1995年微软停止更新MS-DOS系统,转向Windows系统开发,由于系统的优越性能受到当时用户广泛欢迎,MS-DOS成为了事实上16位单用户单任务操作系统标准。

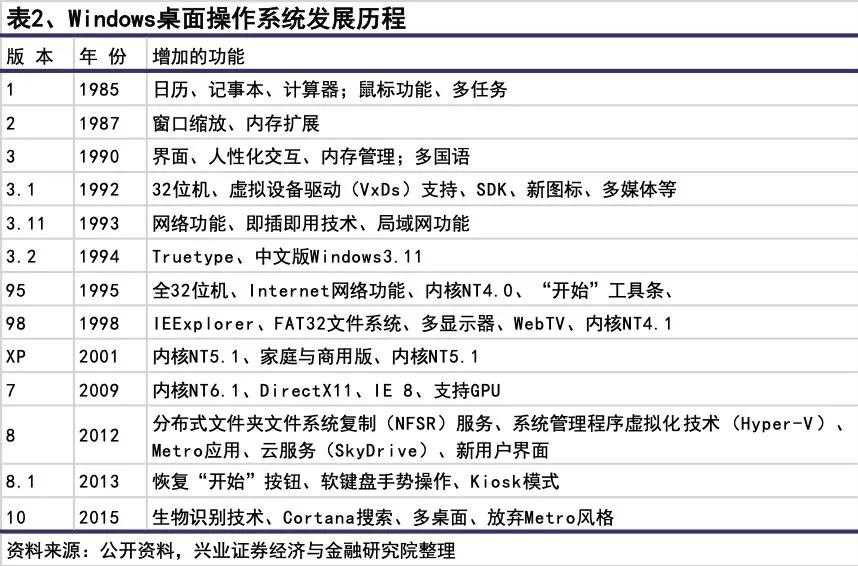
1.3 桌面霸主Windows单用户多任务OS
作为单用户单任务操作系统,无论是CP/M,还是MS-DOS,都只能在同一时间处理一个程序。单用户多任务操作系统,指仅允许单用户上机,但允许用户把程序分为若干个任务并发执行,进而有效改善系统性能。目前在32 位微机上配置的操作系统基本上都是单用户多任务操作系统,其中,最具代表性的是微软的Windows系列。
1985年,微软尝试推出第一款图形操作系统Windows 1.0,微软操作系统从此进入单用户多任务阶段,1985 、1987 年微软分别推出Windows 1.0和Windows 2.0,由于当时硬件平台只支持16 位处理器,对Windows 1.0 和2.0不能很好支持,1990年,微软针对人机交互界面、内存管理都进行了改进,同时添加了多国语版本,迅速占领市场,至1993年,微软针对Intel 386和486等32位Windows 3.1推出时,Windows已成为微型计算机的主流操作系统。

1995年,微软推出Windows 95,较之以前的Windows 3.1有许多重大改进,采用了全32 位处理技术,并兼容旧的16位应用程序,使应用开发有了很好的延续,同时,在该系统中还集成了支持Internet 网络功能。
1998 年又推出95的改进版Windows 98,是最后一个仍兼容以前16 位应用程序的Windows,其最主要的改进是把微软公司自己开发的 Internet 浏览器整合到系统中,方便用户上网浏览,另一个特点是增加对多媒体的支持。2001年微软发布了32 位版本的Windows XP,同时提供家用和商业工作站两个版本,成为当时使用最广泛的个人操作系统。同年,还发布了64位Windows XP。


1.4 Unix/BSD/Linux多用户多任务操作系统
桌面操作系统领域,微软在长达近30年的时间里,几乎垄断市场,在中高端服务器领域及移动、嵌入式设备领域,则以Unix/Linux为主导。无论是苹果的OS X、iOS,还是谷歌的Android,从本源与设计哲学上来说,都脱胎于Unix。
多用户多任务操作系统:允许多个用户通过各自的终端使用同一台机器、共享主机系统中的各种资源,从而每个用户程序可进一步分为几个任务,使之并发执行,以进一步提高资源利用率和系统吞吐量的操作系统。
Unix OS是此类操作系统的典型代表,在大、中和小型机中所配置的,多数是多用户多任务操作系统。随着开源免费的Unix/Linux系统及其衍生版本出现,Unix/Linux在个人电脑上也迅速流行起来,其中Unix版本包括OpenBSD、NetBSD、FreeBSD、OpenSolaris等,Linux包括Debian、Mint、Ubuntu、Fedora、OpenSUSE、CentOS、ArchLinux、Red Hat等。国产本土化操作系统,发轫于1999年,且多数是基于Linux进行的二次开发,目前市场比较流行的诸如Deepin、Ubuntu Kylin、NeoKylin,皆由此而来。
UNIX操作系统
Unix诞生于美国Bell实验室。1965年,贝尔实验室开始一项由通用电气(GE)和麻省理工学院(MIT)合作的MULTICS计划——建立一套多用户、多任务、多层次的操作系统。至1969年,因计划进度慢,项目被暂停下来,次年,Ken Thompson将系统移植入PDP-7机上,Unix操作系统雏形就此诞生,由于只能支持两位使用者,故有人称之为“UNiplexed Information and Computing Service,UNICS”,取音为“UNIX”,也因此,1970年被视为“Unix元年”。

由于Unix在开发过程中,没有任何商业管理制度,从诞生于AT&T公司到1979年Unix Version 7,其源码都是属于半公开状态——允许Unix源码为各大学教学使用。到了20世纪70年代,AT&T注意到Unix商业价值,在 Unix Version 7之后,开始禁止大学使用源码,包括教学使用。
1980年,Unix源代码不再对外开放,Unix操作系统因此裂变成为两条主线:一个是AT&T的商业版本,另一个则是Berkeley开发的半开源BSD(Berkeley Software Distribution) Unix。前者衍生出微软Xenix、IBM的AIX、Sun的Solaris和惠普的HP-UX,后者则衍生出Sun OS、NexTSTEP等。
Xenix:1980年前后,微软与SCO公司联合将UNIX Version 7移植到Motorola 公司的MC 680xx微机上,后来又将其简化移植到Intel 8080 上,称之为Xenix。后SCO将SCO-Xenix改为SCO Unix,渐渐成为微机版Unix主流操作系统。

Solaris OS:SUN 公司于1982 年推出的运行在Motorola 680x0 平台上的UNIX OS。1988年,发布SUN OS 4.0,把运行平台从早期的Motorola 680x0平台迁移到SPARC平台,并支持Intel 8086。1992年SUN发布了Solaris 2.0。1998年开始,Sun公司推64位操作系统Solaris 2.7和2.8,这几款操作系统在网络特性、互操作性、兼容性以及易于配置和管理方面均有很大的提高。


此外 ,苹果Mac OS X、iOS从系统底层架构上,也延续了Unix的设计思想与研究成果,其直接继承了BSD许多设计理念。IBM的AIX,惠普的HP-UX和SUN公司的Solaris系统,都是非常重要的服务器操作系统,其安全性、稳定性与可靠性,得到了市场的普遍认可,是中高端服务器的主要参与者。
Linux操作系统
深刻改变操作系统市场的一个系统,是UNIX的一个重要变种,最初是由芬兰大学生Linus Torvalds 针对Intel 80386 开发而来,是一套完全免费和自由传播的类Unix操作系统。Linux基于POSIX和Unix的多用户、多任务、多线程和多处理器设计哲学,支持32位和64位硬件,同时还继承了Unix以网络为核心的设计思想,是一个性能稳定的多用户网络操作系统。

Linux操作系统采用了与Unix几乎完全一致的体系结构,具有类似的设计哲学:
1、一切都是文件,每个软件都有确定用途:系统中的所有都是文件,包括命令、硬件和软件设备、进程等,对于操作系统内核而言,这些都被视为拥有各自特性或类型的文件。
2、完全免费,源码符合GNU General Public License(GPL)协议:用户可以通过网络或其他途径免费获得,可任意修改其源码,只要符合GPL规定,就可以参与到开源项目的发展中,这极大地加快了Linux的传播与对漏洞发现的效率,增加了系统的安全性与稳定性。
3、兼容POSIX1.0标准:系统可以通过模拟器(如Wine)运行DOS、Windows程序,为相关应用,如专业软件、QQ、微信等短期生态短缺提供了一种临时性解决方案。
4、广泛支持各类硬件平台:经过全球开发者共同努力,Linux操作系统各大主流发行版本几乎支持所有主流处理器,硬件驱动也日益完善,由于Linux内核的精简、高效与网络设计,使得Linux操作系统适用于各类掌上电脑、机顶盒、汽车电子或游戏机中。其中,Android市场的打开最成功。

当前,Linux在全球已经有成百上千个发行版本,任何个人或者机构,只要对Linux加入GPL开源协议,都可以对内核进行编译。并且,即使发行版众多,但系统所采用的内核仍是统一的。
尽管开源操作系统为世界提供了Windows之外的另一个选择,很好地支持了从大型机到中小型机等各类设备,但在消费领域,却没有像微软一样,出现一款成熟的商业桌面系统。一个原因是,没有成熟的商业管理进行运作,生态缺位,无法形成统一的标准与专业团队;另一个原因是,混乱的发行版本,提高了软件开发商的研发难度,增加了研发成本。


二.浪淘沙:操作系统三十年格局演进
操作系统因计算机而生,并随着计算技术、网络技术与通信技术的发展而不断迭代更新。从硬件技术和网络通信变革角度,可将操作系统进化史划分为四个阶段:第一阶段,政企军工;第二阶段,微机桌面;第三阶段,移动互联;以及正在迎来的第四个阶段,万物互联(A-IoT)。
微机受益于摩尔定律与互联网,从而诞生了Windows,垄断桌面操作系统达30多年。受益于3G/4G的快速发展,手机与平板等移动设备迅速普及,由此催生了Android与iOS等优秀的操作系统。随着5G商用落地,信息时代正在进入第四个阶段——万物互联(A-IoT)时代。
2.1 Windows+Intel强垄断时代
操作系统是承接硬件与应用软件的载体,具有典型的平台化与规模化效应,与之对应,是规模化效应反向带来的标准化,这从Windows成功地从Unix/Linux竞争中胜出,以及Android/iOS在Windows Phone OS/Symbian中脱颖而出可见一斑。
Linux在开源自由与经济角度,优于MS Windows,但由于没有巨头背书,统一标准,导致发行版本混杂,且原生生态不足与用户体量都无法与Windows抗衡,因而更无法吸引下游开发厂商为其开发应用,生态与标准是掣肘Linux的主要原因。
市场竞争格局
根据Statcounter显示,截至2019年8月,全球桌面操作系统市场中,Windows市场占有率高达78.32%,远高于其他操作系统,位居第二名的是苹果公司OSX,其市占率为13.22%,Linux、ChromeOS位列第三、四名,占1.72%、0.86%市场。


尽管Windows至今仍有着近乎垄断的地位,但是,操作系统市场竞争格局正在发生变化。过去10年,Windows操作系统的市占率快速下滑,2009年,Windows以94.73%的市场地位,绝对垄断着操作系统行业,10年间,市场份额持续下滑近20%,其中,主要竞争对手来自于苹果公司的OSX,贡献了9%的市场份额。
细分市场,美国方面的变化则更为显著。早在2009年,苹果OSX即占了美国操作系统市场10%份额,10年间,Windows持续走弱、OSX继续走强。截至2019年8月,Windows仅占有美国PC市场1/3左右的市场份额,苹果则接近1/5,其他操作系统,如Linux、Chrome OS等,则占据剩下的12%份额。


谷歌ChromeOS在美国有一定市场地位,其市场占有率高达4.82%,高于Linux的1.49%,ChromeOS作为基于Linux而来的开源操作系统,主要发力教育领域,旨在打造一款基于Web的云操作系统,随着5G通信技术的不断落地,Chrome OS或许会在未来占据更多的市场空间。

中国市场,依旧是微软Windows单家独大。截至2019年8月,Windows与OS X占据市场超过94.75%,Linux仅占0.79%的市场份额,Wintel架构之外的桌面操作系统具有巨大的市场潜力。


2.2 Android/iOS移动互联网时代
Android是一种基于Linux的自由及开放源代码的操作系统。主要使用于移动设备,如智能手机和平板电脑,由Google公司和开放手机联盟领导及开发。Android操作系统最初由Andy Rubin开发,主要支持手机,后来逐渐扩展到平板电脑及其他领域上,如电视、数码相机、游戏机、智能手表等。
iOS是由苹果公司开发的移动操作系统。iOS与苹果的 macOS 操作系统一样,属于类Unix的商业操作系统,其最初是设计给 iPhone 使用的,后来陆续套用到 iPod touch 、iPad 以及 Apple TV 等产品上。
从宏观上讲,Android和iOS最大的不同是前者底层是Linux系统,后者是苹果特有的封装系统。苹果特有的系统能够保证在相同配置下,在显示、动画和运行效率上都优于Android系统。另外一个区别是,Android是开源,可以拥有更多的自由和创造力;iOS闭源,提供标准化规则和建议保证质量。
市场竞争格局
根据Statcounter显示,截至2019年8月,全球移动操作系统市场中,Android市场占有率高达75.44%,远高于其他操作系统,位居第二名的是iOS,其市占率为22.49%,BlackBerry、SymbianOS、Series 40等其他移动操作系统占据剩余2.07%的市场。

由图25可以看出,近十年来全球移动操作系统的市场格局发生了很大的变化。在2009年Series 40占据了35.49%的市场份额,iOS贡献了34.01%,Android仅拥有2.41%的市场份额。在接下来的十年中,Series 40移动操作系统的市占率快速下滑,到2019年8月的市占率仅为0.04%。
iOS在这十年间的市占率也在逐步下降,在2016年达到最低点(19.29%),之后有所回升,到2019年8月市占率达到22.49%。而Android移动操作系统则是一路高歌猛进,到2019年8月贡献了75.44%的市场份额,拥有绝对的垄断地位。

细分市场,美国方面的变化趋势与全球市场相近。但是iOS的市占率在这十年间均较为稳定,除了2010年到2012年有小幅的下降,其余均在50%以上。Android操作系统在这十年间持续走强,在2009年仅拥有6.16%的市占率,到2019年8月已经达到44.5%,与iOS形成双寡头格局。


中国市场方面,各种移动操作系统的兴衰变化数量更加复杂。2009年SymbianOS占据了大部分市场,但在2010年达到最大值(71.49%)后便迅速下降,到2019年8月仅占据0.03%。Unknown在2009年到2012年短暂地兴起,最高达到33.36%,之后便走向衰弱,到2019年8月仅拥有不到1%的市场份额。
Android和iOS移动操作系统在中国市场中均持续走强,但前者的发展速度更为迅猛。截至2019年8月,Android占据市场75.98%,iOS占22.88%。2019年的中国市场与全球市场结构相似,说明中国移动操作系统的市场格局对全球影响较大。


2.3 屡败屡战的本土化操作系统
随着数字与信息化推进,网络信息安全已经成为大国角逐的核心竞争要素。操作系统作为软硬件纽带,在安全领域扮演着核心地位,发展本土化操作系统,是国家防范网络攻击与威胁需要直接面对的问题。典型如2008年微软黑屏事件、2010年Stuxnet震网病毒事件、2013年棱镜门与2017年Intel芯片Minix泄漏风险。
政策支持
当前,无论是服务器,还是桌面与移动端,中国自主研发的操作系统都只占有着非常低的水平,亦主要局限于政府等领域。2011年以来,国家各个层面出台一系列政策,支持推进国产自主化建设应用,鼓励在操作系统、数据库、中间件和办公软件等领域的研发,为操作系统国产本土化提供了政策基础。

二十年操作系统国产本土化之路
中国操作系统本土化始于20世纪末,并多以 Unix/Linux 为基础二次开发为主,过去20年,曾诞生超过20多个不同版本,较为市场熟知的有红旗 Red Flag、深度 Deepin、优麒麟 Ubuntu Kylin、中标麒麟 Neokylin、银河麒麟Kylin与中科方德等。但是,由于中国软件市场的开放、微软系统生态的攻势与知识产权等问题,本土化操作系统在市场幸存下来者寥寥无几,且多数系统仅限于政府领域,并以政府补贴为主,支持研发与应用,国产化之路依然坎坷。
Xteam Linux
1999年4月8日,中国第一款基于Linux/Fedora的国产操作系统Xteam Linux 1.0 发布,开启操作系统国产化之路,系统发行售价48元,受到市场广泛关注。次年底,发行主体北京冲浪软件在港交所挂牌上市,并在24个交易日内上涨265.79%。但是,由于没有形成应用生态,支持并占据市场,Xteam Linux系统于2003年5-pre版本后宣布停更,股价也应声随之下跌,达90%,目前公司已经退出操作系统领域,且股价长期低于0.10元,第一次尝试以失败告终。

蓝点 Blue Point
1999年9月7日,深圳信科思公司(蓝点)成立,起源于一个著名的内核黑客小组OpenUnix Network Studio,该小组包含了一些在中国最为著名的Unix/Linux优秀人物。10月1日,公司发布了基于红帽Red Hat的BLPT Linux 1.0,成为深圳市高交会11大推荐项目之一。12月8日,蓝点与TCL建立合作,在主打产品全部预装蓝点Linux,月出货量达15万套,成为中文Linux最大供货商,占国内市场80%以上。
2000年3月7日,公司 BluePoint Linux Software(BLPT) 借壳美股上市,上市第一天即从4美元暴涨400%以上至22美元,同年8月,Linux产品荣获 “Linux操作系统市场占有率第一品牌奖”。遗憾的是,2000年,互联网金融泡沫破灭,在资本市场仅仅风云两年后,系统停更,从美国市场黯然退出。
红旗 Red Flag
2000年6月,中科院软件研究所和上海联创共同组建北京中科红旗,注资96万美元。并发布桌面版、工作站版、数据中心服务器版、HA集群版和红旗嵌入式Linux等产品。然而,2013年4月,公司爆出资金链断裂问题,2014年解散清算。8月,五甲万京收购中科红旗,使红旗品牌得以延续。

麒麟家族中的中标麒麟、银河麒麟、优麒麟与湖南麒麟皆脱胎于国防科技大学,具有相同的历史渊源,前二者主要针对我国政府机构设计研发;优麒麟则是2013年由天津麒麟主导开发,面向全球的开源项目;湖南麒麟成立于2007年,依托国防科大计算机研究院,于2014年后独立开发Kylinsec品牌。
中标麒麟Neokylin,是在中标软件和国防科技大学的支持下,于2010年12月由民用“中标Linux”与“银河麒麟”正式在上海合并而成,并共同以“中标麒麟”的新品牌统一出现在市场,开发军民两用的操作系统。由于其技术积累和背景特殊,因而中标麒麟系统在我国国防、航天、电力、能源、政务等众多重要行业得到广泛的推广和应用,并多年成为我国Linux市场占有率第一的操作系统。
银河麒麟Kylin,是由国防科技大学研制的开源服务器操作系统,始于2001年,是863计划重大攻关科研项目,主要面向军用服务器领域。2010年与“中标Linux”合并,后2014年 12月,滨海新区人民政府与国防科技大学在中国电子信息集团(CEC)支持下,成立天津麒麟信息技术有限公司,将湖南麒麟旗下的“麒麟”与“银河麒麟”等无形资产注入天津麒麟,原有团队整体转入,银河麒麟主要优势仍在服务器领域,兼顾云计算与云桌面操作系统。
优麒麟 UbuntuKylin本身与麒麟系统没有直接关系,是Ubuntu社区中面向中国用户开发的Ubuntu衍生版本。项目首先是Ubuntu的一个官方版本,其次,系统也背靠国防科大和天津麒麟,银河麒麟的社区版。
湖南麒麟 Kylinsec是湖南麒麟信息工程技术有限公司2007年依托国防科技大学计算机学院成立设计的操作系统。公司长期致力于信息安全研发,在集中管控和机要密码等领域有一定的影响力。2014年天津麒麟成立,操作系统部分整体迁入银河麒麟。目前,作为民企,湖南麒麟独立研发操作系统Kylinsec,在政务、能源、金融等国家关键行业和领域有一定部署与应用。
中科方德 Delix,是由中科院软件所研制,重点应用于电子政务、国防军工、教育、能源交通等重点行业的操作系统。中科方德软件有限公司成立于2006年,是“基础软件国家工程研究中心”项目的法人单位。公司依托大股东中科院软件所在操作系统方向的技术积累,在“核高基”重大专项等支持下,积极突破系统安全性、虚拟化技术、大数据处理等方向技术,并建立成熟的服务器、安全及桌面操作系统。在政府体系中具有较高市场份额。
深之度 Deepin,是武汉深之度科技有限公司开发的一款基于Linux/Debian的本土开源操作系统。其前身Hiweed(曾用名)发行于2004年7月22日,且在过去16年中,平均每年更新一个版本。

据官方数据显示,截至2018年,深度操作系统累计下载超过8000万次,提供32种不同的语言版本,以及遍布六大洲33个国家105个镜像站点的升级服务。并且在全球开源操作系统排行榜(DistroWatch)上,长期保持前12名,是中国民用市场最为成功的本土化桌面操作系统之一。

三.大变局:操作系统行业生态展望
3.1 政府示范效应,民用替代空间巨大
从伊朗震网事件,到斯诺登棱镜门事件,再到中美贸易摩擦对高端技术的钳制,加强信息领域安全自主发展已成为中国发展毋庸置疑的选择。如果从用户群体作了划分,可使用对象分为政府(2G)、企业(2B)和消费者(2C)业务。其中,政府业务又首先涉及安全与保密领域,尤为关键,也是打开本土化操作系统的首要切入口,因此,我们就三个领域对市场空间作一预测与分析。
政府示范,创造第一层需求
根据《2015年度人力资源与社会保障事业发展统计公报》,截至2015年,全国共有公务员716.7万人,假设财政支出事业单位人员为公务员的1倍,桌面计算机台数配比为1.5倍,则整体测算政府机关、财政支出事业单位的电脑台数规模超过2000万,服务器按照10:1比例,预计服务量数量为200万台,假设桌面操作系统单价500元,服务器操作系统8000元,未来5年内实现政府单位全部体量替换,则整个政府、事业单位桌面操作系统空间为100亿,服务器操作系统市场空间为160亿规模。
央企国企,跟进第二轮替换
除了政府事业单位,中央企业与地方国企同样存在安全方面考量与替换空间,根据Wind数据,截至2013年,全国中央与地方国有企业从业人员分别达到1834.90万和2084.4万人,且2005年至2013年,人员数量呈现稳步增长趋势。假设现阶段全国央地国企员工数量为4000万,按1.5比例计算计算机台数,则桌面台式计算机数量为6000万台,服务器为600万台,假设替换其中50%数量,5年内替换完成,则桌面操作系统空间为150亿,服务器操作系统为240亿元。

民用市场,本土化系统大发展
无论是阿里、京东等互联网企业,还是微软、华为公司,其之所以能够成为世界级巨头,皆与消费者业务的成功有莫大关系,阿里的天猫淘宝、微软的桌面操作系统、华为的手机消费者业务,都贡献了丰厚的利润来源。因此,国产操作系统真正成熟的标志,不仅仅是在2G与2B领域取得成功,而是真正形成可以满足消费者需求的生态,在市场中与Windows和OS X竞争胜出。
根据社科院数据统计,2018年,中国PC百人渗透率为21.8%,发达国家普遍在70%左右,美国为93.8%,自进入移动互联网时代,中国PC渗透率下降趋势明显;而发达国家,本身拥有非常高的渗透率,缓慢下降后依然处于高位。

根据目前PC机21.8% 渗透率,中国存量计算机市场规模约为3亿台,微软Windows与苹果OS 市占率为94.75%,假设未来5年消费市场替换量可以提升5%,以14亿人口计算,厂商OEM国产操作系统价格为300元,则国产桌面操作系统市场空间容量为45亿元。
另一方面,随着国民经济发展,即使全球已经进入移动互联网时代,与发达国家相比,中国仍在着相当大的渗透率提升空间,假设未来5年渗透率提升5%,其中,新增PC 20%采用国产化操作系统,则国产化空间为42亿元。

Gartner数据显示,2018年全球企业基础设施软件市场规模2100亿美元左右,其中操作系统部分大约在280亿美元。中国在全球约占10%左右份额,为28亿美元,约189亿元左右。
因此,对于国产办公软件,其发展的阻力不仅来源于系统生态方面的不足,社会知识产权、版权保护意识提升,正版化进程能否顺利推进,也是需要正视的挑战。

3.2 上游芯片成熟,下游软件应用丰富
计算技术领域自主安全的发展,不仅对操作系统、应用软件提出了很高要求,对硬件的可控也是必不可少的条件。随着国产芯片技术的不断迭代更新,操作系统上游硬件逐渐成熟,为适配国产操作系统,提供了演进的土壤。
目前,在中科院、CEC/CETC、地方国资以及华为的支持下,国内已经有一系列具备生产能力的芯片厂商,包括龙芯、飞腾、鲲鹏和兆芯等,其基础架构也几乎涵盖了从MIPS、ARM到x86和Alpha所有世界通行版本。

下游应用方面,钳制操作系统普及的软件生态也逐渐丰富,并得到开发者重视。以深之度Deepin为例,系统共研发提供28款原生应用,包括但不仅限于深度商店、启动盘制作、截图软件、音乐、影院、看图、日历和录音等日常使用工具应用。
此外,公司还同网易合作开发了网易云音乐与有道云笔记Deepin版本;办公软件方面,跨平台,支持Linux环境的金山WPS也已经基本具备替代微软Office的文字处理能力;其他软件方面,深度科技通过deepin-wine虚拟环境技术顺利安装了诸如微信、腾讯QQ、同花顺和百度网盘等应用。
在政府业务中持续多年拿下市场第一市场份额的中标麒麟,也在加速与软件应用商进行适配,完善包括人大金仓、武汉达梦和神舟通用在内的国产数据库,金蝶、中创和普元等中间件以及各类办公软件等。

四.操作系统总结
目前,在计算机上市公司中,与操作系统密切相关的上市公司主要有控股中标软件、银河麒麟的中国软件,以及分别持有深之度26.4%和8.8%股权的三六零和绿盟科技,建议重点关注。
4.1 中国软件
公司是目前涉及主流国产操作系统的上市公司,其主营业务为自主软件产品、行业解决方案和服务。上市公司分别持有中标软件(中标麒麟)50%、天津麒麟(银河麒麟)40%的股权;此外,公司还持有核心国产数据库公司武汉达梦33.42%股权。

中国软件旗下的操作系统与数据库在国产化市场中的市占率均占据头部位置。据2019年赛迪生态伙伴大会披露,中标麒麟操作系统蝉联中国Linux市场占有率第一,中标麒麟高级服务器操作系统(ARM64版)V7.0与中标麒麟可视化单向光闸分别获得中国软件市场和信息安全市场年度创新产品。另外,据2018年赛迪数据显示,武汉达梦公司获得2017—2018中国国产事务性数据库市场“年度占有率第一”。
根据3.1中假设,未来5年内实现政府单位全部体量替换,则政府、事业单位桌面操作系统空间为100亿,服务器操作系统市场空间为160亿规模,假设数据库单价20000元/台,则数据库市场空间为80亿,中标软件与达梦数据库具备广阔的发展前景。
4.2 深之度
据Distrowatch显示,公司是为数不多在全球开源Linux市场排名进入前15的中国本土化操作系统,且主要以民营资本为背景,深耕操作系统市场16年。Deepin前身是基于Ubuntu社区更新的Hiweed Linux,后改为商业公司进行运作,并将源系统向上至Debian。公司经过多年努力,不仅本土化开发了28款实用工具应用外,还自主研发了Deepin Desktop Environment(DDE)桌面环境,全部开源为世界所用。
目前公司实控人为创始人兼董事长刘闻欢,共计持有公司54.85%股份,上市公司中,绿盟科技持有公司8.8%股权,三六零通过全资子公司北京世界星辉持有公司26.4%股权。

2019年9月15日,华为荣耀Magicbook pro 锐龙版宣布搭载深度操作系统桌面版,Deepin首次进入民用市场,成为进入消费者视野的国产化操作系统。

根据3.1中假设,中国民用操作市场未来5年替换空间容量为45亿元,新增市场空间容量为42亿元;结合政府事业单位桌面操作系统100亿空间,央地国企桌面操作系统150亿空间,国产操作系统深度Deepin未来成长潜力较大。
相关阅读

申明:感谢原创作者的辛勤付出。本号转载的文章均会在文中注明,若遇到版权问题请联系我们处理!
推荐阅读
更多架构师技术知识总结请参考“架构师技术全联盟书店”相关电子书(32本技术资料打包汇总详情可通过“阅读原文”获取)。
内容持续更新,现在下单“架构师技术全店打包汇总(全)”,后续可享全店内容更新“免费”赠阅,疫情活动期间价格仅168元(原总价240元)。
温馨提示:
扫描二维码关注公众号,点击阅读原文链接获取“架构师技术全店资料打包汇总(全)”电子书资料详情。




