

现代物流地产的经营模式在2003年由Prologis引入中国,截止目前行业已经发展出较为完整的基金化运作模式,金融化程度极高。

只要地块符合投资标准,达到风控要求,金融机构便可与不同的合作伙伴以不同的模式灵活展开合作。如中国平安等资金雄厚且成本低廉的金融机构,注重资金的安全性和长期回报率,对物流地产这类回报率和稳定性高的项目青睐有加。

从物流地产项目的运作流程来看,主要包括获取仓储用地、园区规划设计、仓储建设及设施配备、招商出租、仓储运营管理这几个主要环节,而其中开发商拿地、资金获取以及开发运营的能力是物流地产项目能够成功运营的关键所在,是开发商在主导物流地产产业链时实现价值增长的核心能力。

现代物流仓储
商品通常需经多次运输才能由产地运送至消费终端,在各环节中均需要实体的空间进行存放,期间会对各种不同用途的仓储物流设施产生需求。
虽然中国过去有大量的存量仓库,但现代物流业兴起之后,对效率与环境的要求进一步提升,同时也给仓储业提出了新要求,现代物流仓储至此应运而生。
现代物流仓储具有诸多优点,其往往处于现代物流的干线运输核心节点,出租率高,稳定性亦强,抗经济波动能力强。
现代物流仓储目前已形成区位不同、功能分明的立体化产品体系。根据仓储物流设施所处地理区位与专属功能的不同,将其划分为以下四大品类:
商品自产成出库后运抵的首个仓储节点,通常位于重要的港口(海港或联合运输港)附近(高峰期车程在2小时以内),可通过1天以内的公路运输到达下一仓储节点(区域仓)。门户仓的大小、净高、布局、车位和装卸门设计等因素决定了其运营效率的高低。
通常位于大城市周边的交通枢纽,可将商品运抵多个消费市场(城市)。由于交通便捷的地点具有稀缺性且用地面积有限,因此区域仓的建造需要平衡区位选择(决定运输效率)与功能设计(决定运营效率)。
位于城市内部的中小仓库,能够在1-2天的时间内将商品运送至城市内的各个社区市场中,是伴随着电商的发展而兴起的仓库品类。
海陆港口工厂原产地前置仓城市门店消费者城市配送仓产地仓门户仓区域分拨仓交易仓干线运输最后一公里现代物流仓储处于物流业核心节点。
能够在数小时内快速触达大量消费者。与城市仓类似,前置仓也是电商发展的产物,目的在于尽可能地缩小商品与消费者之间的距离。前置仓的区位布局以运输效率为首要考虑因素,通常较老旧,且面积较小。

零售企业供应链网络布局
疫情期间,药品、医疗器械、医用耗材等需求扩大,直接推动了冷链物流业的发展。
疫情严防严控下,物流仓储业在支持中国经济社会正常运转以及疫苗等医药的存储运输中的重要作用得到了体现。

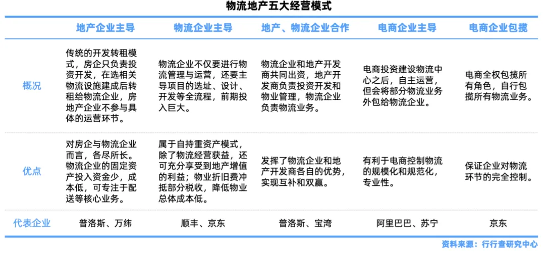
各类入局者探索多种经营模式
地产企业主导型运营模式是地产商作主导,租售给物流商并代其管理,这种模式的优点是更有效地帮助物流企业客户管理资金、降低成本,提高企业的核心竞争力。
电商企业主导型运营模式侧重于自建仓储物理体系为下游客户提供物流服务,优点是仓储运营效率好。


中国物流地产行业竞争格局
高标仓开发方面,低标仓升级改造受限于规模及规划审批效率,因此龙头仓储地产企业具有先发优势,导致了如今行业集中度高的行业竞争格局。
根据国际房地产顾问“五大行”之一的戴德梁行数据统计,2020年普洛斯存量物流仓储面积市占率28.5%,占据行业主导。
而国内的万纬与宝湾物流,市占率分别为8.0%和6.5%,相对于头部企业普洛斯仍有一定的差距。


行业准入壁垒
理想位置的仓储物流项目,可以帮助用户降低运输成本,缩短配送时间,便于运营管理,显著提高仓库使用的效率,因此在租赁上具备更好的议价能力。
龙头企业早期利用先发优势,以较低成本占据了大量优质的物流仓储用地资源。后进企业往往只能通过二手地或成熟项目的并购进入一线市场,需要付出较高的资金代价。
仓储物流行业的龙头企业通过占据运输枢纽和节点城市的仓储物流项目,组建物流骨干网络,建立包括产地存储中心、区域转运中心、城市配送中心在内的多层次仓储物流基础设施,可以为大型客户快速部署物流仓储网络,形成覆盖全国甚至跨境的物流网络,从而建立与大型客户的长期合作关系。

本文节选自行行查报告库《2021年中国物流地产行业研究报告》


