
《2025年点亮灯塔:中小企业数字化转型最佳实践案例集》由中国社会科学院金融研究所编撰,聚焦中小企业数字化转型实践,精选 32 个典型案例,为行业提供可借鉴的经验范式。
关注公众号:【互联互通社区】,回复【SZJJ655】获取全部报告内容。

报告背景方面,中小企业作为中国经济的重要支撑,数字化转型已成为高质量发展的关键路径。国家政策持续加码,2024 年政府工作报告明确开展中小企业数字化赋能专项行动,目标 2027 年中小企业上云率超 40%。在此背景下,报告通过实地调研,覆盖制造、服务、农业、交通等多行业,以及东中西部不同区域,系统呈现中小企业转型的多元路径。
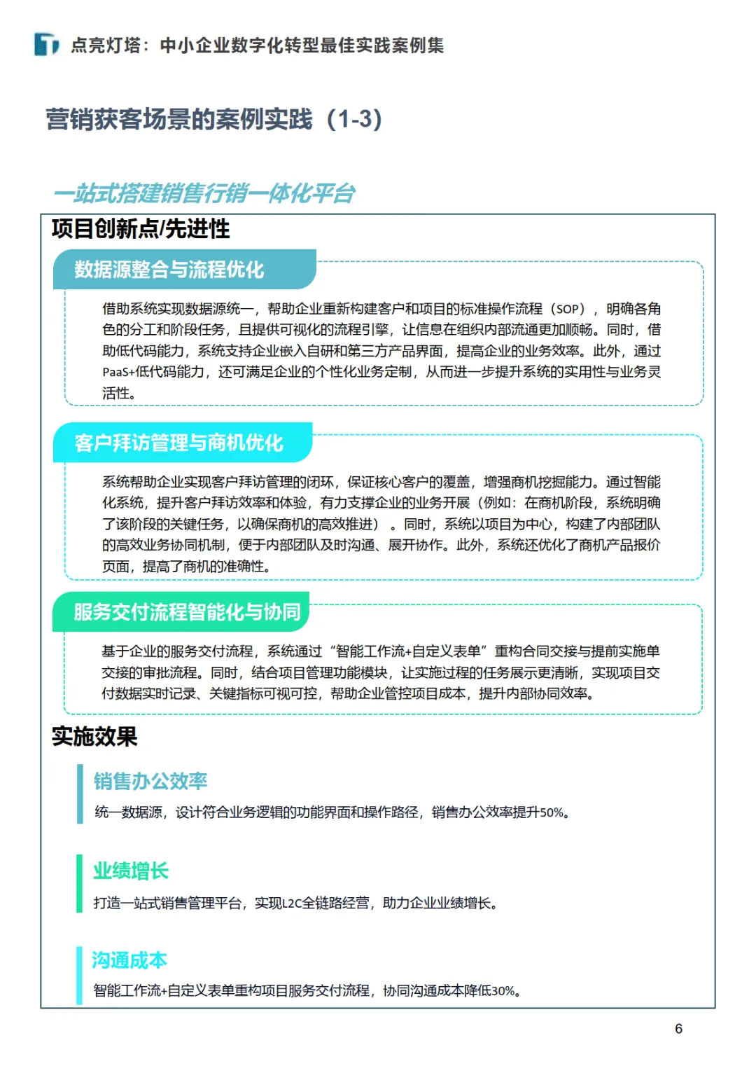
核心实践场景上,案例涵盖六大核心方向。营销获客领域,企业搭建销售行销一体化平台,整合数据源与业务流程,实现销售效率提升 50%;客户服务场景,通过保险大模型坐席代理、全链路会员管理等模式,缩短客户等待时间,会员复购率最高提升 18%;财务管理场景,一体化财务管控平台、财税共享平台破解多组织结算混乱、报表编制低效等问题,合并报表周期缩短超 80%;电子合同场景,双中台智慧签章实现跨地域签约高效化,零争议签约超百万人次;协同办公与生产管理场景,数字化平台打通数据孤岛,生产效率、内部协同效率均实现两位数提升。
行业解决方案呈现差异化特征。制造业聚焦产销一体化、供应商管理、精益生产等,通过数智化系统实现成本核算效率提升 50%、业务流程标准化提升 90%;服务业涵盖智慧景区、汽车生态营销等,检票效率、客户响应速度大幅优化;农林牧渔、采矿、建筑等行业则依托精准订单管理、智能化生产平台、无代码开发工具,破解行业特有痛点。
转型成效与经验方面,成功案例普遍呈现三大特征:技术上以低代码、AI、物联网等为核心支撑,适配中小企业资源有限的特点;路径上从单一场景突破到全链路整合,注重实用性与可落地性;价值上实现降本、增效、提质多重收益,如人工成本降低、订单交付效率提升、客户满意度达 98%。
报告指出,中小企业数字化转型需立足自身场景需求,借助政策支持与成熟技术工具,从易落地的场景切入,逐步构建数字化能力。未来,跨系统集成、数据价值深挖、智能化升级将成为核心趋势。
以下是报告部分内容




















企业数字化
关注互联互通社区公众号,回复以下编号,可快速下载对应报告。
SZJJ005:中国企业数字化转型路径实践研究报告
SZJJ006:中兴通讯AIVO数字化运营方案白皮书
SZJJ007:2020企业数字化学习趋势洞察蓝皮书
SZJJ008:企业数字化升级之路
SZJJ010:中国企业数字化智能化研究报告
SZJJ011:新华三数字化转型与实践
SZJJ013:新形势下,企业如何进行数字化转型
SZJJ014:新华三数字化转型之道白皮书
SZJJ016:用友:企业数字化转型方法论
SZJJ017:金蝶:中国企业数字化转型白皮书
SZJJ019:西门子企业数字化转型服务
SZJJ021:企业数字化转型的道与术
SZJJ022:2021RPA赋能企业数字化转型
SZJJ032:国有企业全链路数字化转型白皮书
SZJJ033:企业IT数字化能力和运营效果成熟度模型
SZJJ036:2021年央企数字化转型研究报告
SZJJ037:2021企业营销数字化转型研究报告
SZJJ041:埃森哲企业数字转型指数
SZJJ045:中小微企业数字化升级研究报告
SZJJ062:2021企业数字包容实践与价值白皮书
SZJJ064:2021企业数字化治理应用发展报告
SZJJ071:2021中国车企数字化转型趋势系列研究报告
SZJJ089:2021中国小企业数字初始化指数2.0
SZJJ094:2021企业数字化转型白皮书
SZJJ095:2021中国企业数字转型指数
SZJJ098:2021年企业人事管理数字化趋势洞察白皮书
SZJJ100:2021生物医药企业数字化转型白皮书
SZJJ111:国有企业数字化转型指数与方法路径白皮书
SZJJ112:数字时代中央企业经营管理一体化白皮书
SZJJ116:2021企业数字化转型蓝皮报告
SZJJ121:2021年实体经济企业上云与数字化转型实践洞察
SZJJ128:2021中国企业上云指数洞察报告
SZJJ138:国有企业数字化转型场景示范和线路图
SZJJ140:上市公司数字化转型白皮书
SZJJ142:中国数字化全景图谱与创新企业研究报告
SZJJ145:2021企业数字化年度指南
SZJJ151:2021中国政企数字化网络安全研究报告(上)
SZJJ152:2021中国政企数字化网络安全研究报告(下)
SZJJ154:成长型企业IPO数字化白皮书
SZJJ155:2022中小企业财税数字化发展研究报告
SZJJ161:中国企业数字化运营成熟度报告(2022年)
SZJJ164:中小企业数字化转型分析报告
SZJJ165:中小企业数字化转型分析报告
SZJJ167:AI+数字孪生发展现状,应用场景及典型企业
SZJJ145:2021企业数字化年度指南
SZJJ174:国企数字化转型解决方案白皮书(2022年)
SZJJ195:2022中国民营企业数字化转型调研报告
SZJJ199:大中型国有企业数字化转型方法论
SZJJ200:企业级AI数字人:数字经济发展“新动能”
SZJJ215:2022年中国企业数字化转型白皮书
SZJJ223:2022中国中小企业数字化行业简析
SZJJ224:2022中国中小企业数字化行业简析
SZJJ234:2022年中国中小微企业数字化转型路径研究报告
SZJJ237:2022年中国上市公司数字经济白皮书
SZJJ239:粤港澳大湾区企业数字化实践与洞察报告
SZJJ240:2022埃森哲中国企业数字化转型指数
SZJJ244:中小企业“链式”数字化转型典型案例集(2022年)
SZJJ245:国有企业数字化转型调研报告(2022年)
SZJJ247:中小实体企业数实融合新趋势观察报告(2022年)
SZJJ250:企业数字化咨询服务白皮书(2022年)
SZJJ257:2022国企数字化转型全面提质增效上下两册
SZJJ259:证券公司数字化转型实践报告及案例汇编
SZJJ266:2022年中国大型企业数字化升级路径研究
SZJJ272:2023年中国企业数字化技术应用十大趋势
SZJJ277:2022企业数字化年度指南
SZJJ278:2023中小企业数字化模式创新研究报告
SZJJ279:2023工业制造企业市场部数字化转型数据洞察报告
SZJJ281:国有企业数字化转型策略与路径
SZJJ286:新经济下中国企业数字化转型之路-灯塔工厂
SZJJ293:装备制造企业数字化转型白皮书(2022年)
SZJJ303:中小实体企业数实融合新趋势观察报告
SZJJ304:中国中小企业数字化转型研究报告(2022)
SZJJ312:基于国资云的国资国企监管数字化转型白皮书
SZJJ321:2023大型企业财务数智化转型白皮书
SZJJ327:数字化转型下企业内容管理的挑战与应对策略
SZJJ330:2023中国数字经济企业观察报告
SZJJ331:企业数字化转型成熟度发展报告(2022年)
SZJJ334:企业数字化转型技术发展趋势研究报告(2023年)
SZJJ345:企业数智化底座白皮书
SZJJ336:2022国央企数字化实践报告
SZJJ346:企业数字化转型规划设计
SZJJ347:业务建模驱动的企业架构转型白皮书
SZJJ349:2023成长型企业数字化转型白皮书
SZJJ350:国有企业数字化转型白皮书
SZJJ351:2023国资企业数字化转型白皮书
SZJJ352:PPT | 全面认识企业数字化转型
SZJJ354:央企、国企数字化转型安全建设指南
SZJJ359:B2B企业数字营销白皮书
SZJJ375:数字化转型标准一体化服务“导览图”
SZJJ380:《数字化转型 成熟度模型》(T/AIITRE 10004-2023)
SZJJ390:2023国资国企数字化转型蓝皮书
SZJJ395:2023数字时代企业商业模式转型调研报告
SZJJ399:2023埃森哲中国企业数字化转型指数
SZJJ402:2023企业数字化年度指南
SZJJ405:2023央国企数字化实践报告
SZJJ416:2023央国企数字化厂商全景报告
SZJJ418:数智跃迁-企业全生命周期数字化转型路径
SZJJ422:2023高质量数字化转型技术解决方案集
SZJJ424:2023腾讯云中小企业数字化实用指南
SZJJ432:2023年央国企数字化升级研究报告
SZJJ435:2023专精特新企业数字化转型升级研究报告
SZJJ442:寻找数字化转型的最小阻力方向
SZJJ458:中国数字化转型与创新评选(2018-2023)六年对标洞察报告
SZJJ476:2023年企业数智化敏捷协作报告
SZJJ480:企业数字化转型发展双象限洞察报告
SZJJ481:中国信通院央国企数字化转型评估框架介绍
SZJJ487:2024年中小企业数字化转型白皮书
SZJJ490:2023年中国企业数智化转型市场研究报告
SZJJ499:中小企业数字化转型的能力中心(2023年)
SZJJ500:中国企业数字化转型研究报告2023
SZJJ501:2023国央企差旅数字化分析报告
SZJJ502:2023中小微企业经营状况与数字化转型调研报告
SZJJ507:民营企业数字化转型典型案例集
SZJJ513:2024十大央国企数字化标杆案例集
SZJJ516:中小企业数字化转型研究报告(2024)
SZJJ518:中小企业数字化转型研究报告(2023年)
SZJJ525:2024国资国企数智化转型白皮书
SZJJ526:企业数字化案例深度解析
SZJJ527:2024年AIPC赋能新质生产力-企业数智化转型的关键路径白皮书
SZJJ530:2024企业数字化转型投入产出关系研究报告
SZJJ532:数字化践行者年度力量榜特刊(第一期)
SZJJ533:2024数字空间共同体白皮书
SZJJ534:2024年央国企数字化转型十大趋势报告
SZJJ535:2024中国企业人力资源数字化转型现状与趋势报告
SZJJ536:2024中国中小企业数字化转型报告
SZJJ539:2024中国中小企业数字化发展白皮书
SZJJ540:政企行业转型先锋案例集2024
SZJJ541:企业数字化商业模式的转型实践案例研究
SZJJ542:2024化工制造企业数字化白皮书
SZJJ548:2024数字化建设重点与趋势调研
SZJJ549:国央企数字化差旅案例集
SZJJ551:2024中国企业全球化数智运营白皮书
SZJJ556:2024中国企业数字化转型指数报告
SZJJ561:中国上市公司数字化转型报告2024
SZJJ574:央国企信创化与数字化转型规划实施
SZJJ575:2024企业干部管理数字化转型调研报告(精华版)
SZJJ587:企业数字化转型的内涵及云策略
SZJJ590:2024五大重点细分行业中小企业数字化转型路线图
SZJJ592:2024年企业数字化年度指南报告
SZJJ593:2024中国企业数字化转型案例研究报告
SZJJ602:2024年央国企数字化转型发展研究报告
SZJJ607:专精特新中小企业数字化转型研究报告(2024年)
SZJJ609:2025中小企业数字化转型指南
SZJJ610:2025年央国企信创数字化研究报告
SZJJ612:数字化转型新篇章:通往智能化的“道、法、术”
SZJJ617:公共服务平台助力我国企业数字化转型
SZJJ620:2025中国企业研发数字化转型白皮书
SZJJ624:企业级数字化运营平台建设方案研究
SZJJ626:中国企业数字化转型典型案例集-金融行业
SZJJ631:2025埃森哲中国企业数字化转型指数
SZJJ632:央国企数智化转型发展报告(2025)
SZJJ633:2025数字化转型实现之道白皮书
SZJJ634:2025上市公司AI数智化转型白皮书
SZJJ638:2025年国产数字化升级标杆实践报告
SZJJ639:2025年半导体企业AI数智化白皮书
SZJJ641:2025年数字化转型新范式报告
SZJJ654:2025中国企业数智化转型案例研究报告(2018-2025)
SZJJ655:中小企业数字化转型最佳实践案例集
来源:中国社会科学院金融研究所,互联互通社区推荐阅读,版权归作者所有。文章内容仅代表作者独立观点,不代表互联互通社区立场,转载目的在于传递更多信息。如涉及作品版权问题,请联系我们删除或做相关处理!




