推广 热搜: 采购方式  甲带  滤芯  气动隔膜泵  带式称重给煤机  减速机型号  无级变速机  链式给煤机  履带  减速机 

人工智能行业洞察(2025.09.20-2025.09.26)

   日期:2026-01-01 01:27:44     来源:网络整理    作者:本站编辑    评论:0    
人工智能行业洞察(2025.09.20-2025.09.26)

目录

CONTENTS

01.  行业动态

02.  投融资活动

1.DeepSeek线上模型升级:当前版本号 DeepSeek-V3.1-Terminus

据DeepSeek官方微信公众号消息,DeepSeek-V3.1现已更新至DeepSeek-V3.1-Terminus版本。此次更新在保持模型原有能力的基础上,针对用户反馈的问题进行了改进,包括:语言一致性:缓解了中英文混杂、偶发异常字符等情况;Agent能力:进一步优化了Code Agent与Search Agent的表现。(财联社)

2.OpenAI将推计算密集型新功能,部分功能仅限Pro用户

当地时间9月21日,OpenAI首席执行官山姆·奥特曼发文称,在接下来的几周内,将推出若干新的计算密集型功能。鉴于相关成本,部分功能初期仅面向Pro订阅用户开放,部分新产品将收取额外费用。(界面新闻)
3.Facebook将推出AI约会助手
Meta于22日宣布,将为Facebook Dating(Facebook约会功能)接入一款人工智能助手。这款聊天机器人旨在帮助用户找到更符合自身需求的匹配对象。Meta还表示,公司将通过一项名为“Meet Cute”(浪漫邂逅)的新功能,“帮助用户避免滑动匹配疲劳”——该功能会基于算法,每周为用户推荐一位“惊喜匹配对象”。(新浪财经)

4.美团LongCat发布全新高效推理模型LongCat-Flash-Thinking

美团LongCat团队正式发布全新高效推理模型LongCat-Flash-Thinking。据官方介绍,新模型是国内首个兼具“深度思考+工具调用”与“非形式化+形式化”推理能力的大语言模型,在逻辑、数学、代码、智能体等多领域推理任务中,达到全球开源模型的最先进水平(SOTA),部分任务性能接近闭源模型GPT5-Thinking。(36氪)

5.智元机器人GO-1通用具身基座大模型全面开源

智元机器人GO-1(Genie Operator-1)通用具身基座大模型全面开源,这标志着全球首个采用Vision-Language-Latent-Action(ViLLA)架构的通用具身智能模型向全球开发者免费开放,降低具身智能技术门槛。(界面新闻)

6.阿里夸克发布全新AI创作平台“造点”,已接入通义万相Wan2.5

9月24日,阿里巴巴AI旗舰应用夸克正式发布全新AI创作平台“造点”。平台集成AI生图与AI生视频两大核心能力,率先接入通义万相Wan2.5,成为国内首个支持音画同步视频生成的平台。(36氪)

7.OpenAI拟启动万亿级算力扩张计划,目标打造全球最大AI数据中心网络

OpenAI于23日公布了其全球算力扩张蓝图,计划投资规模高达1万亿美元,在美国及海外建设庞大的计算设施。公司展示的首个项目位于达拉斯以西约180英里、面积相当于纽约中央公园的超算园区,预计建成后将成为全球最大AI超级计算中心。OpenAI与甲骨文及软银合作,宣布未来将在美国再建设5个数据中心,合计新增近7吉瓦容量,相当于可供约800万户家庭用电。(新浪财经)

8.OpenAI最强AI智能体曝光:基于GPT-5,轻松驾驭写作、编程、生图等任务

9月25日消息,科技媒体bleepingcomputer 9月25日发布博文,报道称OpenAI内部正测试名为“GPT-Alpha”的AI智能体,基于GPT-5模型,专为高级推理与工具使用而打造。(IT之家)

9.Kimi发布全新Agent模式OK Computer

今天,月之暗面Kimi发布全新Agent模式OK Computer并开启灰度测试,OK Computer延续“模型即Agent”理念,通过端到端训练Kimi K2模型,进一步提升智能体及工具调用能力。用户下达需求后,Kimi可操作自身的虚拟电脑,完成多功能网站开发、海量数据分析、图片视频生成及高品质PPT制作等复杂任务。曾打赏过Kimi的用户将获得首批体验资格。(36氪)

10.百度蒸汽机发布通用AI长视频生成功能

9月25日,全球首个中文音视频一体化视频生成模型百度蒸汽机再次升级,发布通用AI长视频生成功能。据了解,该功能支持用户生成无限长度的AI视频。本次升级在行业尚属首次,突破了此前AI仅能生成5秒、10秒短视频,或依赖首尾帧控制续写时长的局限,采用流式生成技术实现了在通用长视频上的“无限”生成能力。(36氪)

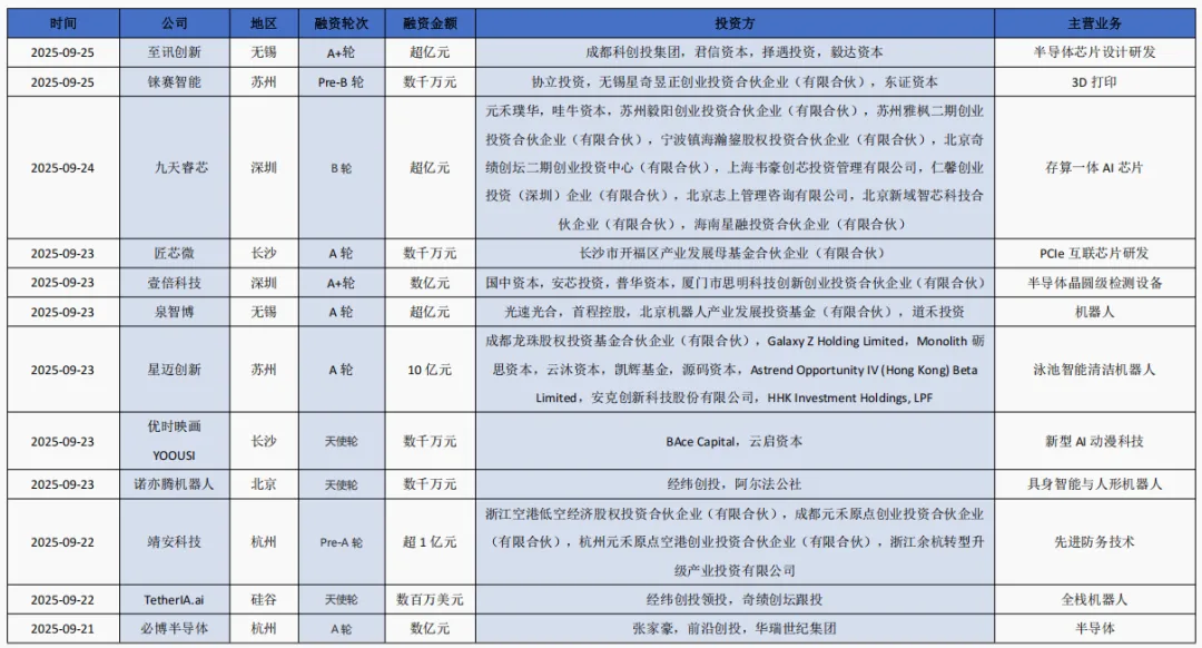
投融资动态

(不完全统计)

文婷

文婷律师系深圳市律师协会区块链法律专业委员会主任、深圳市律师协会人工智能法律服务团副团长、广东省律师协会跨境投资专业委员会秘书长、华商数字经济法律研究院创始院长、华商区块链法律研究院创始院长,深圳数据交易所首批数据交易合规官(DEXCO)、香港RWA全球产业联盟法律合规委委员,深圳市区块链技术应用协会法律服务专业委员会主任。

文婷律师团队执业的范围包括但不限于公司运营与合规、投融资、并购重组、IPO上市,在行业方面,文婷律师团队自2016年垂直研究区块链、元宇宙、Web3.0、人工智能等领域,在该领域积累了丰富的法律服务经验及能力。

联系文婷律师团队请发电邮至rxl@huashang.cn

欢迎关注

文婷华商lawyer 

公众号

点击下方 关注我们

 
打赏
 
更多>同类资讯
0相关评论

推荐图文
推荐资讯
点击排行
网站首页  |  关于我们  |  联系方式  |  使用协议  |  版权隐私  |  网站地图  |  排名推广  |  广告服务  |  积分换礼  |  网站留言  |  RSS订阅  |  违规举报  |  皖ICP备20008326号-18
Powered By DESTOON