
保健食品丨研究报告
核心摘要:
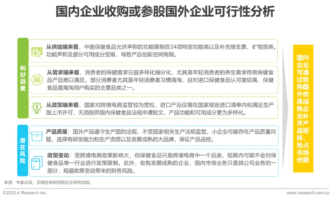
应对策略:国内企业可通过收购国外优质企业,补齐产品矩阵,满足消费者细分化需求。
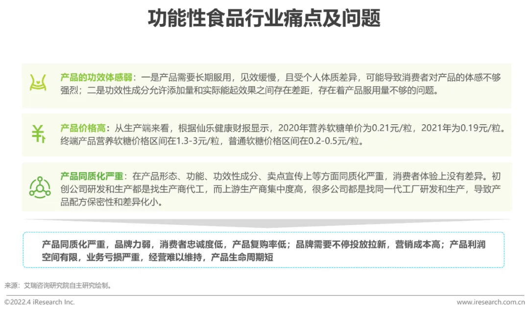
应对策略:优化产品配方、多种功效性原材料复配,弥补单一原材料剂量不足的问题;通过功能性试验证明产品功能,为产品质量背书;与消费者的沟通宣传上,引导其对产品功能合理的心理预期。



































查看及下载完整版报告

?点击阅读原文
免费查看及下载更多PDF高清完整版报告
保健食品丨研究报告
核心摘要:
应对策略:国内企业可通过收购国外优质企业,补齐产品矩阵,满足消费者细分化需求。
应对策略:优化产品配方、多种功效性原材料复配,弥补单一原材料剂量不足的问题;通过功能性试验证明产品功能,为产品质量背书;与消费者的沟通宣传上,引导其对产品功能合理的心理预期。



































查看及下载完整版报告

?点击阅读原文
免费查看及下载更多PDF高清完整版报告