
自2020年3月新冠肺炎疫情在全球快速扩散后,健康观念兴起,人们深刻意识到了人体免疫力的重要性。除了通过日常健身运动,服用适合自身的保健品的确是提高免疫力更方便直接的办法,并且越来越成为人们日常健康管理必不可少的一部分。
而在众多销售渠道里,受益最大的便是电商模式。一方面,疫情将原本属于商超、药店模式的顾客逐渐转为线上;另一方面,人们健康观念提升、以及居家拥有了更多的浏览手机的时间,这些因素都给电商模式带来了更多的客流量。
从阿里数据来看,2020年,保健品线上渠道销售额剧增。2019年全年阿里渠道线上保健品销售额 214.1 亿元,2020年阿里渠道保健品销售额333.96亿元,同增55.95%。从2020月度数据来看,变化也十分明显。1月份销售额仅13.97亿元,同比增幅0.07%,三月份销售额则达到了21.46亿元,11月份达到了62.13亿元,同比增幅63.27%。
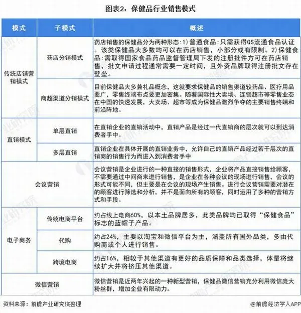
一、 我国保健食品销售模式概况
我国保健食品销售模式多样化,其发展阶段经历了三个历程:
保健品市场诞生于20世纪80年代前后的中国改革开放之初,此后20年时间内,保健品主流销售模式是店铺销售。
这种模式直到1997年,因为传销在中国的出现,才开始出现了变化,到了1998年后,对传销技术进行研究和扬弃后的中脉、天年、安利等保健品企业在中国的崛起和示范带动,中国无店铺销售风起云涌,在其后近10年时间这种直销模式成为与传统店铺销售并驾齐驱的两大主流销售模式。
而很多人把这种无店铺销售模式,定义为直销。尽管中脉、天年等企业则把这种模式定义为会议营销或服务营销。但无论冠以何种称谓,这两种形式都无法回避一个共同的实质,那就是与传统的模式完全不同,都是将产品从厂家直接送到消费者面前。
2007年初,保健品企业开始进行行业销售模式转型,这种转型是逐渐抛弃原有依赖店铺销售的渠道模式,而替代以互联网为平台的远程无接触销售模式。2008年这种行销模式在网上蔓延,现今这种模式在互联网上已非常普遍。

2007年以前的模式中,包括传统店铺销售和直销模式两大主流模式,也包括会议营销等模式,而传统店铺销售模式可以分为药店分销模式和商超渠道分销模式,直销模式可以分为单层直销和多层直销。2007年以后,一些新兴的、依托互联网的销售模式逐渐兴起:如电子商务、微信营销等。
1. 传统模式——监管日趋严格 直销模式何去何从

直销业是中国政府控制极为严格的行业,直销业运作需要获得政府颁发的牌照。由于获批直销经营许可的要求相当严格,许多企业放弃申请直销经营许可,在不受《直销管理条例》约束的情况下,以某种类似于直销的形式开展经营。
而2019年的权健事件、“百日行动”之后,直销行业发生了巨大变革,监管日趋严格。权健倒下成为2019年保健品行业的第一块多米诺骨牌,清理保健品直销行业的冲击波开始席卷整个市场。

2019年2月14日,对于2019年直销牌照的发放情况,商务部新闻发言人高峰回应称,商务部目前已暂停办理直销相关的审批、备案等事项,正在积极会同相关职能部门开展保健市场整治工作。
根据商务部直销行业信息管理系统数据统计显示,截至2021年2月23日,我国共有90家企业正式获得直销经营许可证,分布于19个省、自治区、直辖市,其中广东、山东、北京等三个省市的企业居多,中西部地区的企业数量也在逐年上升。“百日行动”后,全国直销企业数量下降至90家,2019年至今,商务部批准直销企业的数量为0个。

国内保健品行业正在经历巨大阵痛——公众对保健品行业的信任度降至冰点,信任的重建还需要时间。在日趋严格的监管政策下,直销模式又将何去何从?
2. 传统模式——疫情影响 会议营销模式线下受阻
会议营销是企业进行的一种直接的销售形式,企业将产品直接销售给顾客,不需要通过中间商来进行销售,是企业在各种会议的现场进行销售,会议的形式可能不同,但主要是在会议的现场产生销售。进行会议营销需要对潜在的顾客进行筛选和分析,并不是面向所有的顾客,同时运用了多种的营销方式和手段。
我国的会议营销产生于保健品市场,是我国保健品特定营销环境下的产物,同保健品营销手段和消费者行为及心理的变化密不可分。
会议营销的基本的要素分为三块:会议之前;会议之中;会议之后。

然而,部分前期进入会议营销的企业,在市场上的乱开发、滥运作、违规操作等原因,使得企业、产品、营销人员在顾客的心目中诚信度极低。在整顿直销行业的同时,会议营销活动也加强了监管。
加之2020年初爆发的疫情让经历行业整顿后处于“沉寂”的保健品市场雪上加霜—保健品企业计划举办的健康教育和市场宣讲活动全部被迫取消,会销渠道由于线下经济活动的暂停也遭受重创。
3. 传统模式——客流下降 商超渠道亟待转型
商超模式在保健品销售方面存在着一定的优势。目前在国内的一些大中型城市中,综合型超市已经成为了人们采购商品的主要途径,相对保健品销售的其他渠道,超市具有自由、宽松的购物环境,产品的种类比较齐全,有各种大小的包装可以让消费者随意选择。更重要的是同类产品超市的价格要比药房、食品商店、便利店、专卖店低,而且超市经常会不定期地举行一些促销活动,也是吸引消费者的一大原因。
此外,保健品大多兼礼品概念,因此送礼用途的保健品购买途径大多数为商超药店。调查数据显示,目前洋参类保健品的购买主要是在各类超市,占总的购买场所的53.0%,大卖场为17.0%;其次为药房,占总的购买场所的25.3%;食品店占4.0%,便利店和专卖店分别只占了0.3%的比例。

然而,商超模式在保健品销售渠道中本就占比极小,据Euromonitor数据,2019年中国保健品渠道中,商超占比仅为3%。受疫情影响,2020年商超客流量更是大幅下降,也对部分保健品企业的收入造成了影响。健康元在2020年半年报中表示,上半年受疫情等外部环境影响,公司保健品的主流渠道线下药店及商超客流量急剧下降,为此公司迅速调整营销策略,重点提升线上末端流量变现。
为了应对疫情,部分药店、商超开启了送药上门、送货到家服务,在一定程度上削减了部分损失。而从健康元提升线上末端流量的营销策略来看,企业也在逐渐拓展线上的销售渠道。未来商超渠道如何依托互联网转型升级,结合线上线下渠道,在方便消费者的同时又能给消费者带来更全面的体验,是商超渠道能否维持住客流量的关键。
其实,大部分保健品品种多,味道不一,颜色不同,款式丰富、现场表现力强,消费者的产品体验很难单纯在网上完成。商超模式正是可以借助线下的配套服务,带给消费者只有在现场才能得到完美的产品体验。
4. 新兴模式——互联网+电商销售模式迅猛发展
新冠疫情这只“黑天鹅”给保健食品行业发展带来了巨大的影响。自2020年3月新冠肺炎疫情在全球快速扩散后,健康观念兴起,人们深刻意识到了人体免疫力的重要性。老年人由于免疫功能低下成为新型冠状病毒感染的高危人群,许多老年人希望通过服用适合自身需求的保健品来提高免疫力。
不只是老年人,年轻人也由于疫情期间长期居家、长久居坐办公室等原因对保健品产生了更多的需求。除了通过日常健身运动,服用适合自身的保健品的确是提高免疫力更方便直接的办法,并且越来越成为人们日常健康管理必不可少的一部分。
而在众多销售渠道里,在此方面受益最大的便是电商模式。一方面,疫情将原本属于商超、药店模式的顾客逐渐转为线上;另一方面,人们健康观念提升、以及居家拥有了更多的浏览手机的时间,这些因素都给电商模式带来了更多的客流量。
从阿里数据来看,2020年,保健品线上渠道销售额剧增。2019年全年阿里渠道线上保健品销售额 214.1 亿元,2020年阿里渠道保健品销售额333.96亿元,同增55.95%。从2020月度数据来看,变化也十分明显。1月份销售额仅13.97亿元,同比增幅0.07%,三月份销售额则达到了21.46亿元,11月份达到了62.13亿元,同比增幅63.27%。

从保健品价格来看,根据阿里的数据显示,2020年,我国线上保健品销售均价在130-190元/件之间波动,峰值出现在11月。

“直播购物”的兴起使得众多保健品行业纷纷加大线上营销的投入力度,给行业带来新的发展机遇和消费增长点。以保健食品龙头——汤臣倍健为例,汤臣倍健就积极利用互联网渠道营销,在抖音和天猫等均有开设账号,粉丝数量分别为22.7万和457万。2021年2-3月,其天猫最畅销的保健品有:

二、保健食品行业发展趋势
从发展前景来看,保健食品市场的关键词可以概括为“用户年轻化”、“产品爆款化”、“渠道电商化”。随着90后、95后初老现象的出现,膳食纤维、葡萄籽提取物和胶原蛋白等抗衰老和调理肠胃的保健食品越来越受到年轻一代的青睐。
叶黄素、益生菌、胶原肽等大单品受到市场追捧,越来越多的品牌介入大单品策略中,并不断扩大品类生态。同时,国内市场分销呈现出中国特色,线上业务成为行业增长的新引擎。
2020年,CBNData发布了一份《2020年度中国年轻人线上保健品消费方式洞察》报告。这份报告显示:90后的年轻人,正在成为购买保健品的新生力量。年轻人购买保健品,和老人有本质区别。他们买保健品的形态,不是药品,而是食品。
如现在年轻人补充维生素C,不是买一瓶药片,而是买橙子味的“多维软糖”——以吃软糖吃果冻的形式,完成了“膳食补充”。85后,90后,95后对“零食形态”保健品的接受度,突飞猛进式增长。而软糖和果冻,成为天猫上增长速度最快的保健品形态。
据天猫国际数据显示,以助眠保健品为代表的进口保健品消费连续2年保持高增长。其中,软糖型、果冻型机能食品的销售额和销售件数年增幅分别达到 377%和352%,成为进口消费趋势新品。
此外,保健食品的细分人群、细分需求成关键。以面向中老年女性群体的保健食品为例,由于线上购物的女性群体居多,在电商渠道发展面向女性群体及抗衰老领域的产品是一个不错的选择。
如美妆巨头企业玫琳凯已经推出针对女性的怡日健系列调养品。玫琳凯中国的首位女性总裁翁文芝认为,美妆产品可实现肌肤的外在美,调养品则有助于实现身体的内在健康和全家健康。
相对传统保健品品牌,女性消费者对美妆品牌会更有亲切感,同时从某种程度上来说,这些品牌更懂得女性群体包括变美和抗衰老的需求。针对女性的特殊需求进行有针对性的产品研发和营销是这些美妆品牌跨界制胜的法宝。
2019中国健康产业合作与发展论坛上,汤臣倍健药业有限公司董事长汤晖表示下一个并购方向或将面向女性群体及抗衰老领域。作为保健品行业巨头,汤臣倍健的一举一动都对行业的发展动向有重大影响。可以预见,中老年女性群体将会在未来受到保健品行业更多关注。

来源:前瞻网

直销快评网精彩推荐
《2020年保健品行业白皮书》发布,预测2022年市场规模达2300亿元
免责说明:直销快评网/每日快评网全媒体平台包括直销快评网、每日快评企鹅号、每日快评公众号、每日快评头条号、每日快评搜狐号、每日快评百家号、每日快评网易号以及直企微刊公众号等。每日快评公众号所转载图文来源于网络,仅供读者参阅交流,不具有任何商业用途,其目的在于传递更多的信息,并不代表本平台赞同其立场观点;所转载图文版权归原作者所有,如涉版权或来源标注有误,请及时联系我们,我们将迅速处理。邮箱:1021891650@qq.com





