
头部网红回眸笑,众家平台百媚生。但是,更多的网红只是活跃在某一个平台,而在其他平台上表现一般。她们就像浩瀚宇宙中一个个孤独的星球,始终无法创造自己的星系。
在内容分发过程中,网红或经纪公司会利用平台的生态来吸引更多的流量,比如让几个网红抱团出现。这样做一方面能让大网红带一带小网红,拓宽受众,积聚流量,孵化新人;另一方面也能降低网红流失风险。
这些网红经纪公司是如何运作的?中国有哪些知名的「造星」大户?在持续输出优质内容十分困难的状况下,经纪公司性质的组织是否会成为主流?
首先要明确一下网红经纪公司类型的划分。
「网红经纪公司的商业模式是怎样的?中国有哪些知名的网红经纪公司?」
从内容着手孵化网红按内容类型可分为四类,分别是淘品牌电商网红孵化,典型公司有如涵电商、缇苏;秀场主播类网红孵化,典型公司有中樱桃、校花驾到;段子手类网红孵化,典型公司有鼓山文化、楼氏传媒、牙仙文化等;视频节目类网红孵化,典型公司有万合天宜和暴走大事件等。

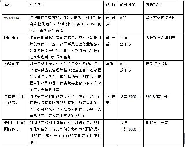
下面是一些网红经纪公司的融资情况,摘录自我们出品的《网红经济学》哦。
网红经纪公司


既然我们聊了聊网红经纪公司,那么它们到底通过什么渠道、什么方式赚钱呢?且听我们慢慢道来。
在上述几种网红经纪公司通常几种商业模式,经纪公司有几大块业务,以直播领域为例:
1/ 直播打赏
直播这种模式下,主要的收入模式是打赏分成。
不同平台分成比例是不同的,以花椒这样的平台可能是平台分的很少,按照1:9的比例分成,90%都是给经纪公司和网红这边的,正常情况可能是5:5分成或者4:6分成——平台和公司各占一半,或者说平台占四成、公司占6成;公司再把剩余的钱进行分成。
一般网红经纪公司能拿到总打赏的10%;其余的钱归网红自己。这么看网红貌似赚得很多啊……
但其实,网红经纪公司也赚得不少啊!我们算一算另一笔账:大型的头部网红经纪公司有好几千个甚至上万个网红,假如公司每天开播率50%,这种情况下一个月的流水能达到好几百万甚至上千万。
此外,头部经纪公司会在全国各地设立分公司,通过招募当地管理人员对分公司所在地的网红进行管理。也就是说,网红除了一开始集训通过在总公司完成,其余都在自己家里进行直播。
绝大部分的收入主要是由网红在直播间里打赏获得的,这也是网红经纪公司在最开始时最主要的盈利方式。
2/ 广告收入或者电商分成
比如要卖出售商品比如鼠标,键盘、个性化一点的兔耳朵耳机、抱枕,然后在直播过程中加入口播广告。有两种情况去跟经纪公司谈分成。
比如斗鱼签约的网红,广告代理权在斗鱼,网红经纪公司需要和直播平台来讨论广告收入具体如何计算。
举例假设,比如广告主可能要求十个网红对需要推广的产品进行口播,播多少次、累计播出多长时间、在哪些时间段进行播出;或者不口播,通过网红展示露出,然后计算下会有多少费用,一般在经纪公司主页上都会留下联系方式以询问价格。一般会按照展示次数而非效果来收费。这也是占网红经纪公司收入比较多一种收入方式。
3/ 演出费用
让网红演一些网络剧、网络大电影、或者网络综艺节目会有通告费;如果在网红不是很红的情况下,如果要蹭热度来提高曝光量和知名度,不一定要收钱;但如果经纪公司比较有钱,情况就反之。
比如网红经纪公司可能就会当出品方,投资一部网剧,然后票房收入就可以分得一部分钱,这种情况下网红经纪公司的盈利模式更像影视公司;综艺节目也是类似,如果一家网红经纪公司手头上有很多网红资源,就会为旗下艺人量身打造节目,比如热度传媒就推出了类似的节目。
节目中可能会出现综艺打赏,尽管和网红自己的直播打赏有相似之处,但从植入形态上相对更「软」,而且是从直播综艺节目而非网红本身获得,因此把这种新类型的算到这一类收入类型里。
其他的还有线下通告演出产生的收入,但数量相对有限,也依网红经纪公司体量不同而情况不同。
电商领域:
比如美妆类网红的经纪公司或者类似于MCN(Multiple-channel-network,视频网站Youtube旗下兼具内容管理、明星经纪、广告代理等职能的新型组织,代表性公司有迪士尼的Maker Studio)这样的公司——这些经纪公司更像是传统意义上的经纪人,负责对接平台,分发网红的内容。
一般情况下是通过做植入广告和电商导购来进行销售分成。即按照销售结果进行分成。本质上是通过渠道影响力进行分成。
更大众的网红就像是一个有着巨大流量的广告牌,就像是在人群聚集的地方有展示功能的户外广告一样。而垂直领域网红更看重品牌调性,有可以代言的产品就进行代言,然后获得收入。
比如像如涵这种公司,针对张大奕这种有巨大影响力的网红,经纪公司还是负责管理网店、微博和直播等等任务。在这种情况下是没有打赏的,因此主要依靠自己网红旗下的电商网站去获得抽成。
网红经纪公司的商业模型的本质和其财务指标
尽管各家公司具体变现方式不同,但根本上相同的有一点——通过网红巨大的流量进行变现。
现在随着网红这个市场(直播、电商)竞争越来越激烈,主播的供应量越来越大,平台打赏这种收入拿得越来越难,这就导致各个网红经纪公司的利润变少,甚至有个别公司会出现些亏损的情况。
在这种情况下,各个公司就会去发掘新的盈利点,接更多广告做更多的电商导购——比如去淘宝直播这样变现更直接的网站进行直播。
本质上,这种公司如果要看它的财务模型,还是要毛利率和收入增长两个指标。投资人一般对早期项目的财务模型没有那么关注,相对看重网红背后的市场,乃至细分领域的市场到底有多大,比如美妆、美食、体育等等。
「郭富城恋上小23岁网红」的新闻曾让「网红」的搜索指数首次超越「明星」,网红现象受到了从资本圈到普通公众的热捧。
北极光创投董事总经理姜皓天说,普通人看到了网红的热闹,资本则更看重其背后的逻辑。
从本质来看,流量红利不再,存量市场的竞争越来越激烈的情况下,网红的价值在于重新吸引用户并分配用户有限的上网时间。如何通过更合理的运作使网红经济「续一秒」,都是值得理性探讨的话题。
*感谢以太资本投资经理邓学为本答案提供的观点。
*本文图片来源:以太资本 | Ether著《网红经济学》
关于网红的一切,都在以太资本专精投资经理联合创投圈大佬出品的「红宝书」——《网红经济学》当中,为您具体详细的解答。当当,亚马逊,京东等各大线上书店在售。

听说,红红火火的封面和「寒冬」更配~多看一眼,暖气就早来一天……
微信后台回复「网红」,就有机会获得暖心的以太资本送出的《网红经济学》哦~
快快点击「阅读原文」进入以太圆桌暖和一下吧~



