手机版
二维码
购物车
(
0
)
供应
求购
公司
团购
展会
资讯
招商
品牌
人才
知道
专题
图库
视频
下载
商圈
推广
热搜:
采购方式
甲带
滤芯
气动隔膜泵
带式称重给煤机
减速机型号
无级变速机
链式给煤机
履带
减速机
首页
供应
求购
公司
团购
展会
资讯
招商
品牌
人才
知道
专题
图库
视频
下载
商圈
首页
>
资讯
>
社会热点
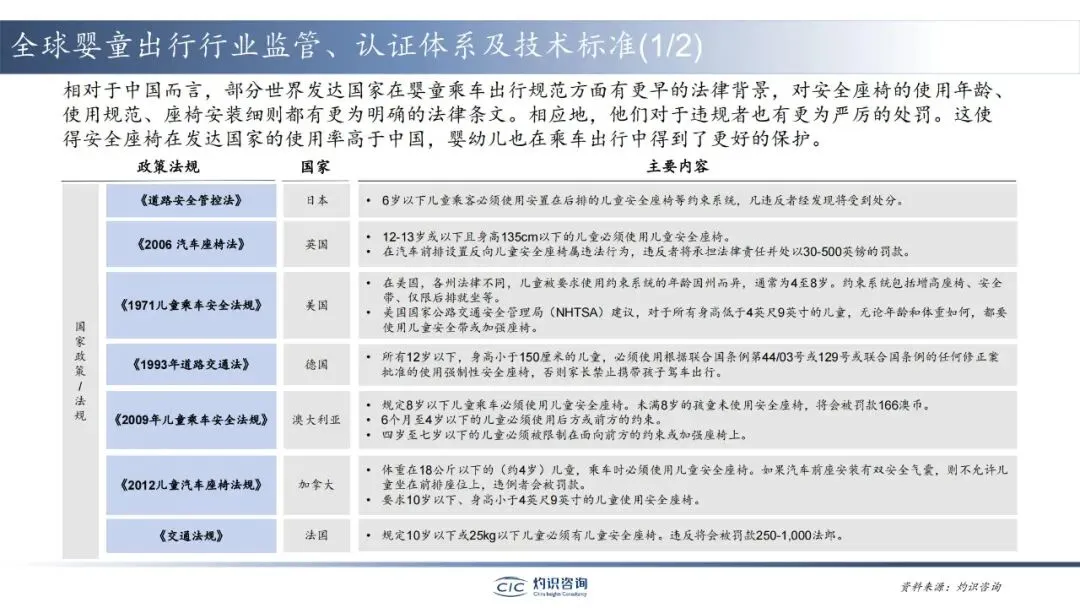
2023中国婴童出行产业发展白皮书
日期:2025-12-29 12:09:26 来源:网络整理 作者:本站编辑
评论:0
2023中国婴童出行产业发展白皮书
报告领取
添加左侧微信
回复“母婴”
获取更多报告
来源:
灼识咨询
版权归原作者所有
2024年4月26日 杭州
新渠道大会&增长品类大会
重磅嘉宾共探行业新出路
高效渠道与优质品牌一站式对接
母婴核心群,直接开聊!
群满加母婴行业观察首席服务员微信
回复“母婴”关键词,拉您进群
关注母婴行业观察内容矩阵
get更多精彩内容↓↓
打赏
更多
>
同类资讯
• 行业洞察|搞定 AI 算力与订阅费支
0
条
相关评论
推荐图文
推荐资讯
点击排行
0
1
2026中国低空经济-民用无人机市场白皮书(精简版):万亿蓝海的爆发前夜
0
2
AI时代个人进化白皮书
0
3
【行业观察】是“封神之作”还是“冒险之旅”?一文解读马斯克联合SpaceX、Tesla、xAI发布TERAFAB项目的前景、挑战和行业影响
0
4
2026年快消行业AI营销增长白皮书
0
5
CATTI白皮书2026(热点素材跟练189)
0
6
【行业观察】谈谈我国的工业全产业链——从"大而不强"到自主可控的突围之路
0
7
2025年TikTok Shop年度白皮书
0
8
2025年移动应用营销白皮书(非游戏)
0
9
终极全域拆解·全量规划白皮书(精准预算·无模糊)
网站首页
|
关于我们
|
联系方式
|
使用协议
|
版权隐私
|
网站地图
|
排名推广
|
广告服务
|
积分换礼
|
网站留言
|
RSS订阅
|
违规举报
|
皖ICP备20008326号-18
(c)2008-2022 免费发布网 All Rights Reserved