2022年中国新经济企业500强发展研究报告|36氪研究院
以科技创新为引领和支撑的新经济企业,增强中国经济发展韧性。
来源 |36氪研究院(ID:kr_research)封面来源 | 视觉中国
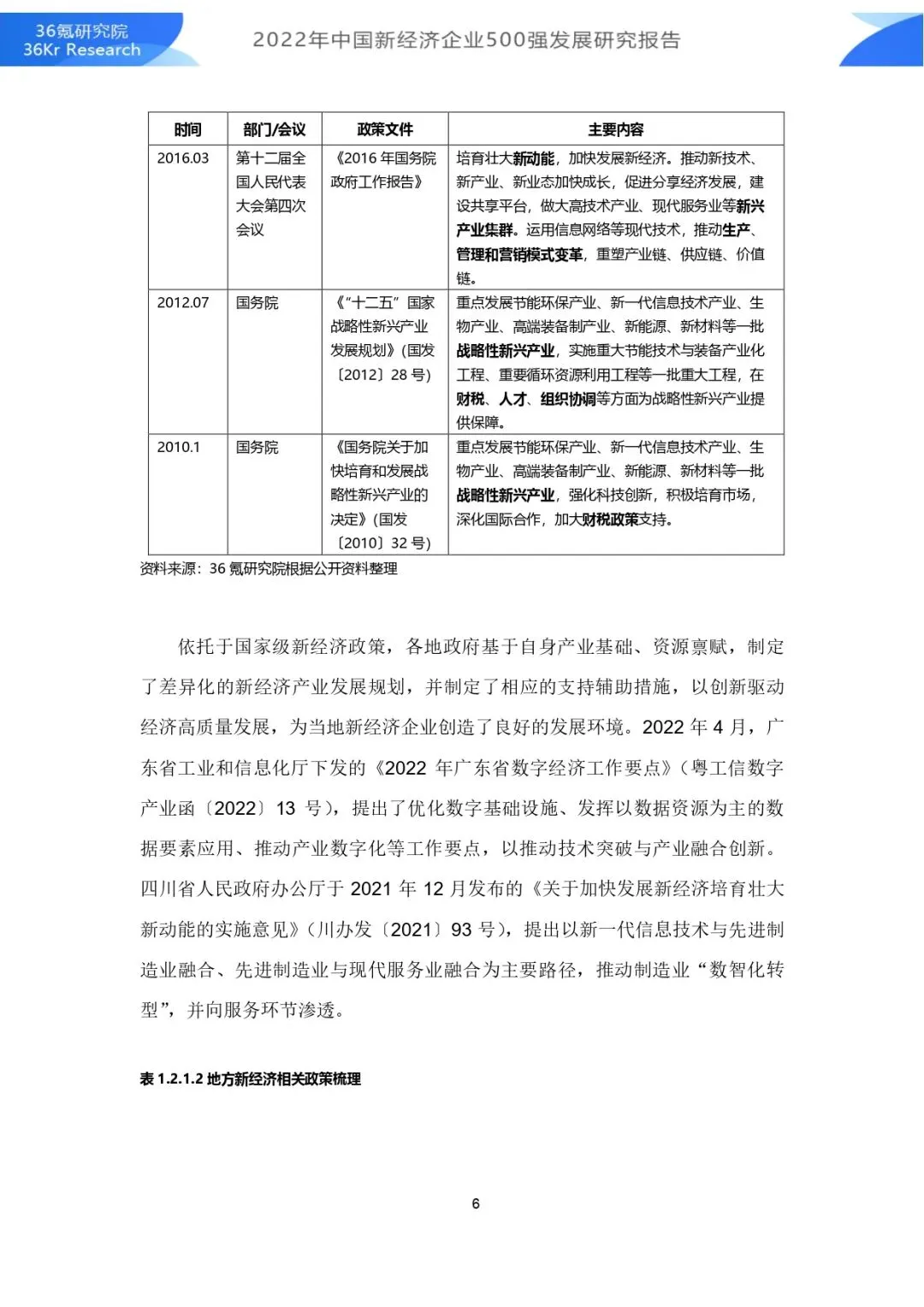
2022年全球疫情与百年未有之变局交织并行,冲击着世界各经济体,以新技术、新产业、新业态、新商业模式为内容的新经济则成为我国抵御风险和增强经济发展韧性的重要力量。在宏观政策积极引导、新经济人才供给持续增多、微观主体研发投入上升、关键技术实现突破的多重保障下,2021年“三新”经济增加值为197,270亿元,比上年增长16.6%,高于同期GDP增速,占GDP比重17.25%(数据来源:国家统计局)。数字技术、生物医药、新能源等多个领域取得较快发展,依托技术和模式创新实现新发展、新突破的新经济企业成为革新生产模式、生产要素、生产效率的重要推动力。基于此,为挖掘中国新经济优秀企业,洞察新经济未来新风向,36氪研究院根据自有数据库,筛选出过往有过融资、估值超过3亿美元,同时在2022年积极研发新技术、开拓新市场、创新商业模式的新经济企业,并剔除存在重大经营风险和负面消息的企业。在此基础上,针对已筛出的企业构建了包含创新指数、资本指数、财务指数、团队指数、ESG指数五大一级指标,33个二级指标的综合评价体系,对符合融资、估值等要求的企业进行评分。根据评分结果,遴选出了综合实力排名前500家的企业,形成2022年中国新经济企业500强榜单。2022年新经济企业500强榜单较去年变化率达到8.8%,上榜企业覆盖共33个行业。与去年相同,医疗健康、数字文娱、企业服务、人工智能与电子商务仍为企业最集中的热门赛道,企业数量分别达到72家、63家、53家、47家、29家。聚集企业最多的前十名赛道企业总数占比达72.4%,较去年小幅下降。其中,人工智能与新能源赛道呈现明显的扩张趋势,企业数量较2021年分别增加约80%、140%。在政策与市场需求驱动下,人工智能技术与新能源技术的融合应用不断深化,产业化进程持续推进,2022年诞生了诸多创新成果显著、盈利能力强、资本认可度高的优秀企业。从新经济500强企业在各城市群的分布情况来看,长三角、京津冀、粤港澳三大区域引领,全国多点开花。长三角城市群为全国之最,新经济企业数量占比约36%,区域内形成了以上海为中心,沪、浙、江、皖一体化协同发展的格局。京津冀城市群新经济企业占比约30%,且高度集中于北京。粤港澳大湾区企业占比约18%,形成了深圳、广州双中心格局,深圳市发展更为强劲,企业数量约为广州3倍。成渝城市群与前三大城市群存在一定差距,但已初步形成成都、重庆双城带动的格局,成为西部新经济重要增长极。从省级行政区分布情况来看,北上广三地新经济企业占比超六成,总体呈东南沿海地区向内陆地区辐射的趋势。北京注册的新经济企业数量达135家,占比27%,是新经济企业总部最为集中的城市,其中数字文娱赛道企业达23家,远高于全国其他省市,企业服务、人工智能、医疗健康三大赛道分别聚集了16、15、10家企业。上海与广东两省市也是新经济企业的重要基地,诞生的新经济企业数量均为85家。上海市主要聚集了医疗健康、人工智能类企业,广东省则在企业服务、医疗健康、人工智能领域具备一定优势。东部沿海地区,浙、苏两省为新经济中心,分别培育了48家与38家新经济企业,均较上年有提升。浙江省数字文娱赛道诞生企业数量最多,达10家,新能源汽车企业数量达5家,高于其他省市。江苏省医疗健康赛道跑出最多企业,达9家,新能源企业达4家,较其他省市独具优势。西部地区,四川省引领新经济发展,2022年新经济企业数量达16家。其中,医疗健康、智慧物流、新消费领域初步形成集聚。

2022年新经济500强企业总体市/估值较上年缩水近2成,数字文娱、电子商务、新能源汽车三大赛道市/估值排名领先。其中,新能源汽车行业市/估值排名相较去年显著提升。广东省、北京市、浙江省三地区新经济企业“含金量”最高,市/估值全国占比达68.4%。

多数新经济企业进入融资后期
绝大多数新经济500强企业采用股权融资方式实现长期发展,且融资轮次均在A轮以后。其中,约85%的企业进入D轮及以后融资阶段、IPO或上市后阶段。由此可见,新经济500强企业的商业模式、盈利模式、内部创新与管理模式等较为成熟,受到一二级市场认可。在智慧物流、软件服务、新消费、人工智能等赛道中,处于融资初期、中期的企业占比相对较大,新入局企业相对更多。
立足当前新经济500强企业所折射出的发展特征,未来,更多优质企业或将诞生于政策支持叠加技术创新的赛道中。而在新经济发展大格局已定的基础上,北上广浙将持续领跑,中、西部核心城市立足特色优势不断增强优质项目吸引力,实现错位式发展。对于微观主体而言,以坚定的长期创新战略巩固、拓展自身优势的龙头企业,有望穿越行业周期,实现长足发展。本报告重点研究问题如下:
2022年外部环境为新经济企业带来哪些机遇与挑战?
2022年新经济500强企业主要分布在什么行业,典型赛道具有怎样的发展特征?
2022年新经济500强企业总体市/估值呈现出怎样的变化,哪些赛道“吸金力”增强?
2022年不同地区的新经济发展呈现怎样的特点?
2022年新经济500强企业的融资情况有何特点,各赛道企业融资情况有何差异?
2022年新经济龙头企业与新兴企业的核心竞争力与创新战略是什么?
- 未来,哪些赛道、地区将诞生更多新经济企业,新经济企业何以巩固与拓展自身优势?
更多精彩内容,详见《2022年中国新经济企业500强发展研究报告》,点击文章底部【阅读原文】,提取码:gsy6,或在36氪研究院微信公众号上回复“2022新经济500强”获取下载链接。

























































?点击阅读原文
领取「2022新经济500强」研究报告