



















清晰完整版报告已上传至星球

目录
前言
1 综述
1.1 低空经济与低空产业
1.2 我国低空经济发展历程
1.3 中美低空经济发展比较
2 低空经济六要素
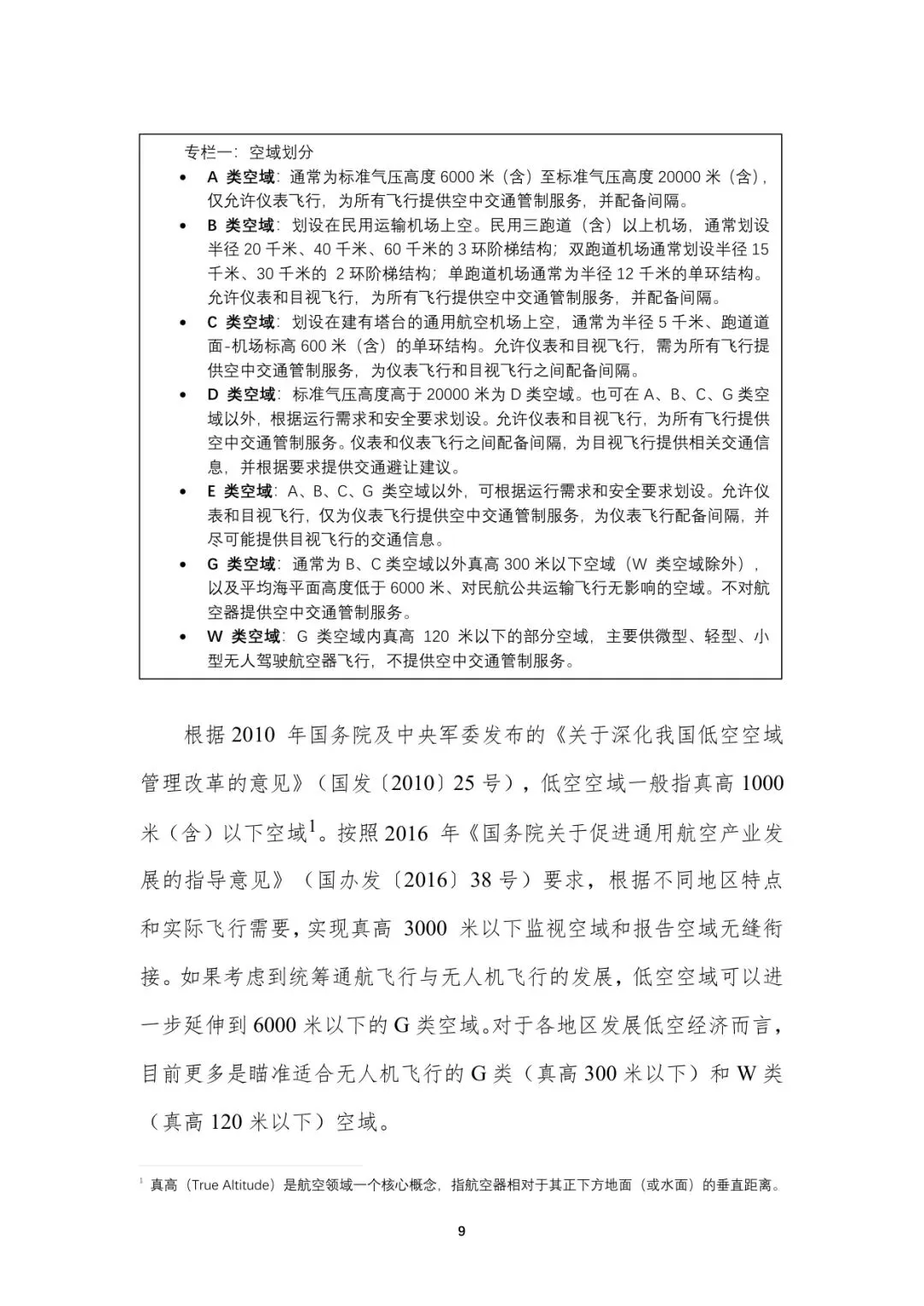
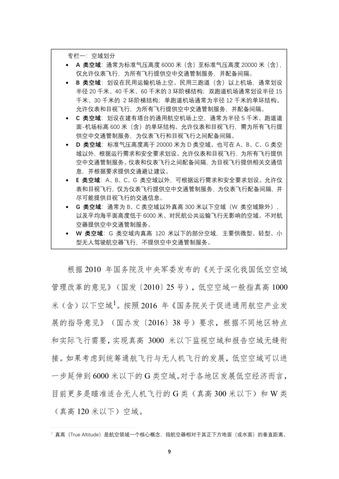
2.1 空域资源
2.2 技术与产业
2.3 基础设施
2.4 应用场景
2.5 安全保障
2.6 管理体制
3 低空产业和市场
3.1 低空经济产业生态
3.2 发展概况
3.3 低空经济企业
3.4 低空产业市场
3.5 低空经济市场规模发展前景
4 低空+场景分析
4.1 低空+农业
4.2 低空+测绘
4.3 低空+工业
4.4 低空+物流运输
4.5 低空+文旅
4.6 低空+应急救援
4.7 低空+城市治理
4.8 低空+区域发展
5 发展低空经济的主要瓶颈
5.1 空域资源供给
5.2 基础设施和调度管理手段
5.3 产业链自主可控风险
5.4 亟待建立新型适航管理体制
5.5 应用场景不够丰富
6 政策梳理
6.1 国家政策
6.2 各地政策汇编
7 加快建设人工智能时代的低空经济


