
金融观察家
编者语
由香港大学经管学院金融学教授、北京大学汇丰商学院金融学特聘教授巴曙松教授率领团队精心撰写、连续二十年权威发布的《2025年中国资产管理行业发展报告》重磅推出!2025年报告以“关税摩擦与AI转型下的中国资产管理行业”为主题,同时邀请交通银行、泰康资产、阳光保险、金鹰基金、东方红资管、五矿信托、康曼德资本、清科研究、香港投资基金公会等机构对行业进行跟踪展望,深度剖析中国资管行业的最新发展趋势!
20周年报告还制作了巴曙松教授撰联、资管行业大事记折页、书签等特别纪念。本文后附征订信息,欢迎征订。
课题主持人/巴曙松教授
01
喜讯
喜讯!《2025年中国资产管理行业发展报告》,成功入选《财经》杂志推荐书单,标志着这份已连续发布20年的行业“风向标”,再次获得了顶尖财经媒体的高度认可。

02
《2025年中国资产管理行业发展报告》课题组简介
课题主持人
| 巴曙松 | 金融学教授,博士生导师 |
香港大学经管学院金融学教授 | |
北京大学汇丰商学院金融学特聘教授 |
特邀行业一线资深专家(按姓名汉语拼音排序)
泰康保险集团股份有限公司执行副总裁兼首席投资官 | |
深圳市康曼德资本管理有限公司董事长 | |
清科集团管理合伙人,清科研究中心总经理 | |
香港投资基金公会副总监 | |
五矿国际信托有限公司董事长 | |
交通银行业务总监 | |
上海东方证券资产管理有限公司副总经理 | |
金鹰基金管理有限公司董事长 | |
阳光保险集团创始人、董事长 |
03
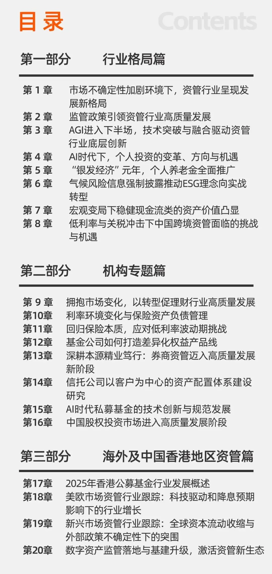
目录

04
历年资产管理行业发展报告

05
征订信息
联系人:
胡鹏
电话:134-5251-8488
邮箱:hupeng200101@163.com
赵泰宁
电话:180-5781-9797
邮箱:ztnwin@foxmail.com



完
本篇编辑:徐广超
温馨提示:目前微信推送文章不再按照发布时间排序,而是会优先显示“设为星标”或者点击过“在看”文章的订阅号推送。广大读者朋友们可以点击上方蓝字“金融观察家”,然后再点击右上角“...”点选“设为星标”;或对喜欢的文章点击“在看”,方便查阅。感谢您的关注。
扫
码
关
注

微信公众号
金融观察家
“聚焦金融政策研究、促进金融专业交流”为宗旨,系个人学习、研究之用,为达公益教育之目的,不具有盈利性质


