2023-2024年中国企业出海发展研究报告|36氪研究院
来源|36氪研究院(ID:kr_research)
全球化时代,越来越多的中国企业将业务拓展至全球范围,出海也从“可选项”变为部分企业的“必选项”。从中国品牌自主研发的新能源汽车,到加码国际化布局的医疗器械,再到文化输出的短视频,越来越多的中国企业正加速出海步伐。36氪研究院持续关注出海赛道,基于2023年中国企业出海动态总结出海路径、出海区域、出海赛道等内容,输出面向2024年出海策略的深度研究,供已出海或潜在出海企业制定战略布局参考。
中国企业出海正处于怎样的发展阶段?市场玩家有哪些?
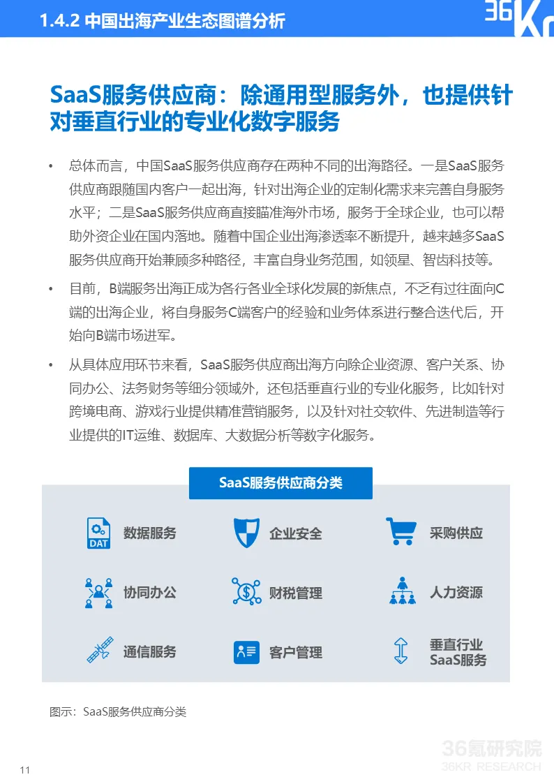
中国企业出海已迈入全力升级产品力、品牌力的4.0阶段。近年来,随着中国各类技术成熟、供应链能力提升,中国企业出海方式更加丰富。一部分出海企业正进一步加大研发力度和本地化产能投入,以过硬的产品和极致的性价比逐步融入当地市场,另一部分企业开始注重品牌效应,通过打造独特而具有辨识度的品牌形象,吸引海外消费者的认同,进而在用户心智层面构筑起企业自身的护城河。Google《中国全球化品牌2023》报告指出,现阶段中国品牌最重要的工作就是打造有意义的差异化,即品牌的“价值感”。如今,中国企业出海已经形成了完善的产业生态,参与者除出海企业外,还包括为出海企业提供数字化服务的供应商,如技术供应商、营销服务供应商及SaaS服务供应商等。
中国企业出海有哪些路径和模式?
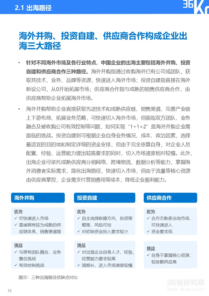
针对不同海外市场及各行业特点,中国企业的出海主要包括海外并购、投资自建和供应商合作三种路径。海外并购指通过收购海外已有公司或团队,获取其技术、业务、品牌等资源,快速进入海外市场;投资自建指直接在海外新设公司,从0开始拓展市场;供应商合作指与成熟的销售供应商合作,由供应商帮助企业拓展海外市场。图示:三种出海路径优缺点对比
历经40余年发展,中国企业出海模式持续迭代,目前主要包括产品/服务出海、制造出海、和模式出海三类。图示:三种出海模式对比
出海4.0浪潮下,36氪研究院对中国出海企业哪些建议?
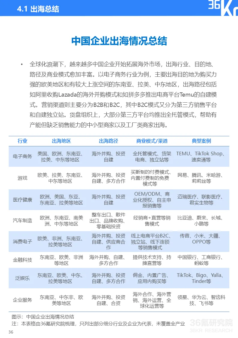
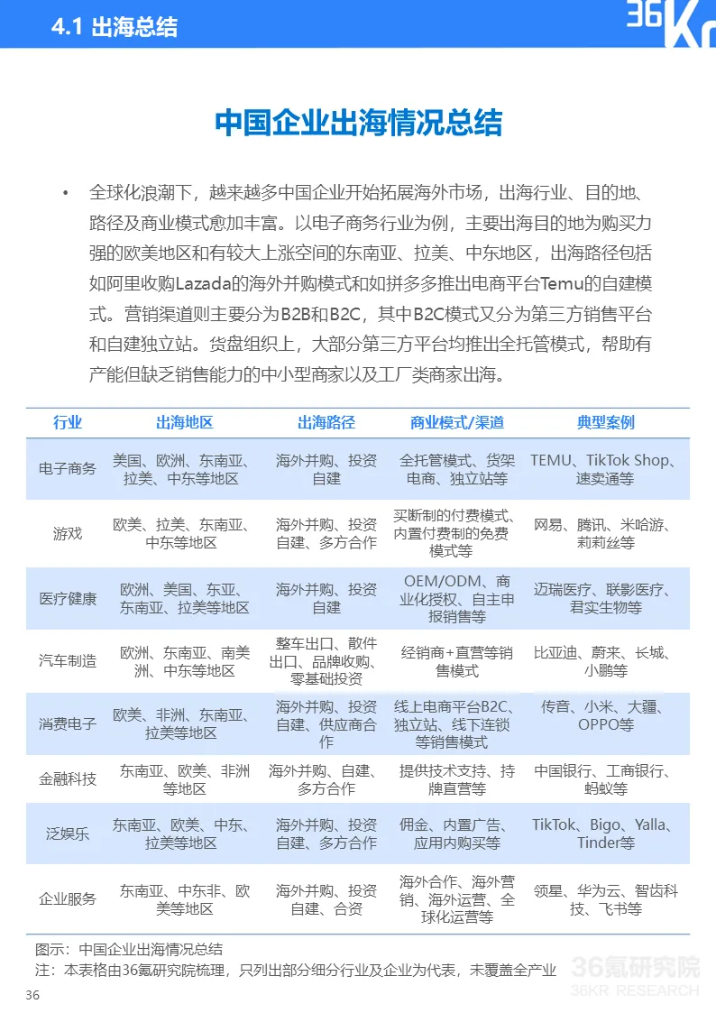
(1)出海企业应根据自身品牌特质和所属行业选择合适的出海模式和出海地区。以电子商务行业为例,主要出海目的地为购买力强的欧美地区和有较大上涨空间的东南亚、拉美、中东地区,出海路径包括如阿里收购Lazada的海外并购模式和如拼多多推出电商平台Temu的自建模式。营销渠道则主要分为B2B和B2C,其中B2C模式又分为第三方销售平台和自建独立站。货盘组织上,大部分第三方平台均推出全托管模式,帮助有产能但缺乏销售能力的中小型商家以及工厂类商家出海。图示:不同行业的企业出海策略建议
(2)中国企业应将创新视为其逐鹿全球市场的的主要驱动力。具体到实际操作中,企业可利用数字化技术,提升供应链、营销、合规等环节的运营效率,从产品创新、商业模式创新、文化创新、管理创新等维度,扩展出海发展空间。- 中国企业出海正处于怎样的发展阶段?发展过程中有哪些驱动力?
- 目前中国出海产业生态中,市场玩家分为哪几类?各类代表企业有哪些?
- 出海4.0浪潮下,36氪研究院对中国出海企业提出哪些建议?
更多精彩内容,请关注“36氪研究院”微信公众号。如想获取《2023-2024年中国企业出海发展研究报告》,点击文章底部【阅读原文】,提取码: qhcu,或在36氪研究院微信公众号上回复“出海”获取下载链接。

来个“分享、点赞、在看”?