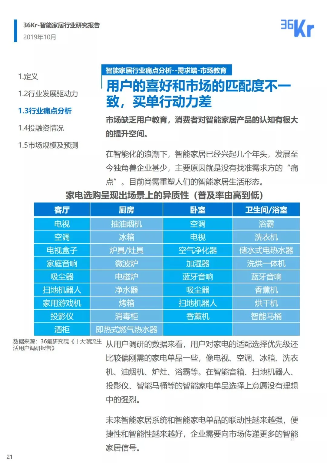
智能家居行业发展历程
智能家居行业发展的诸多驱动力
智能家居行业的市场规模及投融资数据
智能家居行业的产业链详细分析及对应的典型企业
智能家居行业未来发展趋势预测
以下为《5G时代下的智能家居竞争格局》36氪智能家居行业研究报告全文。

































































都看到这里了,在文末左下角~
点击阅读原文,
抢个智装小站的红包吧~
智能家居行业发展历程
智能家居行业发展的诸多驱动力
智能家居行业的市场规模及投融资数据
智能家居行业的产业链详细分析及对应的典型企业
智能家居行业未来发展趋势预测
以下为《5G时代下的智能家居竞争格局》36氪智能家居行业研究报告全文。

































































都看到这里了,在文末左下角~
点击阅读原文,
抢个智装小站的红包吧~