
·聚焦:人工智能、芯片等行业
欢迎各位客官关注、转发

《中国金融智能体发展研究与厂商评估报告(2025)》核心结论显示,2025 年作为金融智能体元年,行业已进入初步探索期,在技术突破、业务创新与政策支持三重驱动下,市场规模达 9.5 亿元,预计 2030 年将飙升至 193 亿元,年复合增长率 82.6%。金融智能体的价值已从降本增效升级为驱动业务增长、重塑客户体验的核心引擎,银行业为核心应用阵地,职能运营与业务外围场景率先落地。
一、核心发展现状:试点提速,场景初显
l市场格局多元:银行以43% 的项目占比成为核心阵地,资产管理机构(27%)、保险公司(15%)紧随其后,形成 “头部引领 + 中尾部跟进” 格局。
l应用场景聚焦:职能运营类(知识问答、办公助手)和业务外围类(智能客服、报告生成)为主要探索方向,核心金融场景仍处于试点阶段。
l部署模式双轨:嵌入式功能改造(轻量化升级既有系统)与独立应用开发(定制化平台或产品)并行,项目金额集中在数十万至百万级。
l风险与挑战并存:约20%-25% 的项目面临效果不达预期风险,主要源于数据治理不足、生产环境适配难、全生命周期成本忽视等问题。
二、关键趋势与核心需求
l价值期望升级:59.6% 的金融机构将 “驱动业务增长” 列为首要价值方向,57.8% 关注 “提升客户体验”,远超降本增效诉求。
l技术能力聚焦:金融场景适配(66.2% 受访机构关注)、安全合规(61.6%)、平台易用性(62.9%)成为产品核心竞争力,金融大模型与智能体平台融合加速。
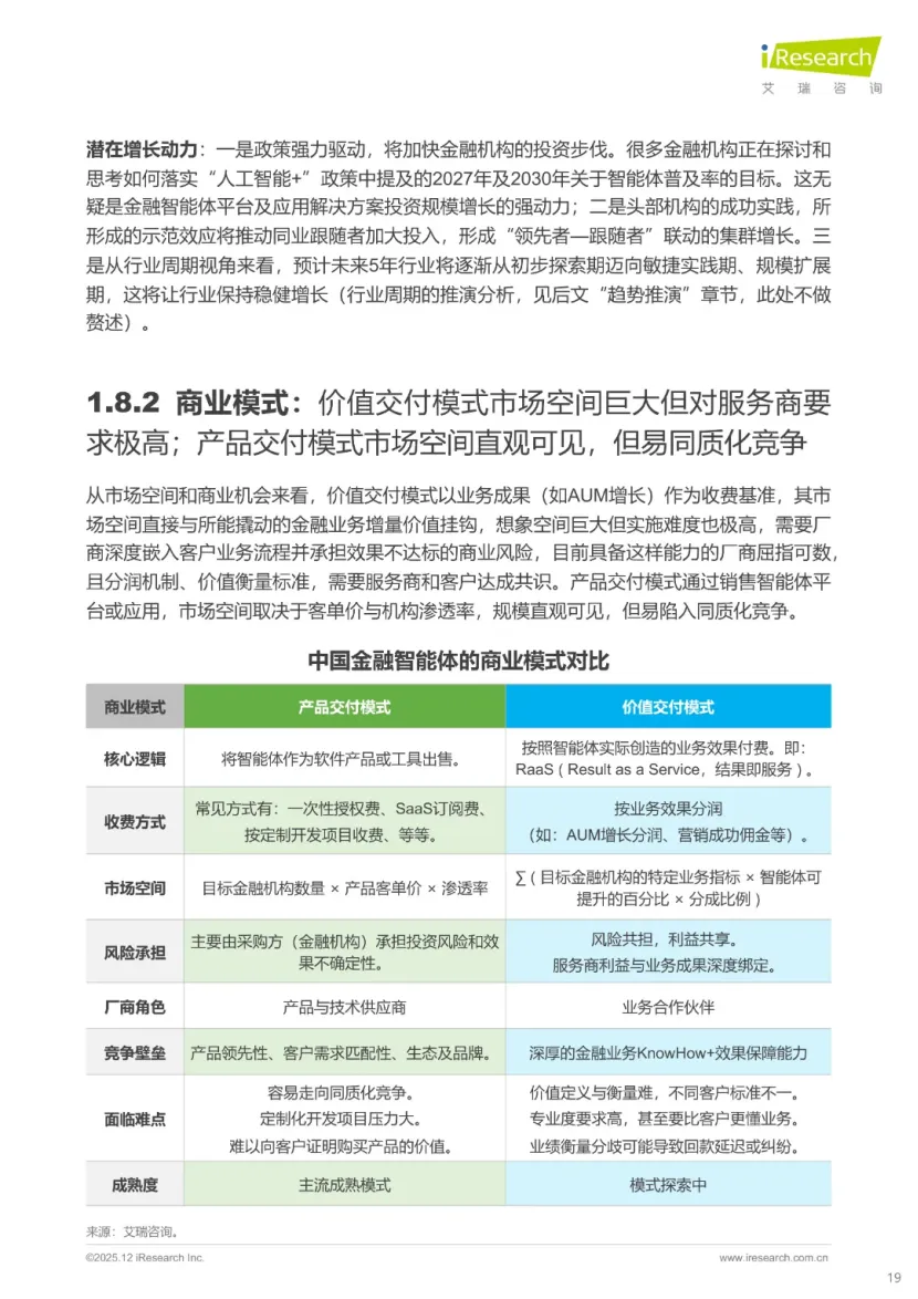
l商业模式演进:产品交付模式为主流,RaaS(结果即服务)模式逐步兴起,2027 年渗透率预计达 20%,推动厂商从产品供应商向业务伙伴转型。
l投资意愿提升:2025 年 Q4 积极投资意愿机构占比达 64.2%,较 Q1 提升 27.5%,政策引导与同业示范效应为主要驱动。
三、厂商竞争与落地关键
l阵营分化明显:市场形成综合领导者(阿里云、百度智能云等)、核心竞争者、创新发展者、未来破局者四大象限,金融业务KnowHow 与技术能力成为核心壁垒。
l落地成功要素:需满足安全合规底线(92.1% 受访机构将其列为前提)、清晰的价值评估体系、适配金融场景的产品能力,以及数据工程支撑。
l组织保障升级:领先机构开始设立智能体战略办公室(ASO),推动从项目制交付向产品制全生命周期运营转型。
未来,金融智能体将在2027-2028 年跨越规模化峡谷,进入黄金回报期。技术上,面向价值增长的 Agent Infra 与增强信任的安全架构将成为核心支撑;场景上,从外围辅助深入核心业务,2030 年 25% 的金融业务将通过智能体金融网络平台交易;生态上,人与智能体的共生系统将成型,2033 年 60% 的金融服务场景由智能体提供。
报告对政务智能体的发展应用开展了全景式分析,力求为政务部门、技术开发者以及相关研究人员提供启发与借鉴。报告重点围绕政务智能体的发展背景与定义、技术要素与架构、变革价值与场景、面临挑战及未来发展建议五大方面展开研究。

















公众号后台回复《报告丨中国金融智能体发展研究与厂商评估报告+(2025)》,即可获得完整报告。
本公众号所刊发稿件及图片来源于网络,仅用于交流使用,如有侵权请联系回复,我们收到信息后会在24小时内处理。
推荐阅读:



商务合作请加微信勾搭:18948782064
请务必注明:
「姓名 + 公司 + 合作需求」


