
相关阅读
导读:
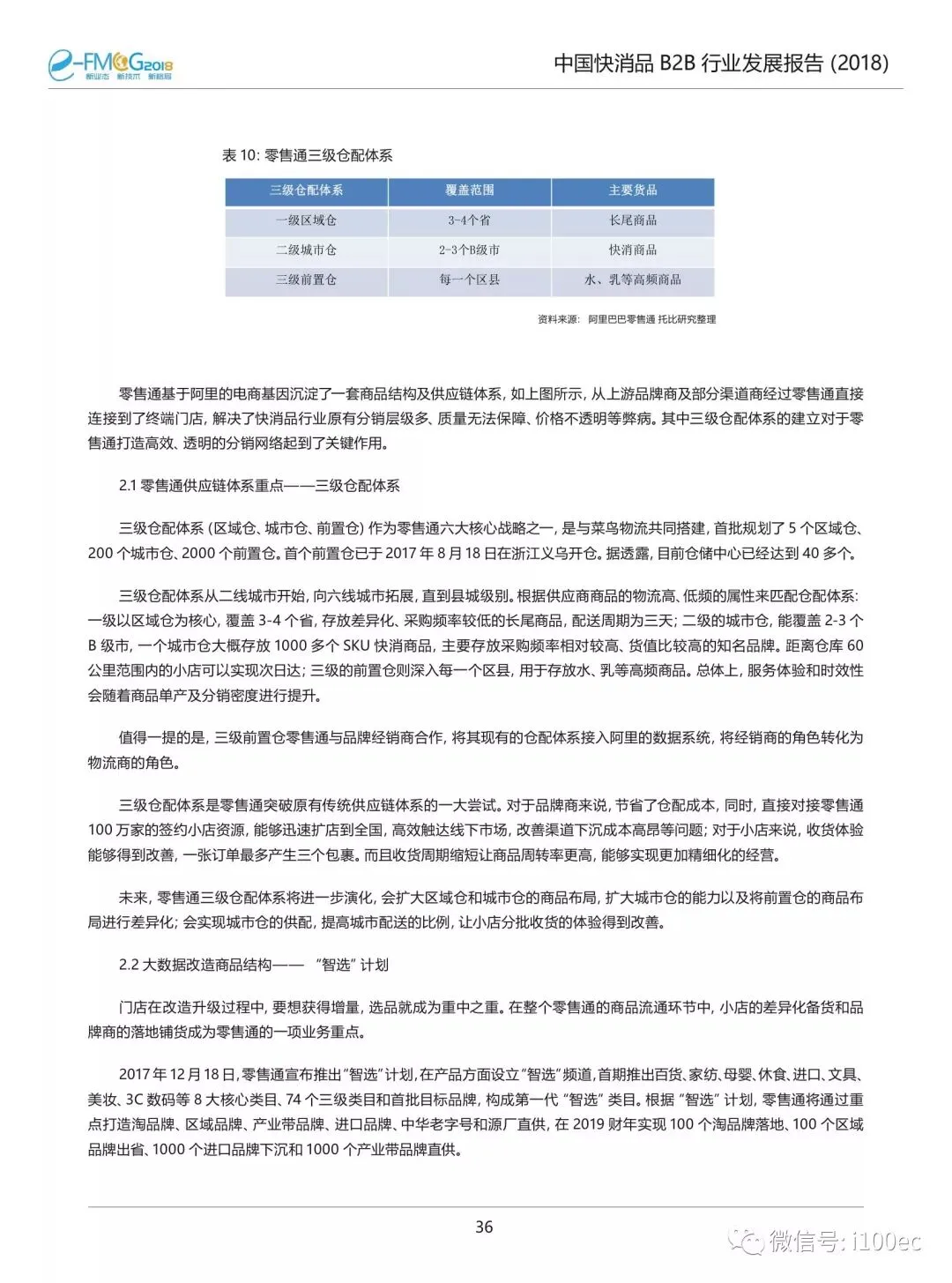
2018年是新零售战场群雄争霸的一年,新零售对快消品行业人、货、场关系的重构使得产业链上各个重要节点加速升级,品牌商、分销商、B2B平台以及终端门店纷纷运用互联网技术进行业态重构,积极面对新零售带来的挑战和机遇。本篇报告主要介绍关于快消品B2B行业的发展状况及未来趋势。

























































(来源:托比研究 编选:电子商务研究中心)
》》点击“阅读原文”,进入中国B2B电子商务网

相关阅读
重磅| 阿里、京东“火拼”快消品新战场 上半年B2B吸金132亿元
点击关键词 看权威行业报告
点击关键词 看独家原创文章

【我们】电子商务研究中心(微信ID:i100EC),运营国内领先电商资讯智库门户100EC.CN
【投稿】news@netsun.com
【合作】微信:www-100ec-cn
【授权】微信:JL24on(添加时请备注来源、公司职务及姓名)
近210000电商人正关注我们公众号
注意:现在公众号有置顶功能了,大家把微信更新到最新版本,点开“电子商务研究中心”公众号,点“置顶公众号”键,就可以将我们置顶了。此外,您还可以将电子商务研究中心添加到桌面,这样,您就可以第一时间发现我们。