


SPSS是一种常用的数据分析软件,在问卷调
查分析中用的比较多!
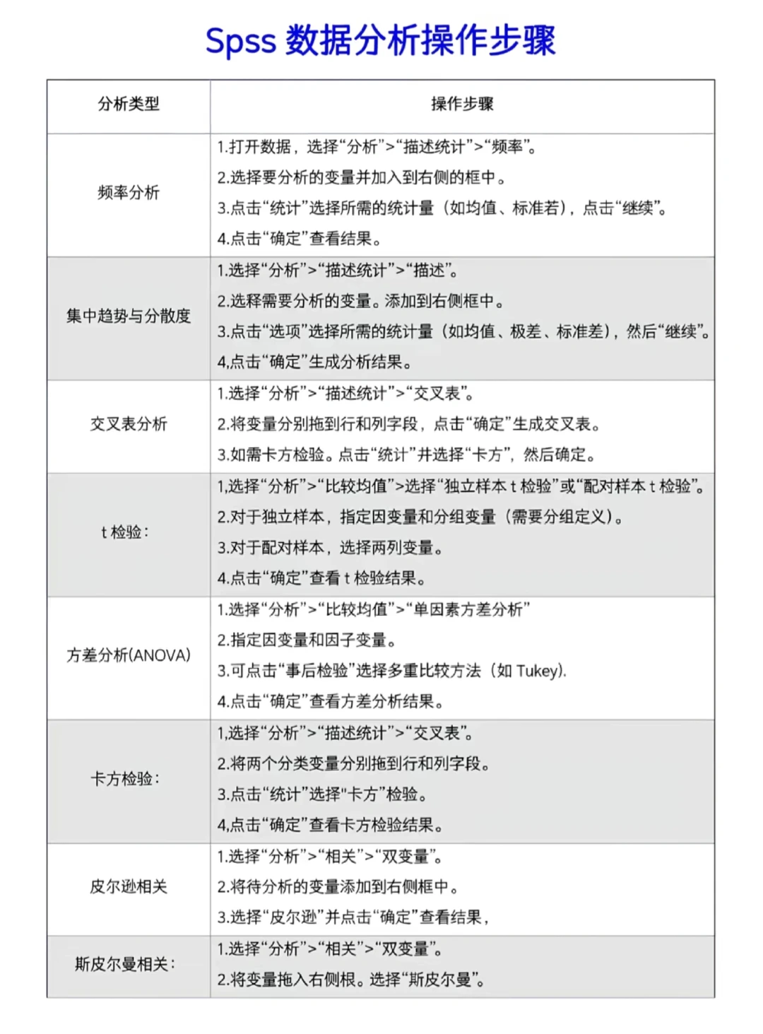
SPSS问卷分析的核心步骤:
数据准备:将问卷调查数据导入SPSS中。确保
数据格式正确且易于分析。
数据清理:识别和处理无效或缺失的数据。可以
删除不完整的问卷,或使用插值方法填补缺失值。
③3描述性统计:使用SPSS的描述性统计功能,生
成有关问卷数据的基本统计信息,如平均值、标准
差和频数分布。
数据可视化:使用SPSS的图表功能,绘制柱状
图、折线图、散点图等,以更直观地展示数据分析
结果。
解释和报告:根据分析结果编写报告,解释数据
的意义和发现,并与研究问题和目标进行对比。
变量分析:根据研究目的选择合适的分析方法。
例如,如果你想比较不同组别的得分差异可以使用
t检验或方差分析。
如果你想探索变量之间的关系,可以使用相关性分
析或回归分析。#spss统计分析 #数据分析 #数据分析我在行
查分析中用的比较多!
SPSS问卷分析的核心步骤:
数据准备:将问卷调查数据导入SPSS中。确保
数据格式正确且易于分析。
数据清理:识别和处理无效或缺失的数据。可以
删除不完整的问卷,或使用插值方法填补缺失值。
③3描述性统计:使用SPSS的描述性统计功能,生
成有关问卷数据的基本统计信息,如平均值、标准
差和频数分布。
数据可视化:使用SPSS的图表功能,绘制柱状
图、折线图、散点图等,以更直观地展示数据分析
结果。
解释和报告:根据分析结果编写报告,解释数据
的意义和发现,并与研究问题和目标进行对比。
变量分析:根据研究目的选择合适的分析方法。
例如,如果你想比较不同组别的得分差异可以使用
t检验或方差分析。
如果你想探索变量之间的关系,可以使用相关性分
析或回归分析。#spss统计分析 #数据分析 #数据分析我在行


