手机版
二维码
购物车
(
0
)
供应
求购
公司
团购
展会
资讯
招商
品牌
人才
知道
专题
图库
视频
下载
商圈
推广
热搜:
采购方式
甲带
滤芯
带式称重给煤机
气动隔膜泵
减速机型号
无级变速机
链式给煤机
履带
减速机
首页
供应
求购
公司
团购
展会
资讯
招商
品牌
人才
知道
专题
图库
视频
下载
商圈
首页
>
资讯
>
社会热点
国企投融资岗位笔试专业知识题库答案
日期:2025-12-24 10:21:15 来源:网络整理 作者:本站编辑
评论:0
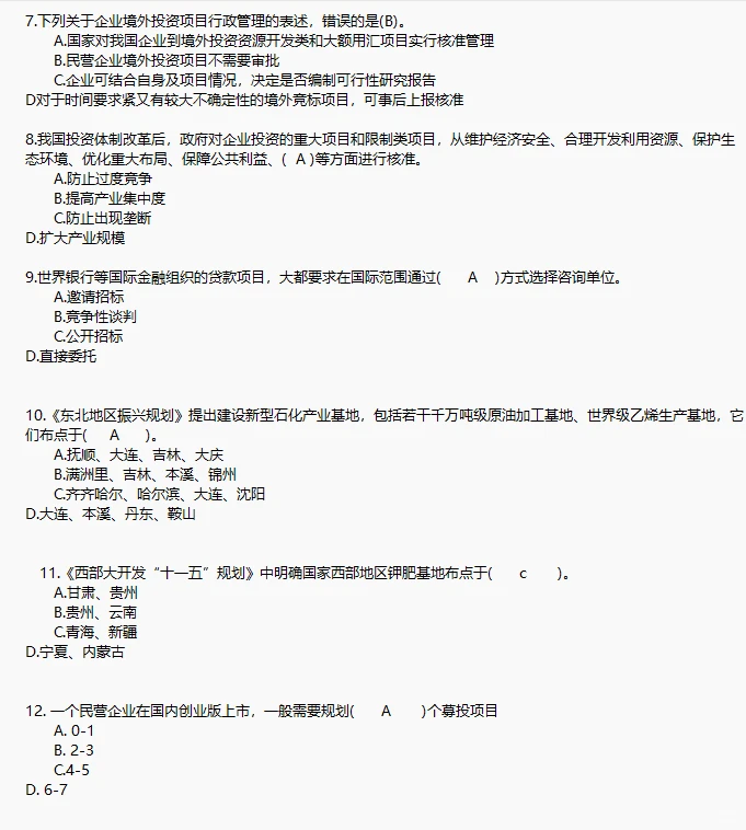
国企投融资岗位笔试专业知识题库答案
国企的投融资岗位
笔试高质量题库真题合集
考前必刷真题28套
笔试,英语笔试,情景模拟,案例分析……
#国企招聘
#题库
#考试题库
#金融学
#金融与投资
#笔试
#国企投融资
#央国企投融资
#投融资岗
#投融资岗笔试
打赏
更多
>
同类资讯
• 产业数据报告 | 全球与中国日用玻
0
条
相关评论
推荐图文
推荐资讯
点击排行
0
1
CATTI白皮书2026(热点素材跟练197)
0
2
用产业标准引领发展—同路系列产业白皮书解码
0
3
AI发展报告:产业与就业结构巨变中的机遇与挑战;就是产业与就业的大洗牌,既有躲不开的挑战,也有藏不住的机遇.
0
4
海岛经营白皮书
0
5
2026实测进口肺结节槲皮素甄选白皮书:“清肺毒、消结节、降气阻、止咳化痰”四维养肺,纯度与吸收双优
0
6
FUD说,ION的通缩机制仅停留在白皮书?
0
7
《留明教育2026美高全维度衔接白皮书》开放领取!留明教育全方位护航,助孩子从容迈进新征途
0
8
报告分享 | 《长江经济带汽车产业发展历史与现状深度分析报告(1950年代-2026年)
0
9
《2024短剧出海白皮书》解读:百亿蓝海爆发,本土化精品化破局
网站首页
|
关于我们
|
联系方式
|
使用协议
|
版权隐私
|
网站地图
|
排名推广
|
广告服务
|
积分换礼
|
网站留言
|
RSS订阅
|
违规举报
|
皖ICP备20008326号-18
(c)2008-2022 免费发布网 All Rights Reserved