


在这个高速发展的时代,我们不仅关注经济的蓬勃,更要注重环境的可持续与社会的和谐。今天,就让我来给大家种草一套特别的“绿色装备”——ESG系列报告?。
?环保先锋,从我做起
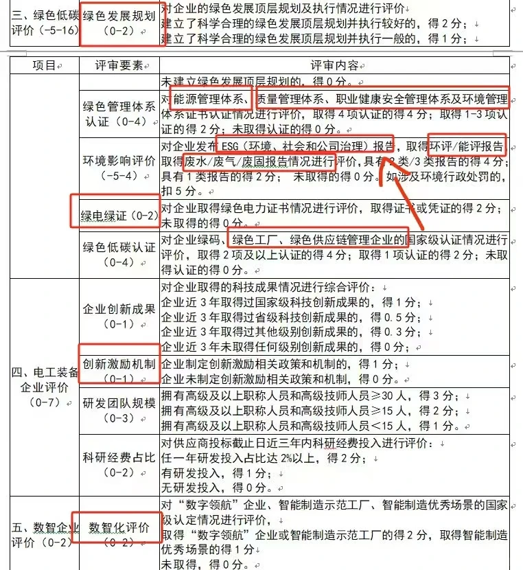
ESG,即环境(Environmental)、社会(Social)和公司治理(Governance)的综合评价标准,它不仅仅是一份报告,更是一种责任与承诺。通过这份报告,企业可以向世界展示其在环境保护、社会责任和公司治理方面的努力和成果。
?绿色电力,照亮未来
在这套ESG系列报告中,绿色电力证书是一项引人注目的内容。它不仅代表了企业使用的清洁能源,更是对地球的一份深切关爱。选择使用绿色电力,就是在减少碳排放,为我们的地球母亲贡献一份力量。
?数据说话,透明可信
报告中的数据详尽、客观,涵盖了企业在环境、社会和公司治理等多个维度的表现。这些数据的背后,是对企业社会责任的深入实践和持续改进,是对可持续发展理念的坚定承诺。
?招投标新宠,赢得先机
现在,越来越多的国家将ESG报告作为招投标的重要参考。一套完善的ESG系列报告,不仅能够提升企业的形象,更有可能在激烈的市场竞争中为企业赢得先机。
?号召“双碳行动”,引领潮流
在全球积极应对气候变化的背景下,ESG报告成为了推动企业实现“双碳目标”(碳达峰和碳中和目标)的重要工具。通过ESG系列报告,我们可以号召更多的人和企业加入到这场绿色行动中,共同构建美好的未来。
?选择ESG,选择未来
在这个绿色发展的时代,选择ESG系列报告,就是选择了一个更加可持续、更加负责任的未来。让我们一起行动起来,用实际行动为地球母亲贡献一份力量。
#认证 #检测认证 #可行性研究报告 #高新技术企业认定 #项目申报 #职称评审 #绿色低碳发展 #研究报告 #检测报告
?环保先锋,从我做起
ESG,即环境(Environmental)、社会(Social)和公司治理(Governance)的综合评价标准,它不仅仅是一份报告,更是一种责任与承诺。通过这份报告,企业可以向世界展示其在环境保护、社会责任和公司治理方面的努力和成果。
?绿色电力,照亮未来
在这套ESG系列报告中,绿色电力证书是一项引人注目的内容。它不仅代表了企业使用的清洁能源,更是对地球的一份深切关爱。选择使用绿色电力,就是在减少碳排放,为我们的地球母亲贡献一份力量。
?数据说话,透明可信
报告中的数据详尽、客观,涵盖了企业在环境、社会和公司治理等多个维度的表现。这些数据的背后,是对企业社会责任的深入实践和持续改进,是对可持续发展理念的坚定承诺。
?招投标新宠,赢得先机
现在,越来越多的国家将ESG报告作为招投标的重要参考。一套完善的ESG系列报告,不仅能够提升企业的形象,更有可能在激烈的市场竞争中为企业赢得先机。
?号召“双碳行动”,引领潮流
在全球积极应对气候变化的背景下,ESG报告成为了推动企业实现“双碳目标”(碳达峰和碳中和目标)的重要工具。通过ESG系列报告,我们可以号召更多的人和企业加入到这场绿色行动中,共同构建美好的未来。
?选择ESG,选择未来
在这个绿色发展的时代,选择ESG系列报告,就是选择了一个更加可持续、更加负责任的未来。让我们一起行动起来,用实际行动为地球母亲贡献一份力量。
#认证 #检测认证 #可行性研究报告 #高新技术企业认定 #项目申报 #职称评审 #绿色低碳发展 #研究报告 #检测报告


