



绩效管理绩效考核指标,作为人力资源部门工作的核心评价依据,旨在全面衡量其在设计、实施、监控与改进绩效管理体系,以推动组织绩效提升和员工激励发展方面的成效
它不仅能让HR伙伴们找准绩效管理模块的工作方向、提升专业度...更能实现自我价值
其具体内容主要涵盖以下七大类
绩效管理体系设计与实施:
·绩效管理制度完整性
·绩效管理制度知晓度
·绩效管理制度满意度
绩效目标设定与管理:
·绩效目标与战略目标一致性
·绩效目标SMART原则遵循度
·绩效目标调整频率
绩效考核实施与管理:
·绩效考核周期完成率
·绩效考核结果公正性
·绩效考核结果申诉率
绩效反馈与沟通:
·绩效反馈及时性
·绩效沟通质量
·绩效改进计划制定与执行情况
绩效结果应用:
·绩效结果与薪酬调整、晋升、奖励等人力资源决策的关联度
·绩效优秀员工激励措施落实情况流程满意度
·绩效低效员工辅导与改进效果
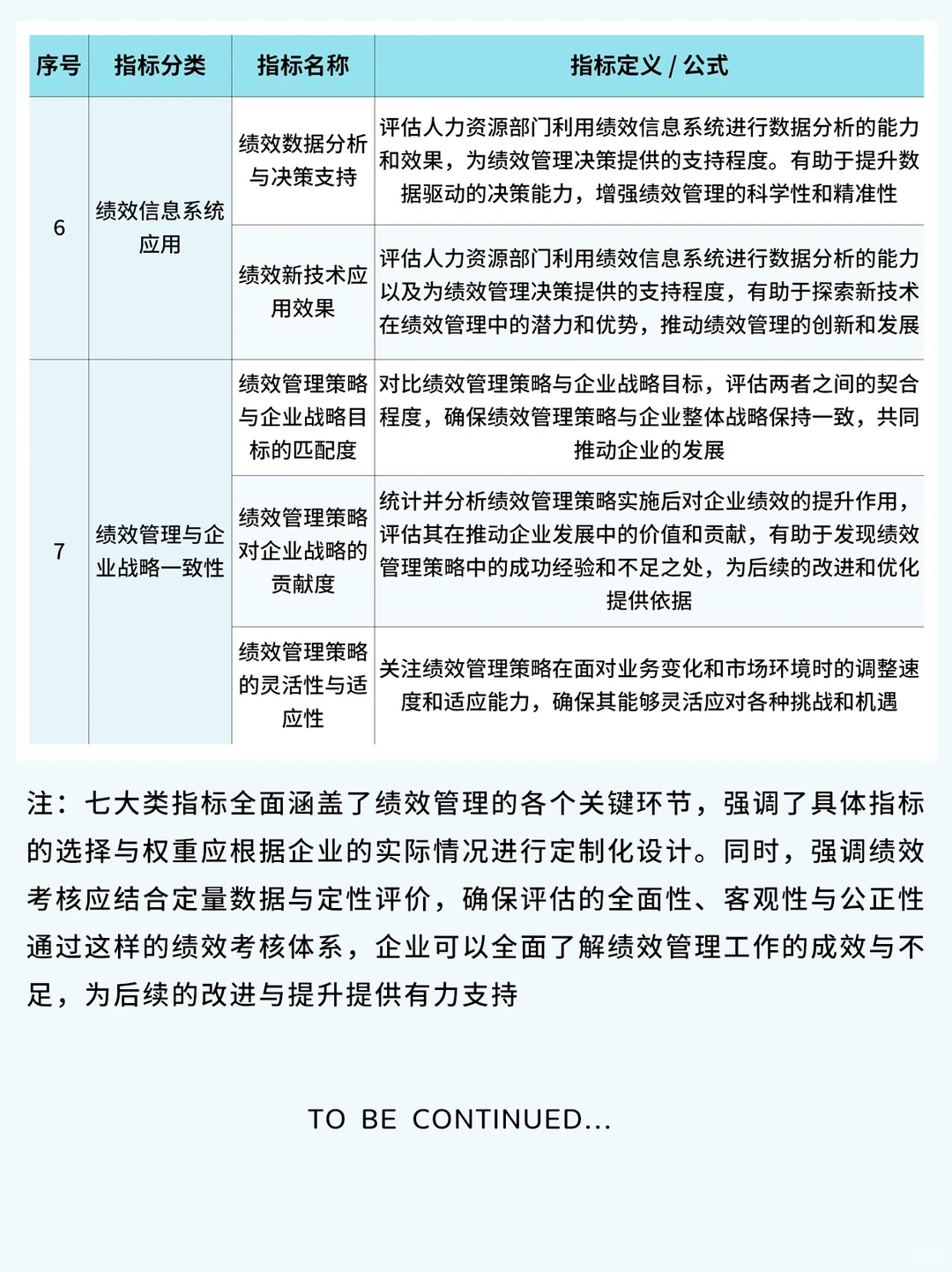
绩效信息系统应用:
·绩效信息系统使用率
·绩效数据分析与决策支持
·绩效新技术应用效果
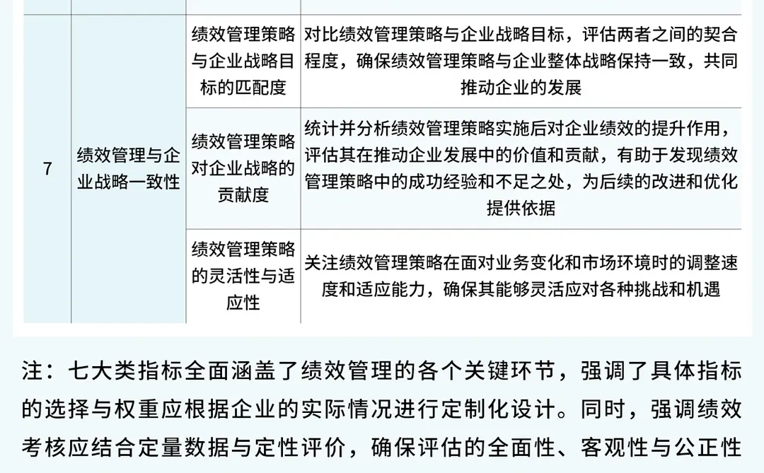
绩效管理与企业战略一致性:
·绩效管理策略与企业战略目标的匹配度
·绩效管理策略对企业战略的贡献度
·绩效管理策略的灵活性与适应性
注:七大类指标全面涵盖了绩效管理的各个关键环节,强调了具体指标的选择与权重应根据企业的实际情况进行定制化设计。同时,强调绩效考核应结合定量数据与定性评价,确保评估的全面性、客观性与公正性。通过这样的绩效考核体系,企业可以全面了解绩效管理工作的成效与不足,为后续的改进与提升提供有力支持
ps:如果对绩效管理绩效考核指标存在疑惑和不解,咱们可以一起交流探讨哟~
#人力资源 #职场干货 #人力资源管理 #绩效管理 #绩效考核 #HR的日常 #hr #HRBP #绩效指标量化 #hr人力资源 #hr干货 #HR必备 #人事 #人事管理 #人力资源六大模块
它不仅能让HR伙伴们找准绩效管理模块的工作方向、提升专业度...更能实现自我价值
其具体内容主要涵盖以下七大类
绩效管理体系设计与实施:
·绩效管理制度完整性
·绩效管理制度知晓度
·绩效管理制度满意度
绩效目标设定与管理:
·绩效目标与战略目标一致性
·绩效目标SMART原则遵循度
·绩效目标调整频率
绩效考核实施与管理:
·绩效考核周期完成率
·绩效考核结果公正性
·绩效考核结果申诉率
绩效反馈与沟通:
·绩效反馈及时性
·绩效沟通质量
·绩效改进计划制定与执行情况
绩效结果应用:
·绩效结果与薪酬调整、晋升、奖励等人力资源决策的关联度
·绩效优秀员工激励措施落实情况流程满意度
·绩效低效员工辅导与改进效果
绩效信息系统应用:
·绩效信息系统使用率
·绩效数据分析与决策支持
·绩效新技术应用效果
绩效管理与企业战略一致性:
·绩效管理策略与企业战略目标的匹配度
·绩效管理策略对企业战略的贡献度
·绩效管理策略的灵活性与适应性
注:七大类指标全面涵盖了绩效管理的各个关键环节,强调了具体指标的选择与权重应根据企业的实际情况进行定制化设计。同时,强调绩效考核应结合定量数据与定性评价,确保评估的全面性、客观性与公正性。通过这样的绩效考核体系,企业可以全面了解绩效管理工作的成效与不足,为后续的改进与提升提供有力支持
ps:如果对绩效管理绩效考核指标存在疑惑和不解,咱们可以一起交流探讨哟~
#人力资源 #职场干货 #人力资源管理 #绩效管理 #绩效考核 #HR的日常 #hr #HRBP #绩效指标量化 #hr人力资源 #hr干货 #HR必备 #人事 #人事管理 #人力资源六大模块


