手机版
二维码
购物车
(
0
)
供应
求购
公司
团购
展会
资讯
招商
品牌
人才
知道
专题
图库
视频
下载
商圈
推广
热搜:
采购方式
滤芯
甲带
带式称重给煤机
气动隔膜泵
减速机型号
无级变速机
链式给煤机
履带
减速机
首页
供应
求购
公司
团购
展会
资讯
招商
品牌
人才
知道
专题
图库
视频
下载
商圈
首页
>
资讯
>
社会热点
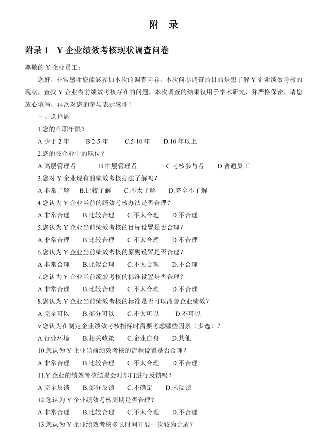
工商管理MBA绩效考核论文调查问卷,完整版
日期:2025-12-24 02:09:18 来源:网络整理 作者:本站编辑
评论:0
工商管理MBA绩效考核论文调查问卷,完整版
今日分享:
Y企业绩效考核现状调查问卷,内容齐全版。看这篇就够了
#开题报告模板
#硕士论文
#MBA论文
#毕业论文
#论文
#论文写作
#论文辅导
#问卷调查
#论文初稿
#论文提纲
打赏
更多
>
同类资讯
• 白 皮 书资 料
0
条
相关评论
推荐图文
推荐资讯
点击排行
0
1
CATTI白皮书2026(热点素材跟练197)
0
2
用产业标准引领发展—同路系列产业白皮书解码
0
3
AI发展报告:产业与就业结构巨变中的机遇与挑战;就是产业与就业的大洗牌,既有躲不开的挑战,也有藏不住的机遇.
0
4
海岛经营白皮书
0
5
2026实测进口肺结节槲皮素甄选白皮书:“清肺毒、消结节、降气阻、止咳化痰”四维养肺,纯度与吸收双优
0
6
FUD说,ION的通缩机制仅停留在白皮书?
0
7
《留明教育2026美高全维度衔接白皮书》开放领取!留明教育全方位护航,助孩子从容迈进新征途
0
8
报告分享 | 《长江经济带汽车产业发展历史与现状深度分析报告(1950年代-2026年)
0
9
《2024短剧出海白皮书》解读:百亿蓝海爆发,本土化精品化破局
网站首页
|
关于我们
|
联系方式
|
使用协议
|
版权隐私
|
网站地图
|
排名推广
|
广告服务
|
积分换礼
|
网站留言
|
RSS订阅
|
违规举报
|
皖ICP备20008326号-18
(c)2008-2022 免费发布网 All Rights Reserved