




?很多跨行业找工作的宝,一定要快速了解要找的目标行业,这一点在面试的时候,是面试官着重考察的点。
?毕竟,企业招人只看你能不能快速上手,快速产出。
?我一直觉得作为一个产品经理,在做任何产品之前,都需要做非常充分的行业研究,要对行业有一个整体的概念,然后再去深挖行业细节。最后将自己的产品知识融入到所学的产品行业研究方法论里去。
?关于什么是行业研究?
首先如果对行业研究下一个简单定义就是:以一个宏观环境为研究对象去研究整个产业的变化对其中各个细分领域的企业会有哪些影响。
行业研究的作用是什么?
- 作用1:分析公司当前业务的未来前景;
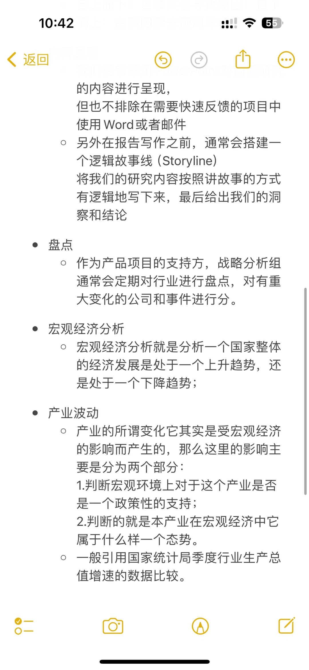
- 作用2:寻找下一个业务发展点:行业空间大; 如何做行业研究?
【详见图】
#这个模板有点东西#想记录下此刻 #产品经理 #产品运营我在行 #用户运营 #互联网运营 #职场干货 #行业 #文章 #职场 #职场日常 #面试 #产品经理面试 #行业研究 #期待见面 #产品经理转行 #转行
?毕竟,企业招人只看你能不能快速上手,快速产出。
?我一直觉得作为一个产品经理,在做任何产品之前,都需要做非常充分的行业研究,要对行业有一个整体的概念,然后再去深挖行业细节。最后将自己的产品知识融入到所学的产品行业研究方法论里去。
?关于什么是行业研究?
首先如果对行业研究下一个简单定义就是:以一个宏观环境为研究对象去研究整个产业的变化对其中各个细分领域的企业会有哪些影响。
行业研究的作用是什么?
- 作用1:分析公司当前业务的未来前景;
- 作用2:寻找下一个业务发展点:行业空间大; 如何做行业研究?
【详见图】
#这个模板有点东西#想记录下此刻 #产品经理 #产品运营我在行 #用户运营 #互联网运营 #职场干货 #行业 #文章 #职场 #职场日常 #面试 #产品经理面试 #行业研究 #期待见面 #产品经理转行 #转行


