手机版
二维码
购物车
(
0
)
供应
求购
公司
团购
展会
资讯
招商
品牌
人才
知道
专题
图库
视频
下载
商圈
推广
热搜:
采购方式
甲带
滤芯
气动隔膜泵
减速机
履带
带式称重给煤机
减速机型号
链式给煤机
无级变速机
首页
供应
求购
公司
团购
展会
资讯
招商
品牌
人才
知道
专题
图库
视频
下载
商圈
首页
>
资讯
>
社会热点
2025中国花卉行业报告
日期:2025-12-21 17:23:53 来源:网络整理 作者:本站编辑
评论:0
2025中国花卉行业报告
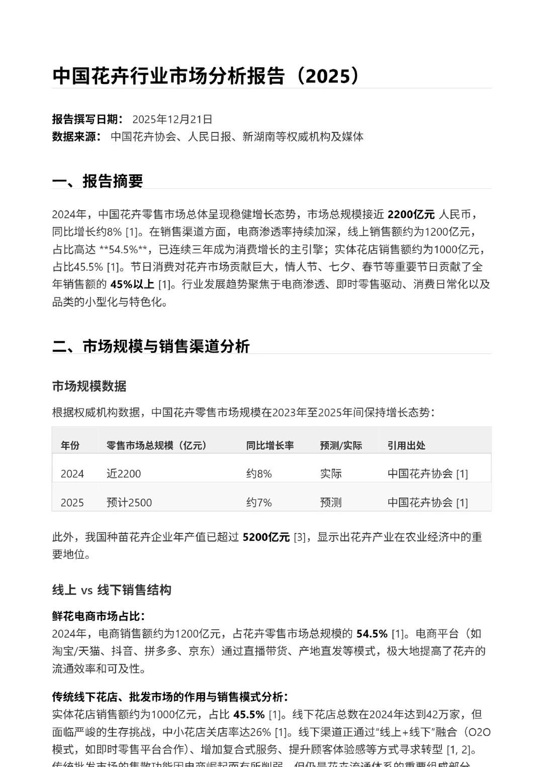
2025年中国花卉行业报告出炉!数据显示,2024年市场总规模已接近2200亿元,同比增长8%。电商渗透率持续加深,线上销售额占比高达54.5%,成为行业增长主引擎。未来,花卉行业将聚焦于新品种培育、智慧供应链和数字化生产,消费日常化与品类特色化成为新趋势。AI技术也将在分拣等环节大放异Cai,助力产业升级。
#花卉
#行业报告
#市场分析
#电商
#消费趋势
#新零售
#鲜切花
#盆栽
#行业动态
打赏
更多
>
同类资讯
• 2025最新AI人工智能龙头梳理
0
条
相关评论
推荐图文
推荐资讯
点击排行
0
1
预测❗️2024下半年旅游发展趋势
0
2
文旅干货|2024文旅发展的四个新趋势
0
3
?探索文旅新潮流,中国旅游风向标!?
0
4
?文旅行业未来趋势?一文读懂!
0
5
国内研学旅游行业发展现状及未来趋势
0
6
旅游行业回温?请抓住今年的新趋势!
0
7
文旅干货|文旅新趋势!品质旅游发力点
0
8
36页 | 2024中国文旅产业发展趋势报告
0
9
2024年旅行行业趋势
网站首页
|
关于我们
|
联系方式
|
使用协议
|
版权隐私
|
网站地图
|
排名推广
|
广告服务
|
积分换礼
|
网站留言
|
RSS订阅
|
违规举报
|
皖ICP备20008326号-18
(c)2008-2022 免费发布网 All Rights Reserved