














像“开课xx天后不予退款”这类规定基本都属于霸王条款,我目前看到的判决书里这些条款都是无效的。
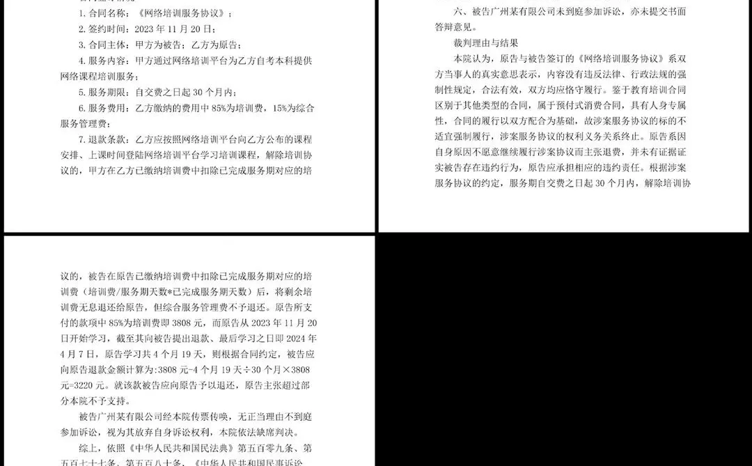
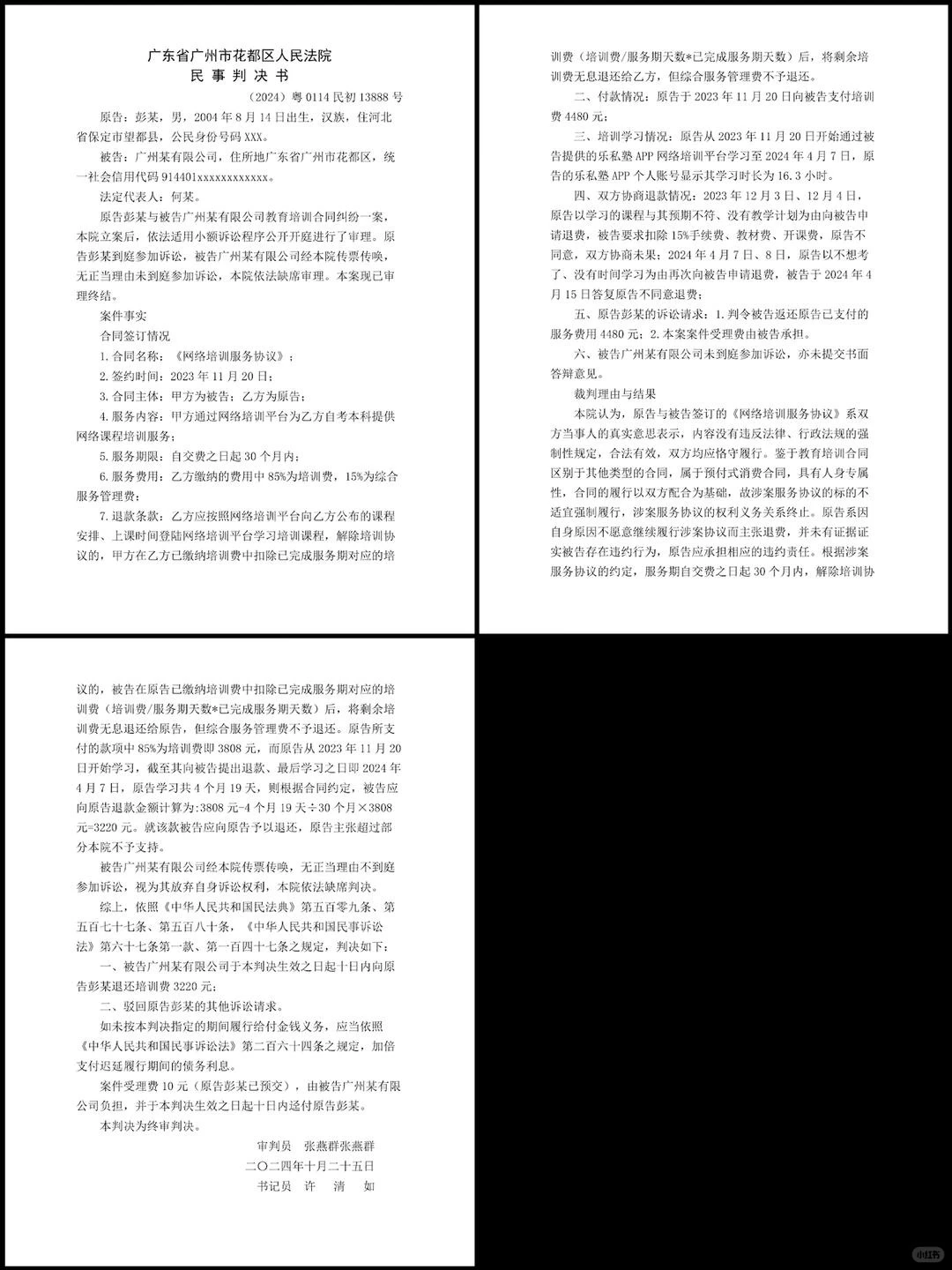
P6-P14都是相关案例,我已经把重点标出来了,大家有时间也可以仔细阅读。
P2-P4说明,如果是因消费者自身原因要求退款,商家应退回未使用的费用,消费者需承担违约责任(即赔偿一定数额违约金)但是你不能不退
ps(通州案例,虽被判违约,但是法院给出的赔偿比网课公司一开始给得赔偿要多)
不过关于诉讼真的要谨慎,打官司非常费时烧钱,而且输赢也很难说,就算赢了,在时间和经济成本上肯定是划不来的。如果决定要起诉,一定要咨询专业律师❗️❗️❗️
我不是法律从业者,帖子中有错误的地方欢迎大家指正!
P2来源:最高法
P3来源:京法网事
P4来源:广州市中级人民法院
P6-P14来源:中国裁判文书网
二编
‼️重要内容‼️
姐妹们,我刚了解到网上立案,自己起诉好像只要几十块,但不确定能否网上开庭(去线下成本就高了)。我还在研究,大家也可以多了解一下![棒R][棒R][棒R]
三编四编五编
没有违规啊为什么一直限流?求放过
六编
被举报了已修改
七编
我没招了
#画画 #绘画 #绘画课程 #板绘 #消费者 #消费者权益 #网课 #网课退费 #维权退费 #法律
P6-P14都是相关案例,我已经把重点标出来了,大家有时间也可以仔细阅读。
P2-P4说明,如果是因消费者自身原因要求退款,商家应退回未使用的费用,消费者需承担违约责任(即赔偿一定数额违约金)但是你不能不退
ps(通州案例,虽被判违约,但是法院给出的赔偿比网课公司一开始给得赔偿要多)
不过关于诉讼真的要谨慎,打官司非常费时烧钱,而且输赢也很难说,就算赢了,在时间和经济成本上肯定是划不来的。如果决定要起诉,一定要咨询专业律师❗️❗️❗️
我不是法律从业者,帖子中有错误的地方欢迎大家指正!
P2来源:最高法
P3来源:京法网事
P4来源:广州市中级人民法院
P6-P14来源:中国裁判文书网
二编
‼️重要内容‼️
姐妹们,我刚了解到网上立案,自己起诉好像只要几十块,但不确定能否网上开庭(去线下成本就高了)。我还在研究,大家也可以多了解一下![棒R][棒R][棒R]
三编四编五编
没有违规啊为什么一直限流?求放过
六编
被举报了已修改
七编
我没招了
#画画 #绘画 #绘画课程 #板绘 #消费者 #消费者权益 #网课 #网课退费 #维权退费 #法律


