
















? 规模与分布
⦁ 中国拥有千万净资产的高净值家庭达206.6万户。拥有高净值家庭最多的五个城市是北京(29.7万)、上海(26.3万)、香港(20.8万)、深圳(7.7万)、广州(7.1万)。
⦁ TOP5 城市中,上海与香港的高净值家庭规模降幅相对最小,同比下降0.7%。
???代际驱动的养老选择
⦁ 67%高净值银发族因子女定居而选择养老地点,60%将“靠近子女”作为核心考量,“两代相邻而居”成为理想模式。
⦁ 子女养老支持以经济支持为主,其次为情感关怀与生活照护。
⦁ 健康风险是退休后最担忧的“黑天鹅”,其次为子女染劣习及家族企业经营风险。
?️ 社区养老融合转型
⦁ 当前高净值银发族养老方式以居家为主(68%),社区养老仅占11%。
⦁ 未退休高净值人群中,倾向社区养老的比例升至19%,预示“居家+社区”融合模式将成为未来趋势。
⦁ 社区养老因医疗配套、服务定制与社交整合能力而吸引力上升。
? 高端机构养老消费
⦁ 21%高净值银发族选择机构养老,首次入住平均年龄70.3岁,年均花费27.5万元。
⦁ 37%的机构养老者年花费超30万元,选择因素侧重居住舒适度、设施完善及应急响应速度。
⦁ 一线城市高净值人群未来选择机构养老的意愿显著高于非一线城市。
? 商业年金险凸显价值
⦁ 高净值银发族退休后收入替代率达75%,远超全国平均水平(42.6%)。
⦁ 超50%高净值人群主动配置商业年金保险,其角色从养老补充扩展为兼具防御性与传承性的资产配置工具。
⦁ 该产品契合其对稳定现金流、财富安全与有序传承的核心诉求。
? 人工智能重塑养老生态
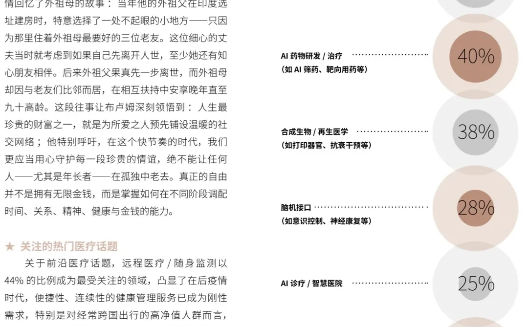
⦁ 近半数高净值人群关注远程医疗/智能穿戴设备,25%关注AI诊疗与智能护理机器人。
⦁ 31%期待未来通过AI进行数字创作,27%期望养老机构提升智能化水平。
⦁ 智能科技将推动健康管理全天候、生活服务精准化、财富规划智能化,构建智慧养老新生态。
? 健康管理多元分层
⦁ 健康管理机构选择呈现分层:公立医院体检中心为主,中医机构、私立高端及国际医疗中心亦占重要地位。
⦁ 抗衰老以日常饮食管理和规律锻炼为主,中医调理偏好显著高于西式营养品。
⦁ 细胞疗法与基因抗衰等高端干预方式开始进入选择视野。
《2025中国高净值人群品质养老报告》中信保诚人寿「传家」&胡润百富
完整报告共83页PDF,已收录至报告库~
#行业报告 #高净值人群 #养老 #品质养老 #老龄化
⦁ 中国拥有千万净资产的高净值家庭达206.6万户。拥有高净值家庭最多的五个城市是北京(29.7万)、上海(26.3万)、香港(20.8万)、深圳(7.7万)、广州(7.1万)。
⦁ TOP5 城市中,上海与香港的高净值家庭规模降幅相对最小,同比下降0.7%。
???代际驱动的养老选择
⦁ 67%高净值银发族因子女定居而选择养老地点,60%将“靠近子女”作为核心考量,“两代相邻而居”成为理想模式。
⦁ 子女养老支持以经济支持为主,其次为情感关怀与生活照护。
⦁ 健康风险是退休后最担忧的“黑天鹅”,其次为子女染劣习及家族企业经营风险。
?️ 社区养老融合转型
⦁ 当前高净值银发族养老方式以居家为主(68%),社区养老仅占11%。
⦁ 未退休高净值人群中,倾向社区养老的比例升至19%,预示“居家+社区”融合模式将成为未来趋势。
⦁ 社区养老因医疗配套、服务定制与社交整合能力而吸引力上升。
? 高端机构养老消费
⦁ 21%高净值银发族选择机构养老,首次入住平均年龄70.3岁,年均花费27.5万元。
⦁ 37%的机构养老者年花费超30万元,选择因素侧重居住舒适度、设施完善及应急响应速度。
⦁ 一线城市高净值人群未来选择机构养老的意愿显著高于非一线城市。
? 商业年金险凸显价值
⦁ 高净值银发族退休后收入替代率达75%,远超全国平均水平(42.6%)。
⦁ 超50%高净值人群主动配置商业年金保险,其角色从养老补充扩展为兼具防御性与传承性的资产配置工具。
⦁ 该产品契合其对稳定现金流、财富安全与有序传承的核心诉求。
? 人工智能重塑养老生态
⦁ 近半数高净值人群关注远程医疗/智能穿戴设备,25%关注AI诊疗与智能护理机器人。
⦁ 31%期待未来通过AI进行数字创作,27%期望养老机构提升智能化水平。
⦁ 智能科技将推动健康管理全天候、生活服务精准化、财富规划智能化,构建智慧养老新生态。
? 健康管理多元分层
⦁ 健康管理机构选择呈现分层:公立医院体检中心为主,中医机构、私立高端及国际医疗中心亦占重要地位。
⦁ 抗衰老以日常饮食管理和规律锻炼为主,中医调理偏好显著高于西式营养品。
⦁ 细胞疗法与基因抗衰等高端干预方式开始进入选择视野。
《2025中国高净值人群品质养老报告》中信保诚人寿「传家」&胡润百富
完整报告共83页PDF,已收录至报告库~
#行业报告 #高净值人群 #养老 #品质养老 #老龄化


