















宝子们!互联网AI应用运营增长岗的终极拷问来了:用户体验 vs 商业目标?? 选错逻辑直接凉!这岗位就是天天在刀尖上跳舞?,平衡的艺术你拿捏了吗?
痛点扎心时间到!看看你中了几箭:
1️⃣ 岗位核心职责雾里看花!天天喊“增长”,互联网AI应用运营增长岗的真实能力模型你摸透了吗?
2️⃣ 不懂行业黑话被吊打!面试官甩出“A/B测试置信度”、“冷启动用户画像”,你当场瞳孔地震??
3️⃣ 解题框架散成毛线团!被连环追问“如何提升AI功能渗透率”,回答东一榔头西一棒槌?
4️⃣ 踩中雷区而不自知!自信爆棚说“先做增长再管体验”,面试官默默画叉⚡️
?王炸解决方案来了!专为互联网AI应用运营增长岗打造的面试核弹库五大杀器:
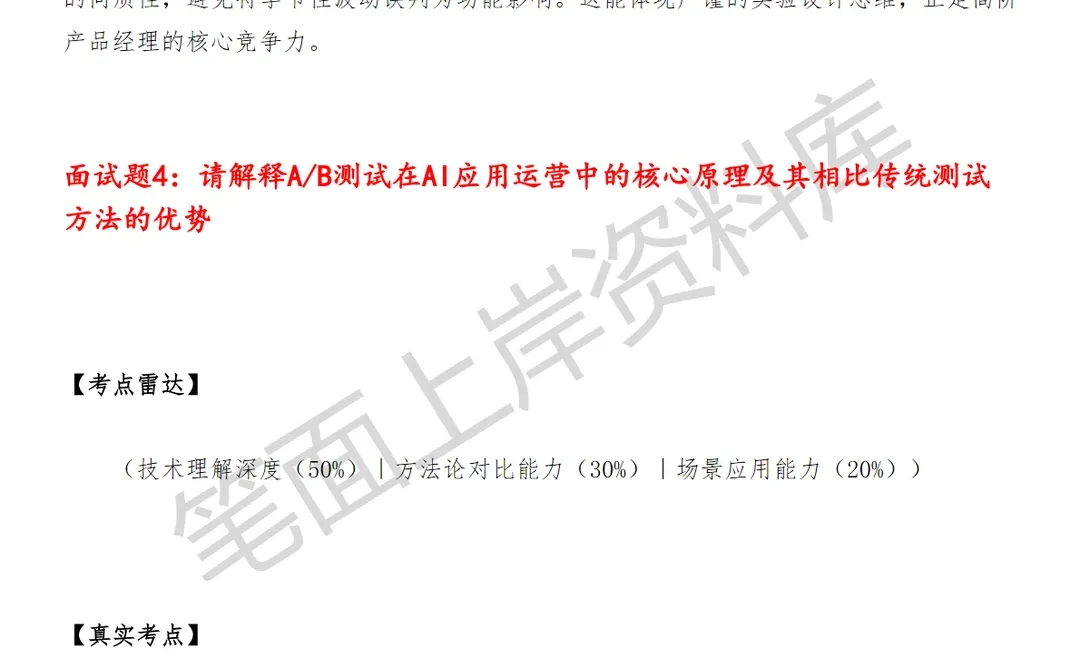
✅【关键考点标签】精准定位数据驱动、A/B测试设计、用户生命周期管理、ROI分析等核心能力点!
✅【行业及企业认知】独家拆解AI应用最新趋势 & 目标公司业务逻辑,比如如何设计ChatGPT插件的增长策略!
✅【岗位核心职责认知】揭秘从模型效果监控→用户反馈闭环→商业化漏斗优化的真实工作流,让你回答句句戳中要害!
✅【真题解析天花板】80道高频难题每题配5维拆解:
-【考点雷达】一眼看穿“如何衡量一个AI推荐算法好坏?”的本质是归因分析能力!
-【真实考点】锁定考官最想听的业务指标定义能力和技术理解深度!
-【参考答案】提供从“用户满意度”到“商业价值”的高逻辑性回答范本!
-【错误预警】避开“只谈准确率不谈延迟”等互联网AI应用运营增长岗专属雷区!
-【名师点评】点拨如何展示你的反套路王潜质!
✅【海量硬核内容】200页20万字!专为互联网AI应用运营增长岗打造的面试百科全书,省去90%搜集整理时间!
价值体现:
✨ 考官思维雷达图塞进你口袋!面试应答句句戳中数据敏感度和商业权衡隐性评分点,让TA疯狂心动!?
✨ 行业黑话+业务逻辑全拿捏!面对“如何设计AI功能的灰度发布策略”这种刁钻题,对答如流秀出专业高度!?
一键抱走?互联网AI应用运营增长岗通关秘籍,精准狙击考点?#面试 #求职 #AI应用运营面试 #互联网运营增长岗面试 #AI运营面试真题解析
痛点扎心时间到!看看你中了几箭:
1️⃣ 岗位核心职责雾里看花!天天喊“增长”,互联网AI应用运营增长岗的真实能力模型你摸透了吗?
2️⃣ 不懂行业黑话被吊打!面试官甩出“A/B测试置信度”、“冷启动用户画像”,你当场瞳孔地震??
3️⃣ 解题框架散成毛线团!被连环追问“如何提升AI功能渗透率”,回答东一榔头西一棒槌?
4️⃣ 踩中雷区而不自知!自信爆棚说“先做增长再管体验”,面试官默默画叉⚡️
?王炸解决方案来了!专为互联网AI应用运营增长岗打造的面试核弹库五大杀器:
✅【关键考点标签】精准定位数据驱动、A/B测试设计、用户生命周期管理、ROI分析等核心能力点!
✅【行业及企业认知】独家拆解AI应用最新趋势 & 目标公司业务逻辑,比如如何设计ChatGPT插件的增长策略!
✅【岗位核心职责认知】揭秘从模型效果监控→用户反馈闭环→商业化漏斗优化的真实工作流,让你回答句句戳中要害!
✅【真题解析天花板】80道高频难题每题配5维拆解:
-【考点雷达】一眼看穿“如何衡量一个AI推荐算法好坏?”的本质是归因分析能力!
-【真实考点】锁定考官最想听的业务指标定义能力和技术理解深度!
-【参考答案】提供从“用户满意度”到“商业价值”的高逻辑性回答范本!
-【错误预警】避开“只谈准确率不谈延迟”等互联网AI应用运营增长岗专属雷区!
-【名师点评】点拨如何展示你的反套路王潜质!
✅【海量硬核内容】200页20万字!专为互联网AI应用运营增长岗打造的面试百科全书,省去90%搜集整理时间!
价值体现:
✨ 考官思维雷达图塞进你口袋!面试应答句句戳中数据敏感度和商业权衡隐性评分点,让TA疯狂心动!?
✨ 行业黑话+业务逻辑全拿捏!面对“如何设计AI功能的灰度发布策略”这种刁钻题,对答如流秀出专业高度!?
一键抱走?互联网AI应用运营增长岗通关秘籍,精准狙击考点?#面试 #求职 #AI应用运营面试 #互联网运营增长岗面试 #AI运营面试真题解析


