手机版
二维码
购物车
(
0
)
供应
求购
公司
团购
展会
资讯
招商
品牌
人才
知道
专题
图库
视频
下载
商圈
推广
热搜:
采购方式
甲带
滤芯
气动隔膜泵
减速机
履带
带式称重给煤机
减速机型号
链式给煤机
无级变速机
首页
供应
求购
公司
团购
展会
资讯
招商
品牌
人才
知道
专题
图库
视频
下载
商圈
首页
>
资讯
>
社会热点
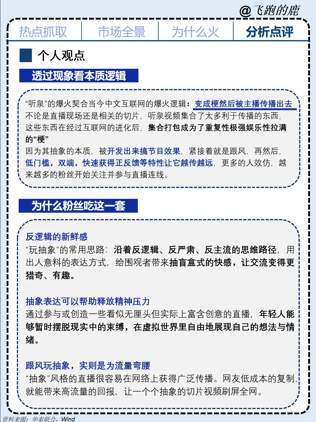
一天吃透一个商业案例:NO.2 听泉鉴宝
日期:2025-12-21 14:42:10 来源:网络整理 作者:本站编辑
评论:0
一天吃透一个商业案例:NO.2 听泉鉴宝
半年涨粉2000多万,一次停播竟能上央视。
一个小众的赛道竟然能玩出如此多的花样,
让我们不得不对“听泉”的成功进行商业分析。
现象级的爆火背后是怎么样的逻辑,
在这个后面鉴宝行业又有多少值得我们学习的呢?
今天来分析吃透第二个商业案例!
#经济
#听泉鉴宝
#金融
#商业模式
#商业案例
#鉴宝
#行业揭秘
#商业思维
#听泉鉴宝名场面
#听泉
打赏
更多
>
同类资讯
• ?第一桶金,靠卖泡泡玛特明盒,
0
条
相关评论
推荐图文
推荐资讯
点击排行
0
1
预测❗️2024下半年旅游发展趋势
0
2
文旅干货|2024文旅发展的四个新趋势
0
3
?探索文旅新潮流,中国旅游风向标!?
0
4
?文旅行业未来趋势?一文读懂!
0
5
国内研学旅游行业发展现状及未来趋势
0
6
旅游行业回温?请抓住今年的新趋势!
0
7
文旅干货|文旅新趋势!品质旅游发力点
0
8
36页 | 2024中国文旅产业发展趋势报告
0
9
2024年旅行行业趋势
网站首页
|
关于我们
|
联系方式
|
使用协议
|
版权隐私
|
网站地图
|
排名推广
|
广告服务
|
积分换礼
|
网站留言
|
RSS订阅
|
违规举报
|
皖ICP备20008326号-18
(c)2008-2022 免费发布网 All Rights Reserved