













嘘?今天偷偷给大家分享一份土特产商业计划书成功案例?客户靠这份报告,已经成功拿到领导审批!
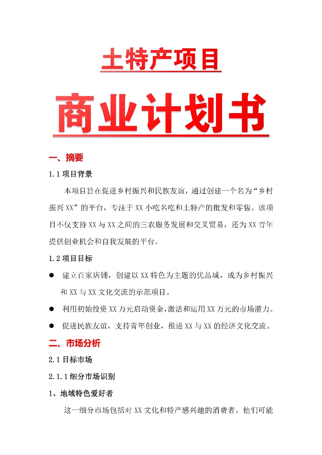
?这份商业计划书旨在促进乡村振兴各名族友谊,通过创建一个电商平台,专注于名族特色小吃和土特产的批发和零售,同时为年轻人提供创业机会和自我发展平台!
?还不知道怎么写商业计划书的创业老板们,一定要把这份?土特产商业计划书吃透噢?!
Word完整版,全文15页,5200字,快学学人家是怎么提炼项目亮点来打动投资人的吧。
?小编可是偷偷分享的哦,过了这村就没了!老板们赶紧码住,收藏备用!
?创始人,初创老板们还想看什么赛道的商业计划书,可以告诉我呦!万一哪天就看到了呢!
#土特产 #乡村振兴 #农业项目#商业计划书#创业计划书 #方案设计 #项目审批 #初创公司#商业计划书模板 #商业计划书写作
?这份商业计划书旨在促进乡村振兴各名族友谊,通过创建一个电商平台,专注于名族特色小吃和土特产的批发和零售,同时为年轻人提供创业机会和自我发展平台!
?还不知道怎么写商业计划书的创业老板们,一定要把这份?土特产商业计划书吃透噢?!
Word完整版,全文15页,5200字,快学学人家是怎么提炼项目亮点来打动投资人的吧。
?小编可是偷偷分享的哦,过了这村就没了!老板们赶紧码住,收藏备用!
?创始人,初创老板们还想看什么赛道的商业计划书,可以告诉我呦!万一哪天就看到了呢!
#土特产 #乡村振兴 #农业项目#商业计划书#创业计划书 #方案设计 #项目审批 #初创公司#商业计划书模板 #商业计划书写作


