手机版
二维码
购物车
(
0
)
供应
求购
公司
团购
展会
资讯
招商
品牌
人才
知道
专题
图库
视频
下载
商圈
推广
热搜:
采购方式
甲带
滤芯
气动隔膜泵
减速机
履带
带式称重给煤机
减速机型号
链式给煤机
无级变速机
首页
供应
求购
公司
团购
展会
资讯
招商
品牌
人才
知道
专题
图库
视频
下载
商圈
首页
>
资讯
>
社会热点
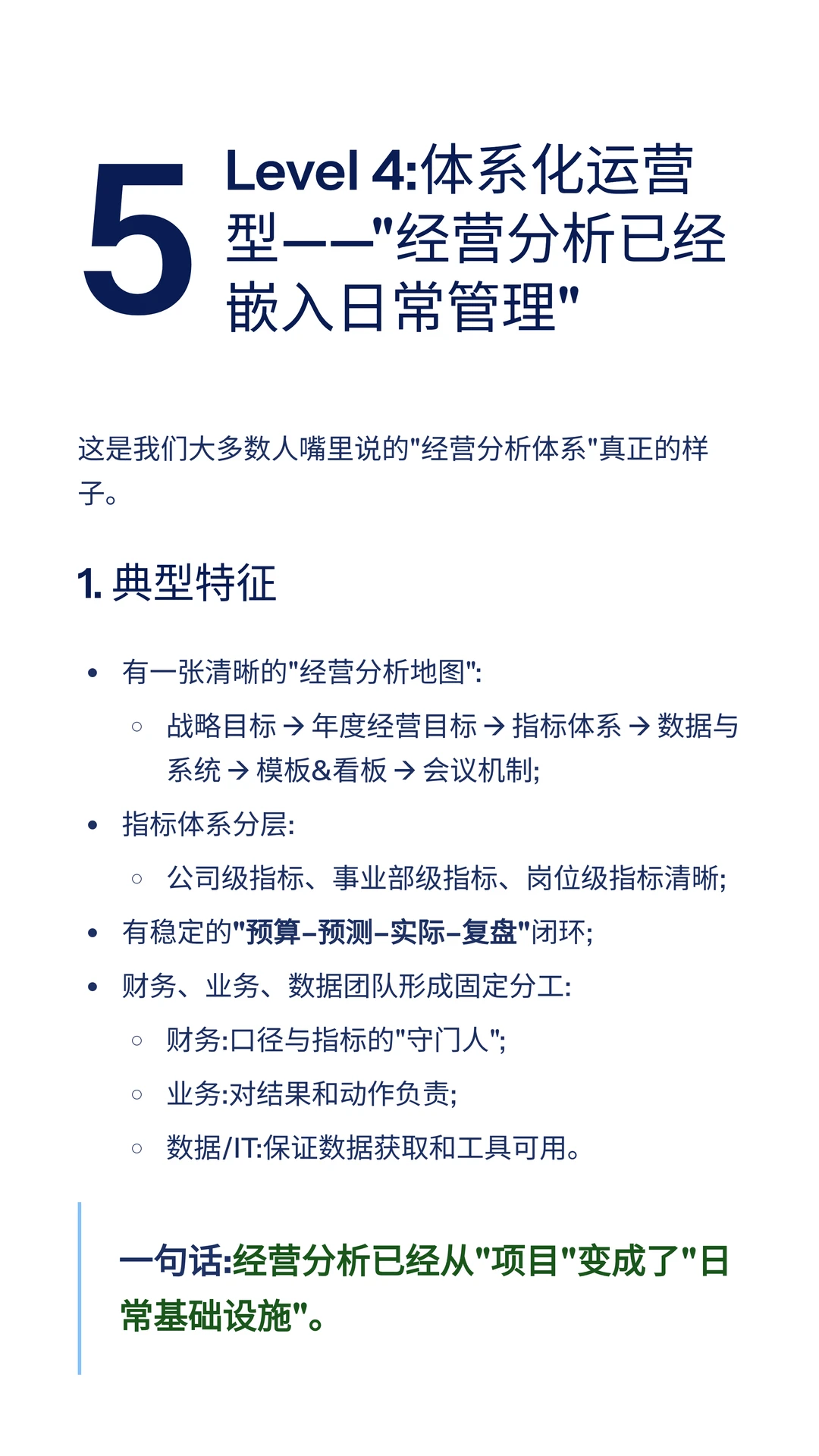
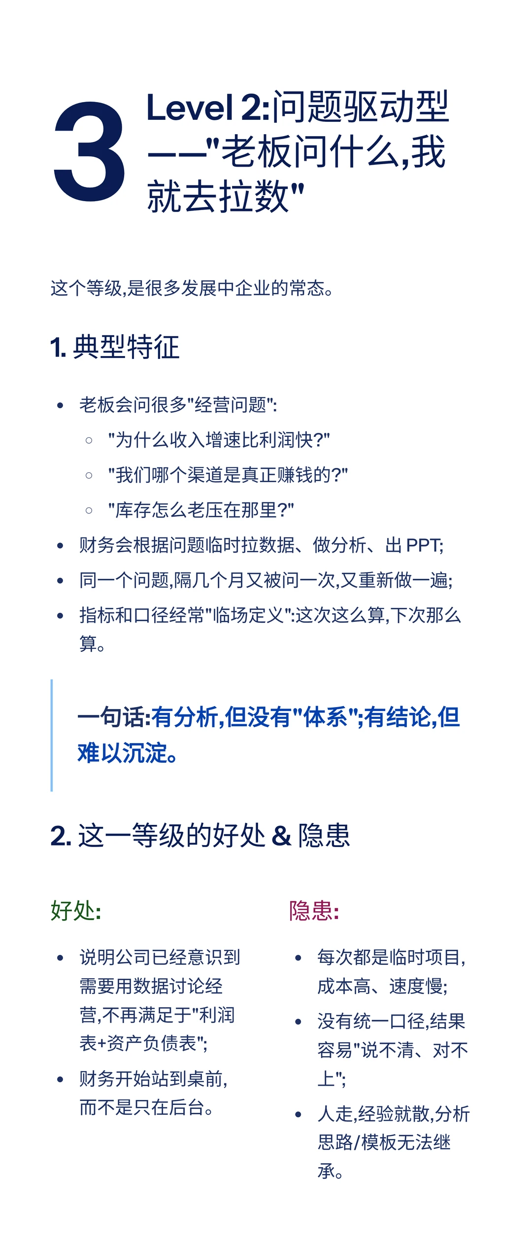
经营分析成熟度的4 个等级,你处在哪一级?
日期:2025-12-21 14:16:11 来源:网络整理 作者:本站编辑
评论:0
经营分析成熟度的4 个等级,你处在哪一级?
很多团队最近几年都有一个共同感受: 报表越做越多,老板却越来越不爱看。
不是你不努力,而是你和老板、业务在\"经营分析成熟度\"这件事上,可能不在同一个等级。 你觉得已经是\"经营分析体系\",老板眼里可能还是\"报表整理\"。
今天我们就用一个简单的视角,把经营分析拆成 4 个成熟度等级, 帮你看清一个问题:
你现在处于哪一档? 下一步到底该补什么,而不是盲目\"堆报表、上系统\"。
#财务
#财务管理
#财务bp
#财务分析
#经营管理
打赏
更多
>
同类资讯
• 瞄准这几类人群,创业更容易成
0
条
相关评论
推荐图文
推荐资讯
点击排行
0
1
预测❗️2024下半年旅游发展趋势
0
2
文旅干货|2024文旅发展的四个新趋势
0
3
?探索文旅新潮流,中国旅游风向标!?
0
4
?文旅行业未来趋势?一文读懂!
0
5
国内研学旅游行业发展现状及未来趋势
0
6
旅游行业回温?请抓住今年的新趋势!
0
7
文旅干货|文旅新趋势!品质旅游发力点
0
8
36页 | 2024中国文旅产业发展趋势报告
0
9
2024年旅行行业趋势
网站首页
|
关于我们
|
联系方式
|
使用协议
|
版权隐私
|
网站地图
|
排名推广
|
广告服务
|
积分换礼
|
网站留言
|
RSS订阅
|
违规举报
|
皖ICP备20008326号-18
(c)2008-2022 免费发布网 All Rights Reserved