











✨在抖音这个多彩的社交平台上,宠物爱好者们形成了独特的养宠文化和消费习惯。从科学喂养到潮流玩伴,宠物不仅是家庭的一员,更是一种生活态度的体现。
✨抖音养宠市场概览
抖音电商的宠物市场正以季度复合增长率超过24%的速度迅速扩张。宠物食物和生活用品构成了市场的基本盘,而健康类目以40%的增长率成为最亮眼的增长点。
✨养猫心智人群分析
在抖音上,养猫人群的消费特征和内容偏好呈现出多样化。\"科学成长喵\" 倾向于专业级养宠,注重猫咪的科学成长和生活品质;\"富养宠爱喵\" 则偏爱大牌和尝试新潮产品;\"刚需屯粮喵\" 注重性价比,喜欢囤货;而 \"经济适用喵\" 则偏好基础和入门消费。
✨养狗心智人群分析
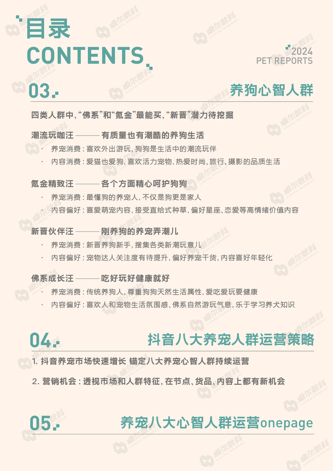
养狗人群同样表现出独特的消费习惯。\"潮流玩咖汪\" 将狗狗视为生活中的潮流玩伴,注重外出游玩;\"氪金精致汪\" 在养宠消费上更为精致和全面;\"新晋伙伴汪\" 作为养狗新手,对新潮玩意儿充满好奇;而 \"佛系成长汪\" 则更注重狗狗的天然生活属性。
✨养宠消费偏好
养宠消费中,猫主粮和狗主粮是基本需求,但不同心智人群对价格带和品牌的关注点各异。例如,\"科学成长喵\" 更关注50-200元价格带的猫主粮,而 \"氪金精致汪\" 则偏好100-500元的高端市场。
✨内容偏好与营销策略
抖音上的养宠人群对内容的偏好同样丰富多彩。从宠物公益到专业养宠知识,从二次元到户外生活,不同人群有着不同的兴趣点。品牌在营销时,应结合这些内容偏好,制定精准的营销策略。
✨营销节点与机会
除了618和双11,新年期间也是养宠消费的高峰期。品牌应抓住这些营销节点,结合养宠人群的特征,在节点、货品、内容上寻找新的市场机会。
#宠物 #养宠 #行业报告 #研究报告 #报告 #行业分析报告 #行业研究报告
✨抖音养宠市场概览
抖音电商的宠物市场正以季度复合增长率超过24%的速度迅速扩张。宠物食物和生活用品构成了市场的基本盘,而健康类目以40%的增长率成为最亮眼的增长点。
✨养猫心智人群分析
在抖音上,养猫人群的消费特征和内容偏好呈现出多样化。\"科学成长喵\" 倾向于专业级养宠,注重猫咪的科学成长和生活品质;\"富养宠爱喵\" 则偏爱大牌和尝试新潮产品;\"刚需屯粮喵\" 注重性价比,喜欢囤货;而 \"经济适用喵\" 则偏好基础和入门消费。
✨养狗心智人群分析
养狗人群同样表现出独特的消费习惯。\"潮流玩咖汪\" 将狗狗视为生活中的潮流玩伴,注重外出游玩;\"氪金精致汪\" 在养宠消费上更为精致和全面;\"新晋伙伴汪\" 作为养狗新手,对新潮玩意儿充满好奇;而 \"佛系成长汪\" 则更注重狗狗的天然生活属性。
✨养宠消费偏好
养宠消费中,猫主粮和狗主粮是基本需求,但不同心智人群对价格带和品牌的关注点各异。例如,\"科学成长喵\" 更关注50-200元价格带的猫主粮,而 \"氪金精致汪\" 则偏好100-500元的高端市场。
✨内容偏好与营销策略
抖音上的养宠人群对内容的偏好同样丰富多彩。从宠物公益到专业养宠知识,从二次元到户外生活,不同人群有着不同的兴趣点。品牌在营销时,应结合这些内容偏好,制定精准的营销策略。
✨营销节点与机会
除了618和双11,新年期间也是养宠消费的高峰期。品牌应抓住这些营销节点,结合养宠人群的特征,在节点、货品、内容上寻找新的市场机会。
#宠物 #养宠 #行业报告 #研究报告 #报告 #行业分析报告 #行业研究报告


