






⚙️在工业智能运维与故障检测融合领域,海量多源监测数据(如振动传感器信号、温度场分布数据、电流波形记录、油液分析成分数据、设备振动频谱图、历史故障模式数据库)构成了多维度的研究基础。
?通过应用深度学习、卷积神经网络、循环神经网络、图神经网络以及注意力机制技术,能够实现关键设备故障模式的精准识别与预测,例如:
方向一:多模态工业设备故障预测性维护技术
方向二:基于数字孪生的复杂系统故障实时诊断技术
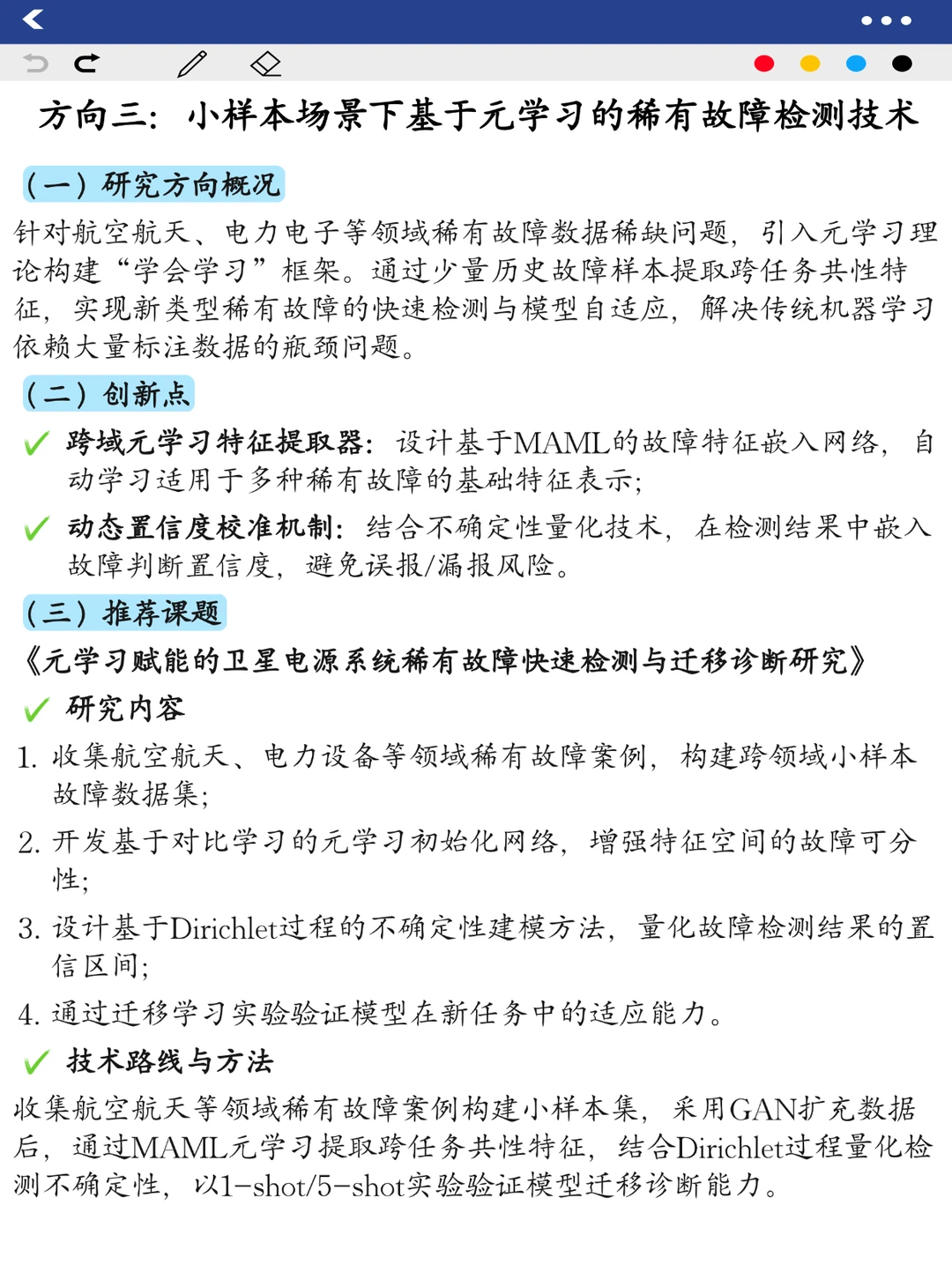
方向三:小样本场景下基于元学习的稀有故障检测技术
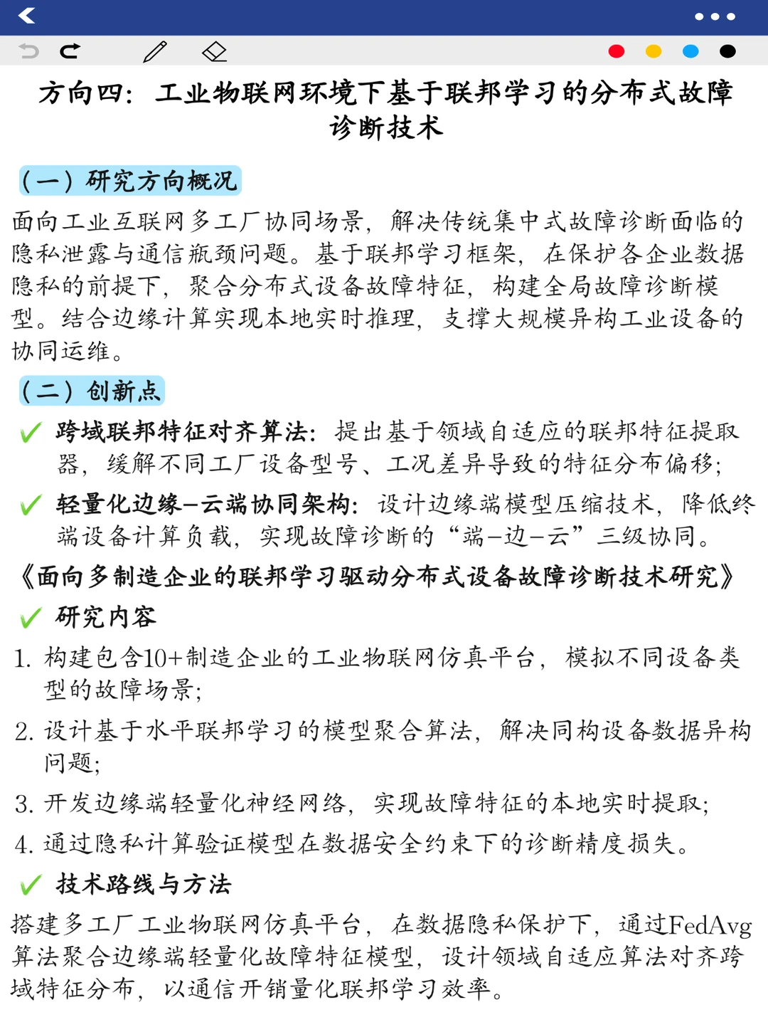
方向四:工业物联网环境下基于联邦学习的分布式故障诊断技术
方向五:基于物理信息神经网络的多物理场耦合故障预测技术
#人工智能 #深度学习 #深度学习与神经网络 #提供思路和创新点 #sci #故障检测 #机械工程 #论文选题 #数字孪生 #小样本学习
?通过应用深度学习、卷积神经网络、循环神经网络、图神经网络以及注意力机制技术,能够实现关键设备故障模式的精准识别与预测,例如:
方向一:多模态工业设备故障预测性维护技术
方向二:基于数字孪生的复杂系统故障实时诊断技术
方向三:小样本场景下基于元学习的稀有故障检测技术
方向四:工业物联网环境下基于联邦学习的分布式故障诊断技术
方向五:基于物理信息神经网络的多物理场耦合故障预测技术
#人工智能 #深度学习 #深度学习与神经网络 #提供思路和创新点 #sci #故障检测 #机械工程 #论文选题 #数字孪生 #小样本学习


