






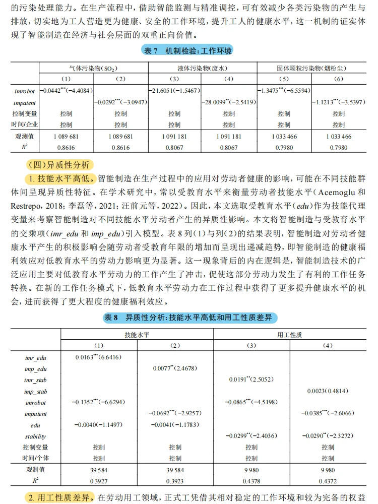
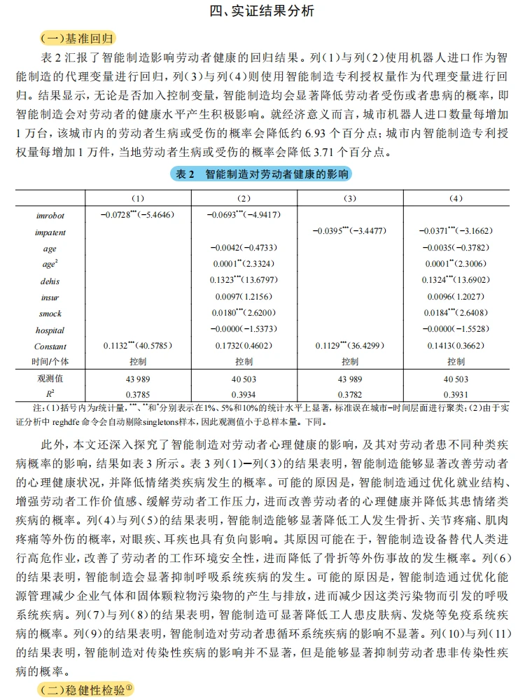
一、研究背景
智能制造作为新质生产力核心蓬勃发展,2023 年我国产值达 3.2 万亿元。但现有研究多聚焦其对就业、薪酬的影响,鲜少关注劳动者健康这一民生关键。“健康中国” 为 2035 年目标,探究智能制造的健康效应及机制具有重要现实意义。
二、内容创新点
突破单一机器人视角,用机器人进口和智能制造专利双指标全面衡量智能制造;从微观个体出发,涵盖身心健康及多类疾病,填补研究空白;创新性揭示 “时力双减”、工作价值感等四重作用机制;证实其能抵消 “失业恐慌”,且对低技能、临时工群体健康促进效应更显著。
三、内容做法亮点
数据多元:融合 2000-2015 年海关、专利、CHNS 多数据库,样本量充足(48045 个观测值),代表性强。
变量精准:核心解释变量双代理,健康指标涵盖身心及 10 类疾病,测量全面。
方法科学:采用双向固定效应模型,通过工具变量法处理内生性,多轮稳健性检验确保结论可靠。
分析深入:系统拆解作用机制,深入探讨技能水平、用工性质异质性,结论详实。
四、未来研究题目
(1) 不同类型智能制造技术的劳动者健康效应差异
(2) 智能制造对劳动者健康的长期动态影响
(3) 智能制造与技能培训的健康协同效应
(4) 不同行业智能制造的健康促进路径差异
(5) 智能制造对劳动者心理健康的长期溢出效应
(6) 地区数字化水平对智能制造健康效应的调节作用
(7) 智能制造影响正式工与临时工健康的深层原因
(8) 智能制造与环境规制的健康协同作用
(9) 智能制造对老年、女性劳动者健康的差异化影响
(10) 智能制造健康效应的政策评估与优化建议
you can get:
?完整的 dta数据
?全面的实证回归word结果+文字分析
?配套的do文件
#stata实证 #实证分析 #stata代做 #数据分析我在行 #计量经济学 #经济与金融 #dissertation #stata
智能制造作为新质生产力核心蓬勃发展,2023 年我国产值达 3.2 万亿元。但现有研究多聚焦其对就业、薪酬的影响,鲜少关注劳动者健康这一民生关键。“健康中国” 为 2035 年目标,探究智能制造的健康效应及机制具有重要现实意义。
二、内容创新点
突破单一机器人视角,用机器人进口和智能制造专利双指标全面衡量智能制造;从微观个体出发,涵盖身心健康及多类疾病,填补研究空白;创新性揭示 “时力双减”、工作价值感等四重作用机制;证实其能抵消 “失业恐慌”,且对低技能、临时工群体健康促进效应更显著。
三、内容做法亮点
数据多元:融合 2000-2015 年海关、专利、CHNS 多数据库,样本量充足(48045 个观测值),代表性强。
变量精准:核心解释变量双代理,健康指标涵盖身心及 10 类疾病,测量全面。
方法科学:采用双向固定效应模型,通过工具变量法处理内生性,多轮稳健性检验确保结论可靠。
分析深入:系统拆解作用机制,深入探讨技能水平、用工性质异质性,结论详实。
四、未来研究题目
(1) 不同类型智能制造技术的劳动者健康效应差异
(2) 智能制造对劳动者健康的长期动态影响
(3) 智能制造与技能培训的健康协同效应
(4) 不同行业智能制造的健康促进路径差异
(5) 智能制造对劳动者心理健康的长期溢出效应
(6) 地区数字化水平对智能制造健康效应的调节作用
(7) 智能制造影响正式工与临时工健康的深层原因
(8) 智能制造与环境规制的健康协同作用
(9) 智能制造对老年、女性劳动者健康的差异化影响
(10) 智能制造健康效应的政策评估与优化建议
you can get:
?完整的 dta数据
?全面的实证回归word结果+文字分析
?配套的do文件
#stata实证 #实证分析 #stata代做 #数据分析我在行 #计量经济学 #经济与金融 #dissertation #stata


