






电商运营服务是围绕电商业务的各个环节,通过专业的技术和管理手段,帮助电商企业或品牌解决从店铺搭建、商品管理、营销推广、客户服务到物流配送等一系列问题,以实现线上业务的高效运作和持续增长。电商运营服务的核心价值在于帮助客户解决电商运营中的复杂问题,降低运营成本,提升运营效率和销售业绩。通过专业的技术支持和丰富的行业经验,电商运营服务商能够帮助品牌在激烈的市场竞争中脱颖而出,实现线上业务的可持续发展。
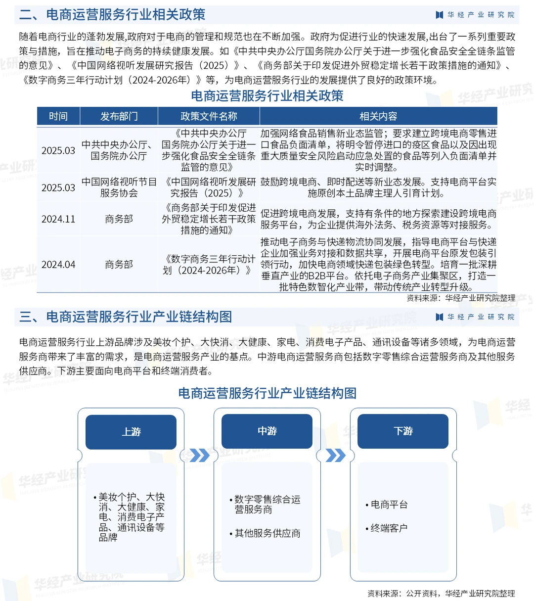
随着电商行业的蓬勃发展,政府对于电商的管理和规范也在不断加强。政府为促进行业的快速发展,出台了一系列重要政策与措施,旨在推动电子商务的持续健康发展。如《中共中央办公厅国务院办公厅关于进一步强化食品安全全链条监管的意见》、《中国网络视听发展研究报告(2025)》、《商务部关于印发促进外贸稳定增长若干政策措施的通知》、《数字商务三年行动计划(2024-2026年)》等,为电商运营服务行业的发展提供了良好的政策环境。
近年来,中国电子商务运营服务行业呈现出快速发展的态势。2024年,中国电商运营服务市场总收入已增至3244亿元,2020-2024年期间复合年增长率达到15.5%,显示出强劲的增长势头。预计2025年电商运营服务行业总收入有望继续保持增长,达到3740亿元。这得益于电商市场的持续扩张以及企业对运营服务需求的不断增加。
华经产业研究院研究团队使用桌面研究与定量调查、定性分析相结合的方式,全面客观的剖析电商运营服务行业发展的总体市场容量、产业链、经营特性、盈利能力和商业模式等。科学使用SCP模型、SWOT、PEST、回归分析、SPACE矩阵等研究模型与方法综合分析电商运营服务行业市场环境、产业政策、竞争格局、技术革新、市场风险、行业壁垒、机遇以及挑战等相关因素。根据电商运营服务行业的发展轨迹及实践经验,精心研究编制《2025-2031年中国电商运营服务行业市场竞争格局及投资前景展望报告》,为企业、科研、投资机构等单位投资决策、战略规划、产业研究提供重要参考。
#电商运营服务 #投资 #行业分析报告 #行业研究报告 #研究报告 #市场分析报告 #华经产业研究院
随着电商行业的蓬勃发展,政府对于电商的管理和规范也在不断加强。政府为促进行业的快速发展,出台了一系列重要政策与措施,旨在推动电子商务的持续健康发展。如《中共中央办公厅国务院办公厅关于进一步强化食品安全全链条监管的意见》、《中国网络视听发展研究报告(2025)》、《商务部关于印发促进外贸稳定增长若干政策措施的通知》、《数字商务三年行动计划(2024-2026年)》等,为电商运营服务行业的发展提供了良好的政策环境。
近年来,中国电子商务运营服务行业呈现出快速发展的态势。2024年,中国电商运营服务市场总收入已增至3244亿元,2020-2024年期间复合年增长率达到15.5%,显示出强劲的增长势头。预计2025年电商运营服务行业总收入有望继续保持增长,达到3740亿元。这得益于电商市场的持续扩张以及企业对运营服务需求的不断增加。
华经产业研究院研究团队使用桌面研究与定量调查、定性分析相结合的方式,全面客观的剖析电商运营服务行业发展的总体市场容量、产业链、经营特性、盈利能力和商业模式等。科学使用SCP模型、SWOT、PEST、回归分析、SPACE矩阵等研究模型与方法综合分析电商运营服务行业市场环境、产业政策、竞争格局、技术革新、市场风险、行业壁垒、机遇以及挑战等相关因素。根据电商运营服务行业的发展轨迹及实践经验,精心研究编制《2025-2031年中国电商运营服务行业市场竞争格局及投资前景展望报告》,为企业、科研、投资机构等单位投资决策、战略规划、产业研究提供重要参考。
#电商运营服务 #投资 #行业分析报告 #行业研究报告 #研究报告 #市场分析报告 #华经产业研究院


