




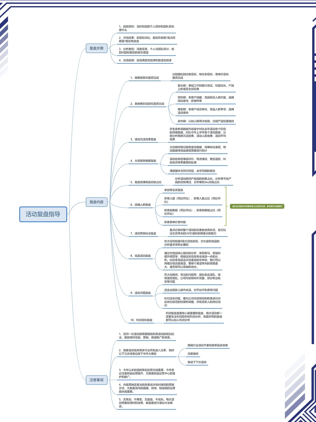
活动复盘主要包含以下三大板块
1⃣复盘步骤
➢回顾目标:当时制定的个人目标和团队目标是什么
➢评估结果:和目标对比,差距在哪里?亮点在哪里?哪些有改进
➢分析差距:深度反思,个人与团队研讨,找到问题和差距的根本原因
➢总结规律:区别偶发性规律和普适性规律
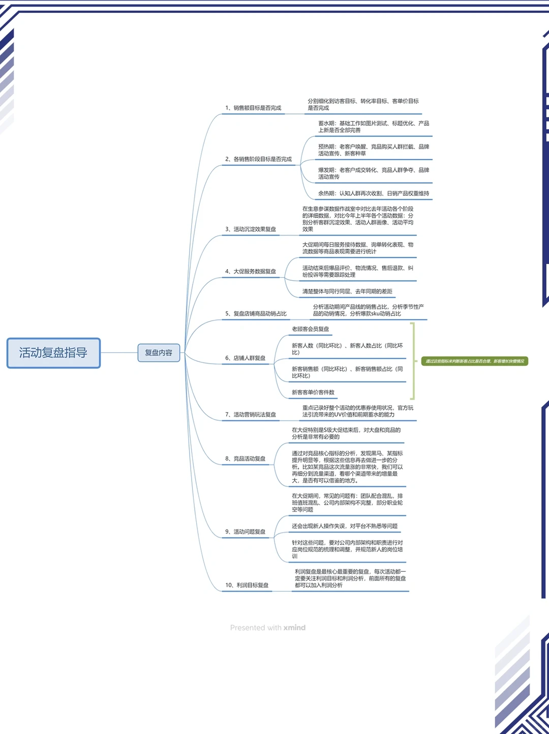
2⃣复盘内容
➢ 销售目标是否完成
➢各销售阶段目标是否完成
➢ 活动沉淀效果复盘
➢大促服务数据复盘
➢ 复盘店铺商品动销占比
➢店铺人群复盘
➢活动营销玩法复盘
➢ 竞品活动复盘
➢活动问题复盘
➢利润目标复盘
3⃣注意事项
➢任何一次活动都需要提前熟悉活动的规则玩法,提前做好货品、营销、渠道推广的准备
➢随着活动结束很多行业开始进入淡季,做好以下三步准备迎接下半年大爆发
➢今年以来新品的策划运营日益重要,今年务必注重新品运营操作,尤其是新品运营中心的维护和推广
➢内容营销还是当前获客成本相对偏低的营销方式,尤其是淘内的直播、微淘、短视频的运营越来越重要
➢无策划,不爆发,无复盘,不成长。每次活动想要获得好的效果,都是要进行谋划才会爆发
#品牌营销 #小红书运营 #电商运营 #活动复盘 #活动复盘模板 #618复盘 #电商活动复盘 #活动策划 #活动#618攻略 #618
1⃣复盘步骤
➢回顾目标:当时制定的个人目标和团队目标是什么
➢评估结果:和目标对比,差距在哪里?亮点在哪里?哪些有改进
➢分析差距:深度反思,个人与团队研讨,找到问题和差距的根本原因
➢总结规律:区别偶发性规律和普适性规律
2⃣复盘内容
➢ 销售目标是否完成
➢各销售阶段目标是否完成
➢ 活动沉淀效果复盘
➢大促服务数据复盘
➢ 复盘店铺商品动销占比
➢店铺人群复盘
➢活动营销玩法复盘
➢ 竞品活动复盘
➢活动问题复盘
➢利润目标复盘
3⃣注意事项
➢任何一次活动都需要提前熟悉活动的规则玩法,提前做好货品、营销、渠道推广的准备
➢随着活动结束很多行业开始进入淡季,做好以下三步准备迎接下半年大爆发
➢今年以来新品的策划运营日益重要,今年务必注重新品运营操作,尤其是新品运营中心的维护和推广
➢内容营销还是当前获客成本相对偏低的营销方式,尤其是淘内的直播、微淘、短视频的运营越来越重要
➢无策划,不爆发,无复盘,不成长。每次活动想要获得好的效果,都是要进行谋划才会爆发
#品牌营销 #小红书运营 #电商运营 #活动复盘 #活动复盘模板 #618复盘 #电商活动复盘 #活动策划 #活动#618攻略 #618


