推广 热搜: 采购方式  甲带  滤芯  气动隔膜泵  减速机  履带  带式称重给煤机  减速机型号  链式给煤机  无级变速机 

基于MySQL+Tableau的京东消费者分析

   日期:2025-12-21 13:25:36     来源:网络整理    作者:本站编辑    评论:0    
基于MySQL+Tableau的京东消费者分析

基于MySQL+Tableau的京东消费者分析

基于MySQL+Tableau的京东消费者分析

基于MySQL+Tableau的京东消费者分析

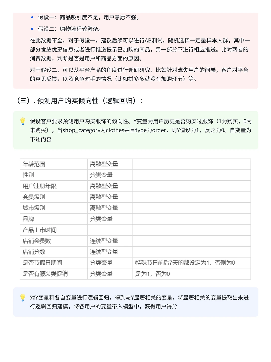
基于MySQL+Tableau的京东消费者分析

基于MySQL+Tableau的京东消费者分析

基于MySQL+Tableau的京东消费者分析

基于MySQL+Tableau的京东消费者分析

基于MySQL+Tableau的京东消费者分析

基于MySQL+Tableau的京东消费者分析

基于MySQL+Tableau的京东消费者分析

基于MySQL+Tableau的京东消费者分析

基于MySQL+Tableau的京东消费者分析

基于MySQL+Tableau的京东消费者分析

基于MySQL+Tableau的京东消费者分析

基于MySQL+Tableau的京东消费者分析

大数据时代,数据是会开口说话的,而从数据口中知道的信息往往是真实的,最有说服力的!

数据就是数据分析师在这个时代最有力的武器

京东多年来在保持高速发展的同时,沉淀了数亿的忠实用户,积累了海量的真实数据。今天就给大家分享一篇京东消费者分析的实战案例供大家学习

#数据分析 #数据分析师 #数据分析转行 #mysql #tableau #求职季 #职场 #数据分析案例 #学习 #每天进步一点点
 
打赏
 
更多>同类资讯
0相关评论

推荐图文
推荐资讯
点击排行
网站首页  |  关于我们  |  联系方式  |  使用协议  |  版权隐私  |  网站地图  |  排名推广  |  广告服务  |  积分换礼  |  网站留言  |  RSS订阅  |  违规举报  |  皖ICP备20008326号-18
Powered By DESTOON